各市、县(市、区)人力资源和社会保障局、财政局,国家税务总局浙江省各市、县(市、区)税务局:
为扩大工伤保险覆盖面,切实保障相关劳动者权益,进一步分散用人单位用工风险,经研究,《浙江省人力资源和社会保障厅 浙江省财政厅 国家税务总局浙江省税务局关于印发<浙江省用人单位招用不符合确立劳动关系情形的特定人员参加工伤保险办法(试行)>的通知》(浙人社发〔2023〕21号)在国家未出台相关政策前继续试行。人力资源社会保障部等部门关于新就业形态人员职业伤害保障相关政策规定的平台企业及其新就业形态人员,应按规定参加新就业形态人员职业伤害保障。请各地做好政策宣传解读和经办服务工作。
今后国家及省另有规定的,从其规定。
附件:浙江省人力资源和社会保障厅 浙江省财政厅 国家税务总局浙江省税务局关于印发《浙江省用人单位招用不符合确立劳动关系情形的特定人员参加工伤保险办法(试行)》的通知
浙江省人力资源和社会保障厅 浙 江 省 财 政 厅
国家税务总局浙江省税务局
2025年6月30日
(此件主动公开)
附件
浙江省人力资源和社会保障厅 浙江省财政厅
国家税务总局浙江省税务局关于印发《浙江省
用人单位招用不符合确立劳动关系情形的特定
人员参加工伤保险办法(试行)》的通知
浙人社发〔2023〕21号
各市、县(市、区)人力资源和社会保障局、财政局,国家税务总局浙江省各市、县(市、区)税务局:
为扩大工伤保险覆盖面,切实保障相关劳动者的权益,进一步分散用人单位用工风险,根据《工伤保险条例》《浙江省工伤保险条例》《浙江省数字经济促进条例》等法律法规,我们制定了《浙江省用人单位招用不符合确立劳动关系情形的特定人员参加工伤保险办法(试行)》,现印发给你们,请遵照执行。
各地在执行过程中遇有新情况新问题,请及时反馈省有关部门。
浙江省人力资源和社会保障厅 浙 江 省 财 政 厅
国家税务总局浙江省税务局
2023年5月26日
浙江省用人单位招用不符合确立劳动关系情形的特定人员参加工伤保险办法(试行)
为完善工伤保险制度,积极探索扩大工伤保险覆盖范围,切实保障用人单位招用的大龄劳动者等不符合确立劳动关系情形的特定人员的权益,进一步分散用人单位用工风险,助力营商环境优化提升,推进高质量发展建设共同富裕示范区,根据《工伤保险条例》《浙江省工伤保险条例》《浙江省数字经济促进条例》等法律法规,制定本办法。
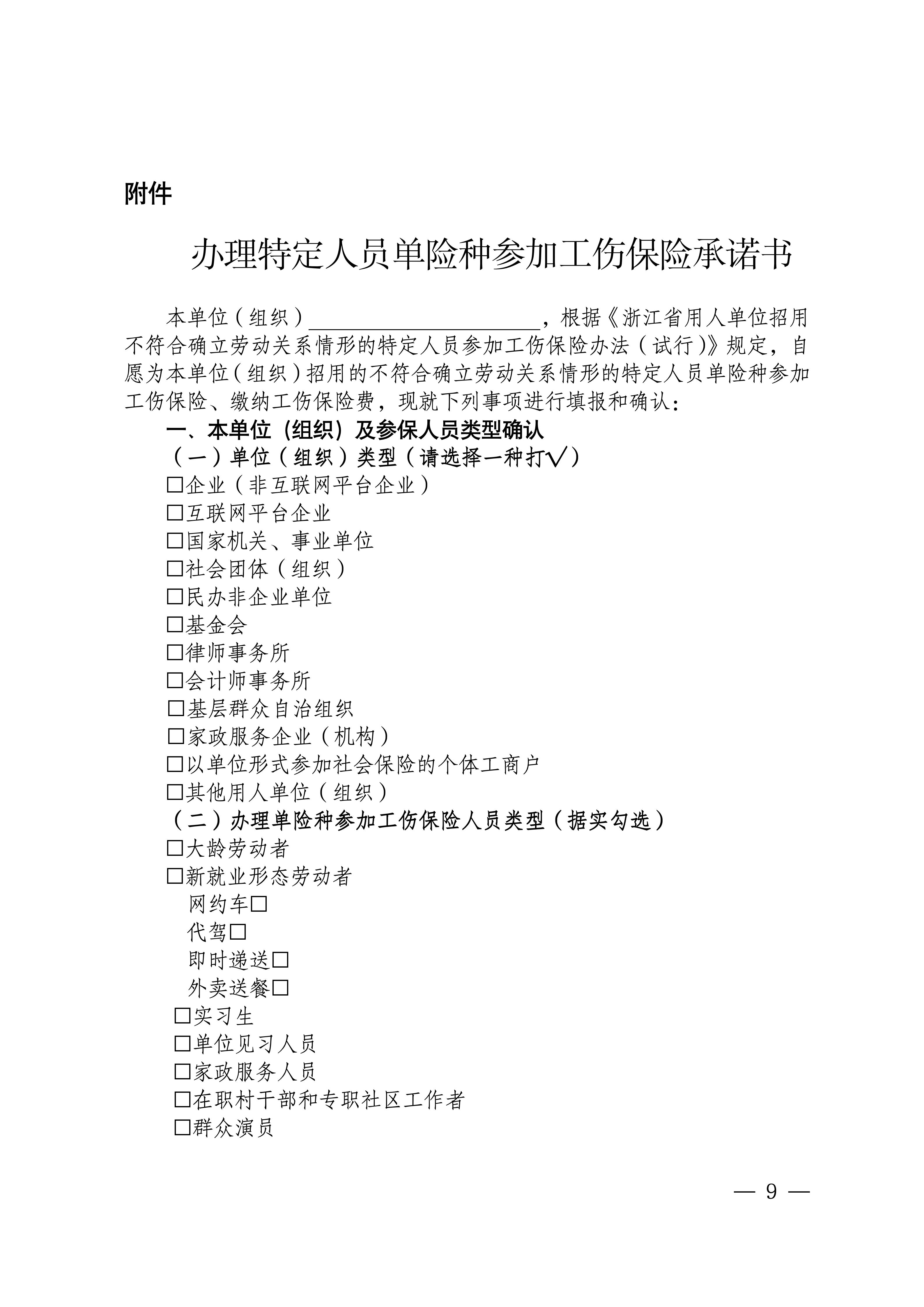
一、本省行政区域内的国家机关、企业、事业单位、社会团体、民办非企业单位、基金会、律师事务所、会计师事务所、平台企业、村(社区)组织等和有雇工的个体工商户(以下称用人单位)可按照本办法规定为其招用的不符合确立劳动关系情形的下列特定人员(以下称特定人员)单险种参加工伤保险、缴纳工伤保险费:
(一)大龄劳动者(达到法定退休年龄且不超过65周岁);
(二)实习学生,包括大中专学校统一安排的学期性实习学生、签订实习协议或学校开具实习介绍函的学生、自行联系实习单位的实习学生和用人单位使用的勤工助学学生;
(三)在见习单位(见习基地)见习的离校2年内未就业高校毕业生和16-24岁登记失业青年;
(四)新就业形态劳动者;
(五)在家政服务机构从业的家政服务人员;
(六)在职村干部和专职社区工作者;
(七)由第三方平台服务机构或平台统一管理,参与影视、舞台剧制作的群众演员。
单险种参加工伤保险的特定人员年龄应不小于16周岁,参保的特定人员年龄达到65周岁的,其工伤保险关系即时终止(处于停工留薪期的除外)。
国家法律法规政策对上述特定人员职业伤害保障另有规定的,从其规定。
二、按照属地管理和自愿参保原则,用人单位可在生产经营地为其招用的特定人员办理单险种参加工伤保险手续,缴纳工伤保险费,依法承担工伤保险责任。
在职村干部和专职社区工作者由所在村(社区)组织作为用人单位参保。
参与影视、舞台剧制作的群众演员由负有管理责任的第三方平台服务机构或平台作为用人单位参保。
三、用人单位申请办理特定人员单险种参加工伤保险,应提交《办理特定人员单险种参加工伤保险承诺书》(见附件),并履行相关承诺;用人单位违反承诺事项或作出虚假承诺的,应承担相应法律责任。
四、用人单位应如实申报特定人员劳动报酬,特定人员难以确定劳动报酬的,其月缴费基数可按照上年度全省非私营和私营单位就业人员加权月平均工资申报。本办法第一条规定的新就业形态劳动者执行五类行业费率,群众演员执行三类行业费率,其他特定人员工伤保险缴费费率按照用人单位的费率标准执行。
五、特定人员单险种参加工伤保险,不实施补登记和补缴工伤保险费(工伤保险关系生效后应缴未缴的除外),不予退费。
特定人员工伤保险关系自办理参保登记手续或社会保险经办机构收到参保人员名册(增减表)的次日起生效,其工伤保险关系生效前发生的工作事故伤害,不纳入工伤保险基金保障和先行支付范围。
六、特定人员工伤保险关系生效后,用人单位未按规定缴纳或未足额缴纳工伤保险费,其特定人员发生工伤的,由用人单位按照规定待遇标准支付费用或支付差额部分费用。发生应由用人单位承担的工伤保险待遇有关费用,工伤保险基金已垫付的,用人单位应当及时、足额偿付。
七、单险种参加工伤保险的特定人员因工遭受事故伤害或患职业病的,其工伤认定、劳动能力鉴定、待遇标准,参照《工伤保险条例》《浙江省工伤保险条例》及其相关配套规定执行。
八、人力资源社会保障行政部门办理特定人员工伤认定相关事项时,应审核其工伤保险参保情况;特定人员未参加工伤保险的,其工伤认定申请不予受理,法律法规规章另有规定的除外。
已参保的特定人员申请工伤认定时,应按照相关规定提交除与用人单位存在劳动(人事)关系证明材料以外的其他材料,还应提交劳务合同、雇佣协议、实习协议等证明双方存在用工关系的相关材料;新就业形态劳动者申请工伤认定时,还应提供事故发生时正在履行平台派单任务的证据(证明)材料。
九、因工致残被鉴定为一级至四级伤残的特定人员,按照规定享受基本养老保险待遇的,停发伤残津贴,其基本养老保险待遇低于伤残津贴的,由工伤保险基金予以补足差额。原已享受基本养老保险待遇的特定人员,因工致残被鉴定为一级至四级伤残的,继续享受原待遇,原待遇低于应享受伤残津贴的,由工伤保险基金予以补足差额。
十、特定人员因工致残被鉴定为五级至十级伤残,用人单位或特定人员本人要求终止工伤保险关系的,分别由工伤保险基金和用人单位按规定支付一次性工伤医疗补助金和一次性伤残就业补助金,工伤保险关系同时终止。其中特定人员离法定退休年龄不足五年的,一次性伤残就业补助金按照每增加一周岁递减百分之二十的标准支付;特定人员已超过法定退休年龄的,不再享受一次性伤残就业补助金。
十一、特定人员在同一用人单位连续工作期间多次发生工伤,符合规定享受一次性伤残补助金、一次性工伤医疗补助金和一次性伤残就业补助金的,一次性伤残补助金按照规定分别计发,一次性工伤医疗补助金和一次性伤残就业补助金按照最高伤残等级计发。
已参保的特定人员与用人单位发生工伤待遇方面的争议,按照法律法规有关规定处理。
十二、两个及两个以上用人单位招用同一特定人员的,各用人单位可按本办法规定分别为其办理单险种参加工伤保险。多重参保的特定人员因工受到事故伤害的,由其受伤时正在工作或执行派单任务的用人单位承担工伤保险责任。新就业形态劳动者因工受伤时执行多个派单任务难以确定责任的,以同一路程首接单确定用人单位责任。
十三、特定人员因工受伤的,用人单位在其停工留薪期内,不得终止工伤保险关系,不停止缴纳工伤保险费。
鼓励用人单位在单险种参加工伤保险基础上为特定人员购买商业保险作为补充,进一步释放用工风险,为特定人员提供更好保障。
十四、未参加工伤保险的特定人员,不适用《工伤保险条例》《浙江省工伤保险条例》等法律法规规章政策,不适用本办法,不纳入工伤保险基金先行支付范围。
与用人单位建立劳动关系的职工应当依法参加社会保险,不属于本办法规定的特定人员范围。除国家、省规定的允许先行参加工伤保险和单险种参加工伤保险的情形外,用人单位不得将应依法参加社会保险的职工改办为先行参加或单险种参加工伤保险。
劳务派遣单位应遵守《劳务派遣暂行规定》,依法与被派遣劳动者订立书面劳动合同,并按规定规范参加社会保险,不得违规派遣不符合确立劳动关系情形的特定人员。
工程建设项目使用大龄劳动者的,按照国家和省工程建设项目参加工伤保险相关政策规定执行。
十五、用人单位应当规范用工管理,遵守安全生产和职业病防治等法律法规,做好特定人员入职前健康检查,加强从业人员安全生产、职业病卫生教育和岗前培训,按规定对从事接触职业病危害作业的从业人员组织上岗前、在岗期间和离岗时职业健康检查。用人单位应执行安全生产和职业病卫生规程及标准,提供相应劳动保护,做好工伤预防工作,依法保障从业人员劳动安全和职业卫生健康权益。
十六、用人单位按照本办法规定自愿为特定人员单险种参加工伤保险的,不作为确认双方存在劳动关系的依据。双方就是否存在劳动关系发生争议的,按照处理劳动争议的有关规定处理。
十七、用人单位或参保人员通过虚构工伤事故、伪造工伤材料等手段骗取工伤保险待遇或工伤保险基金支出的,社会保险经办机构违规发放待遇的,按照《中华人民共和国社会保险法》、《工伤保险条例》等规定依法处理。
十八、本办法试行期间,特定人员单险种参加工伤保险业务实行单列管理,增设“实习生和大龄人员工伤”“新业态工伤”“其他特定人员工伤”征收子目,专门用于特定人员工伤保险费征收工作。省级人力社保、财政、税务等部门可根据试行情况适时调整适用范围对象和缴费标准。
十九、本办法自2023年7月1日起实施,试行期限2年,法律法规或国家另有规定的从其规定,浙人社发〔2018〕85号文件同时废止。除省统一规定的扩大保障范围,各地不得另行出台政策扩大覆盖面,各地应妥善做好新老政策的过渡衔接,确保试行工作平稳有序开展。
附件:办理特定人员单险种参加工伤保险承诺书


抄送:国家税务总局宁波市税务局。
浙江省人力资源和社会保障厅办公室 2025年7月11日印发