中心各部室、管理部,各缴存单位:
根据国务院《住房公积金管理条例》等文件精神,及《住房 公积金归集业务指导标准》 (GB/T51271-2017) 有关规定,现将 我市2025年度住房公积金缴存比例和基数的核定工作有关事项 通知如下:
一、审核时间
2025年7月1日至7月31日。
二、审核内容
(一)缴存单位基本信息。 包括单位名称、单位地址、统一社会信用代码、开户银行名称、银行账户名称、银行账号、单位 性质、单位所属行业、资金来源、专管员姓名、联系电话等。
(二)缴存职工个人信息。 包括职工姓名、身份证号码、手 机号码、汇缴状态、缴至年月等。
(三)单位专管员信息。 包括专管员姓名、身份证号码、手 机号码等。
(四)规范缴存情况。单位是否按时足额缴存住房公积金,是 否存在少缴、漏缴、欠缴等损害职工利益的行为及违规多缴的情况。
(五)缴存基数。
2025年度职工住房公积金缴存基数为职工本人2024年(自然 年度)月平均工资,即职工2024年度个人工资总额(包括工资、 奖金、年终绩效奖励和各种津补贴)除以12个月的金额。
2025年度我市住房公积金月缴存基数,不得高于市统计局公 布的2024年娄底市城镇非私营单位在岗职工月平均工资的三倍 (即21100元),不得低于2024年度娄底市最低工资标准1700 元。凡超过三倍的一律予以规范调整;在上下限范围内的据实计 算;低于娄底市最低工资标准的按最低工资标准计算。
(六)缴存比例。
单位和职工住房公积金缴存比例下限分别为5%,上限分别为 12%。单位和职工的住房公积金缴存比例应当相同,同一单位的职工住房公积金缴存比例应当相同。缴存比例应按实际扣缴核定。
(七)月缴存额。
住房公积金月缴存额=月缴存基数×单位缴存比例+月缴存 基数×职工缴存比例。住房公积金月缴存额的单位和个人部分均 以元为单位,元以下四舍五入。
2025年度我市职工住房公积金月最高缴存额为5064元,即单 位和个人月缴存额均不得超过2532元,最低合计不得低于170元。
三、需要提交的资料
单位专管员到管理部拷取本单位对账单,认真核对相关信 息,并提交如下资料:
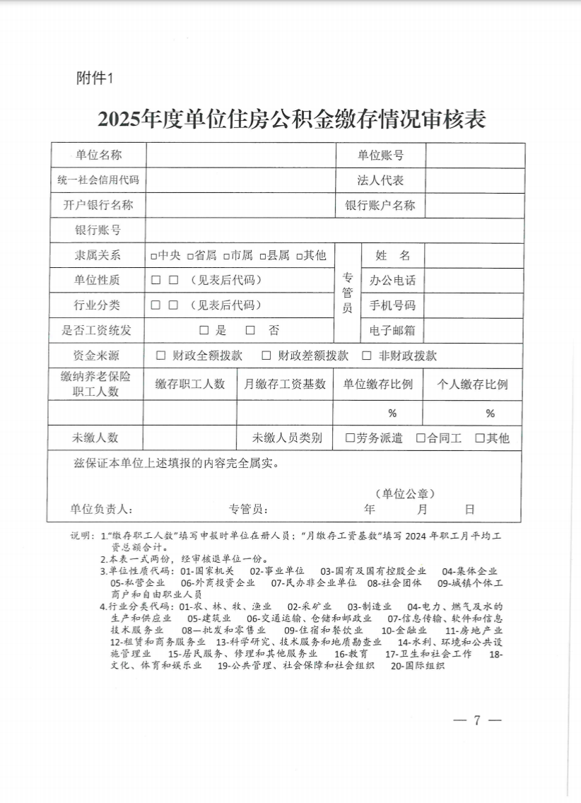
(一)《2025年度单位住房公积金缴存情况审核表》、《单 位封存人员清单》;单位专管员变更的,还需提交《单位专管员 授权委托书》;
(二)需要调整缴存比例和缴存基数的单位,填报《娄底市 住房公积金年度变更清册》;
(三)职工姓名、身份证号码、联系电话有误的,填报《2025 年度住房公积金对账清册回单》(姓名、身份证有误的,同时提 供职工本人身份证复印件);
(四)单位缴存资金有误的,联系管理部查清原因后,按规 定处理 ;
(五)以前年度未提供统一社会信用代码复印件的单位,需 提供加盖单位公章的统一社会信用代码复印件。
上述表格需提交电子版,并报送加盖单位公章的纸质版一份。
四 、其他事项
(一)大力推进住房公积金业务线上办理,提升服务效能。 住房和城乡建设部已开通“全国住房公积金公共服务”微信与支 付宝小程序等服务渠道,我市已开通“全国住房公积金公共服务” 微信与支付宝小程序、“娄底住房公积金”微信公众号等线上服务 渠道,提倡缴存职工使用线上服务渠道安全便捷办理各类业务。
缴存职工可登录“全国住房公积金公共服务”微信与支付宝 小程序查询住房公积金缴存、提取、贷款等信息,办理住房公积 金转移接续、信息查询授权等业务;登录“娄底住房公积金”微 信公众号查询住房公积金缴存、提取、贷款等信息,办理住房公 积金提取、还贷、证明打印等各类业务。
(二)职工住房公积金缴存基数每年核定一次。调整后的缴 存基数自2025年7月起执行,本缴存年度内月缴存额不再调整。
(三)除符合住房公积金补缴范围外(即:新参加工作职工 或调入职工未及时缴存住房公积金;单位少缴、逾期缴存、缓缴职 工住房公积金等情况),原则上不再补缴以前年度住房公积金。
(四)每个职工在我中心只能设立一个住房公积金账户,在我中心已存在缴存账户的职工不能再开立新的账户,必须办理转 移合并手续。
(五)对本单位职工封存账户,请各缴存单位根据实际情况 通知职工尽快办理销户或转移手续。
(六)在娄底市行政区域外缴存公积金,且当前该账户封存 6个月(含)以上的,需将该账户转移至娄底市住房公积金管理 中心。在娄底市住房公积金管理中心停缴住房公积金6个月(含) 以上,且在娄底市行政区域外缴存住房公积金的,需将娄底市住房 公积金管理中心账户转移至新缴存地中心(账户被冻结的除外)。
各缴存单位在基数调整过程中遇到的相关问题,可通过娄底 市住房公积金管理中心官方网站 (www.ldgjj.com) 查询有关政 策规定,或直接与管理中心联系(联系电话:归集提取部: 8238283;市直管理部:8238291;娄星区管理部:8260633;钢 城管理部:8619516;涟源市管理部:4437663;冷水江市管理部: 5229996;新化县管理部:3568905;双峰县管理部:6823262)。 在业务办理过程中如遇到技术问题或数据异常等情况,及时与科 技信息部联系,联系电话:8238281)。
各管理部必须严格按照本通知要求做好缴存基数和缴存比例 的核定工作,不得以任何理由突破或低于本通知规定的缴存上限和 最低缴存标准,对于超过上下限规定的要做好清退或补缴等工作。
微信公众号二维码:

附件:
1.2025年度单位住房公积金缴存情况审核表 2.2025年度住房公积金对账清册回单
3. 娄底市住房公积金年度变更清册
4. 单位封存人员清单
5. 单位专管员授权委托书
娄底市住房公积金管理中心
2025年7月14日




