吉安市住房公积金中心,各缴存单位、缴存人:
为深入贯彻落实国家、省、市决策部署,积极策应构建房地产发展新模式,助力我市房地产市场平稳健康发展,经研究决定,自2025年5月27日起优化调整部分住房公积金政策措施,现就有关事项通知如下。
一、降低非销户类提取公积金账户保留余额。我市住房公积金缴存人办理非销户类提取业务时,个人住房公积金账户保留余额不低于500元。
二、购买新建商品住房可提取住房公积金用于直付首付款。我市住房公积金缴存人在本市行政区域范围内购买新建商品住房的,可申请提取本人及配偶住房公积金账户余额用于支付购房首付款。
三、放宽按年偿还商业住房贷款提取。我市住房公积金缴存人购买自住住房办理按年偿还商业住房贷款提取时,不再扣减购房提取金额(含直付首付款)。
四、放宽按月对冲代际互助范围。我市住房公积金贷款还贷期间,按月对冲还贷提取范围可扩大至借款人和共同借款人的父母、子女。父母、子女在住房公积金贷款还贷期间的除外。
五、调整个人住房公积金贷款首付款比例。住房公积金缴存人购买首套及二套住房申请住房公积金贷款的,最低首付款比例统一调整为20%;购买保障性住房的,最低首付款比例为15%。
六、“以旧换新”住房公积金贷款支持政策。住房公积金缴存人“以旧换新”申请住房公积金贷款的,贷款额度在存贷挂钩计算值上上浮50%,且不超过贷款最高额度。
七、购买高品质住宅住房公积金贷款支持政策。住房公积金缴存人在我市购买高品质住宅(含装配式住宅、一星级及以上绿色住宅)申请住房公积金贷款的,贷款额度在存贷挂钩计算值上上浮50%,且不超过贷款最高额度。
附件:1.优化的部分住房公积金政策措施解读
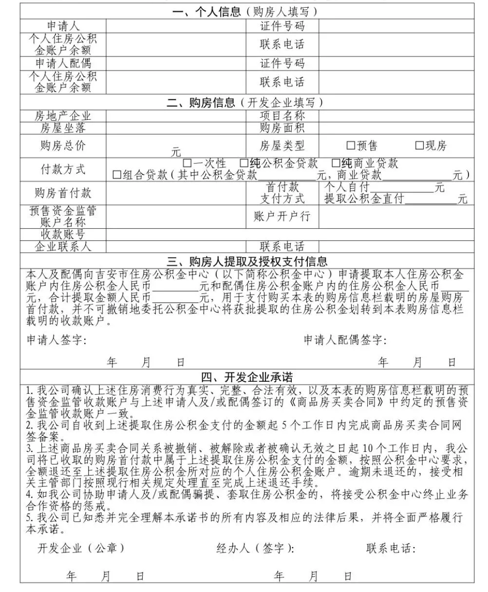
2.吉安市提取住房公积金直付首付款审批表
吉安市住房公积金管理委员会
2025年5月26日
附件1
优化的部分住房公积金政策措施解读
一、降低非销户类提取公积金账户保留余额
(一)政策内容
我市住房公积金缴存人办理非销户类提取业务时,提取后个人住房公积金账户余额不得低于500元。
(二)具体规定
1.非销户类提取业务是指住房公积金缴存人因购买(建造、翻建、大修)自住住房、偿还住房贷款、租住普通商品住房或公租房、既有住宅加装或更新电梯、完全或部分丧失劳动能力且未与单位解除劳动关系、享受城镇居民最低生活保障、患九种重大疾病等情形办理的提取业务。
2.非销户类提取业务的可提取金额以百元为单位,住房公积金贷款按月对冲委托还贷提取除外。
3.个人住房公积金账户保留余额由不低于5000元调整至500元。
(三)执行时间
政策自2025年5月27日起执行,以业务受理时间为准。
二、购买新建商品住房可提取住房公积金用于直付首付款
(一)适用范围
1.购房人在我市行政区域范围内购买新建商品住房,且开发企业的项目预售资金账户仍处于住建部门监管状态。
2.购房人同意并授权吉安市住房公积金中心将本人住房公积金个人账户余额提取至开发企业项目预售资金监管账户,用于直接支付购房首付款。
(二)办理流程
1.购房人(含配偶)在开发企业领取《吉安市提取住房公积金支付首付款审批表》(以下简称《审批表》)。
2.购房人(含配偶)与开发企业填写完成《审批表》第一至第四栏信息。
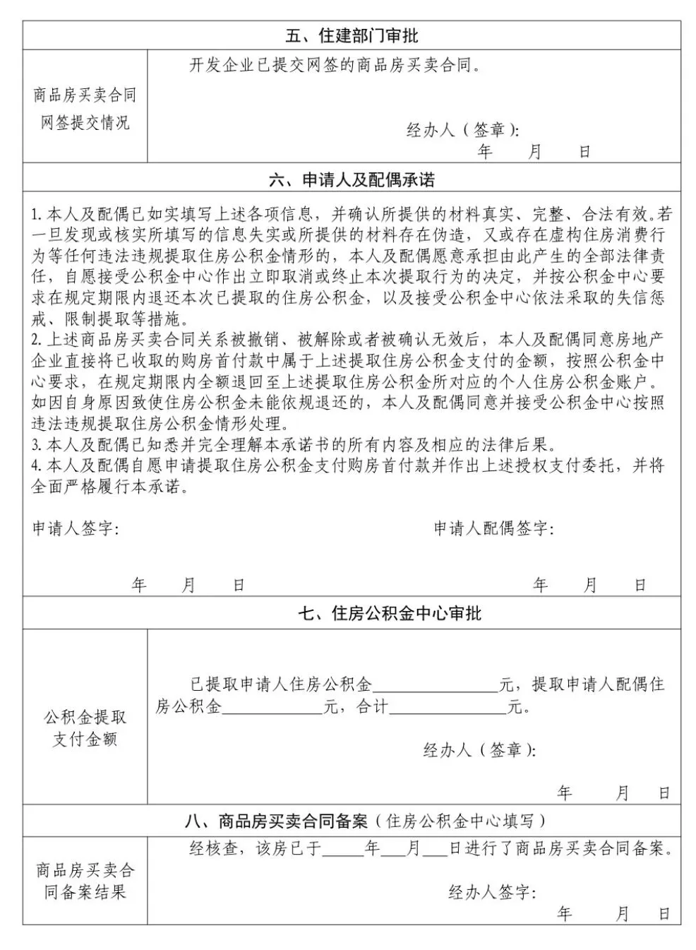
3.开发企业向住建部门提交商品房买卖合同。
4.住建部门核实商品房买卖合同提交情况,并在《审批表》上签字盖章。
5购房人(含配偶)携带《审批表》向住房公积金中心申请办理购房提取业务,提取金额转入开发企业项目预售资金监管账户,用于直付购买新建商品住房首付款。
6.开发企业自收到首付款之日起5个工作日内完成商品房买卖合同网签备案。
7.住房公积金中心核查商品房买卖合同的网签备案结果。
8.商品房买卖合同关系被撤销、解除或无效后,开发企业应在10个工作日内全额退还直付的购房首付款至所对应的个人住房公积金账户。
(三)其他规定
1.缴存人办理直付首付款业务后,不可因该套住房再次办理购房提取或者补提差额部分。
2.缴存人办理直付首付款业务并申请住房公积金贷款的,确定直付首付款提取金额时应考虑“存贷挂钩”要求。直付首付款提取金额与贷款金额之和不得超过购房总价款。
3.缴存人办理直付首付款业务后不办理住房公积金贷款的,缴存人夫妻双方的父母、子女在商品房买卖合同网签备案载明的时间一年内,可办理购房提取业务,提取金额之和不得超过购房总价款。
4.直付首付款提取金额以住房公积金中心审批结果为准。
(四)执行时间
政策自2025年5月27日起执行,以业务受理时间为准。
三、放宽按年偿还商业住房贷款提取
(一)措施详情
我市住房公积金缴存人购买自住住房申请了商业银行住房贷款(含异地公积金贷款)并办理了购房提取业务(含直付首付款)的,还款满12个月后可办理按年偿还商业住房贷款提取。
(二)其他规定
缴存人在我市住房公积金贷款还贷期间,申请办理偿还商业银行住房贷款提取业务的,本人及配偶的月缴存额之和应大于住房公积金贷款的月还款额,且住房公积金贷款未发生逾期。
(三)执行时间
政策自2025年5月27日起执行,以业务受理时间为准。
四、放宽按月对冲代际互助范围
(一)政策内容
我市住房公积金贷款还贷期间,借款人(夫妻双方)住房公积金个人账户余额用于每月对冲还款提取尚不足的,可将借款人(夫妻双方)的父母、子女纳入按月对冲代际互助范围,父母、子女在住房公积金贷款还贷期间的除外。
(二)具体规定
1.按月对冲代际互助是指我市住房公积金贷款借款人(夫妻双方)的父母、子女,可使用其住房公积金个人账户余额,帮助借款人(夫妻双方)每月归还住房公积金贷款。
2.住房公积金缴存人(夫妻双方)购买自住住房申请住房公积金贷款,其父母、子女在我市缴存住房公积金且没有未结清的住房公积金贷款的,可将父母、子女纳入按月对冲还贷提取范围共同还贷,扣款顺序保持不变,可办理缩期业务。
(三)执行时间
政策自2025年5月27日起执行,以业务受理时间为准。
五、调整个人住房公积金贷款首付款比例
(一)政策内容
缴存人购买首套及第二套自住住房(含新建商品住房、二手房)申请住房公积金贷款的,最低首付款比例均为20%;购买保障性住房申请住房公积金贷款时,其最低首付款比例按照15%的标准执行。
(二)具体规定
1.保障性住房以住建部门认定结果为准。
2.缴存人申请住房公积金贷款的,除最低首付款比例要求外,还应符合我市“存贷挂钩”、贷款最高额度、偿还能力等相关规定。
(三)执行时间
政策自2025年5月27日起执行,以业务受理时间为准。
六、“以旧换新”住房公积金贷款支持政策
(一)政策内容
缴存人通过政府或房企主导的置换机制,以旧房抵扣部分新房费用,在我市购买新建商品住房的,申请办理住房公积金贷款时,贷款额度以存贷挂钩计算值为基数上浮50%,且不超过贷款最高额度。
(二)具体规定
1.在办理住房公积金贷款业务时,“以旧换新”协议可作为首付款凭证的有关佐证。
2.通过“以旧换新”方式购置我市新建商品住房,且尚未完成“旧房”产权变更手续的,其“旧房”不计入家庭住房套数,并执行相对应的首套或第二套住房贷款利率。
3.通过“以旧换新”方式购置我市新建商品住房,且购买旧房时曾办理过住房公积金贷款的,仍计算住房公积金贷款使用次数。
4.缴存人同时符合我市人才、二孩及以上家庭、军人等住房公积金贷款支持政策的,只可择优选择其一享受,不可叠加使用。
(三)执行时间
政策自2025年5月27日起执行,以业务受理时间为准。
七、购买高品质住宅住房公积金贷款支持政策
(一)政策内容
缴存人在我市行政区域范围内购买装配式住宅、一星级及以上绿色住宅等高品质住宅的,申请办理住房公积金贷款时,贷款额度以存贷挂钩计算值为基数上浮50%,且不超过贷款最高额度。
(二)具体规定
1.缴存人购买高品质住宅办理住房公积金贷款业务,应向住房公积金中心提出申请,由中心向建设行政主管部门核实后,方可予以办理。
2.缴存人购买的高品质住宅,既是装配式住宅,又是一星级及以上绿色住宅的,仅可享受一次贷款支持政策,且不超过贷款最高额度。
3.缴存人同时符合我市人才、二孩及以上家庭、军人等住房公积金贷款支持政策的,只可择优选择其一享受,不可叠加使用。
(三)执行时间
政策自2025年5月27日起执行,以业务受理时间为准。
附件2

