各县(市、区)人民政府,上饶经济技术开发区、三清山风景名胜区、上饶高铁经济试验区管委会,市政府各部门:
《上饶市补充工伤保险办法(试行)》已经第64次市政府常务会议审议通过,现印发给你们,请认真抓好贯彻执行。
2025年4月28日
(此件主动公开)
上饶市补充工伤保险办法(试行)
第一章 总 则
第一条 为健全我市多层次工伤保险制度体系,减轻用人单 位风险负担,解决新就业形态从业人员等群体职业伤害保障难题,更好地维护劳动者工伤保障权益,根据《工伤保险条例》、《江西省实施〈工伤保险条例〉办法》和《江西省人民政府关于加快完善覆盖全民的多层次社会保障体系的意见》(赣府发〔2022〕19 号)等规定,结合我市实际,制定本办法。
第二条 补充工伤保险是政府主导的政策性保险,是对因工 作遭受事故伤害或者患职业病的劳动者获得医疗救治和经济补偿 给予更充分更全面保障的制度体系,是现行工伤保险制度的拓展和延伸。
第三条 补充工伤保险由市社会保险行政部门通过公开招标方式择优委托商业保险公司承办(以下称“承办机构” )。
市社会保险经办机构统一与承办机构签订补充工伤保险承 办协议,各县(市、区)不再签订协议。承办机构负责补充工伤 保险费用审核和待遇支付,协助做好参保缴费、认定鉴定、信息 维护、稽核监督和宣传培训等相关工作,独立化解矛盾纠纷和承担补充工伤保险民事责任。
第四条 补充工伤保险资金实行设区市级统收统支,单独建账,单独核算,专款专用。遵循收支平衡、保本微利的原则,建 立补充工伤保险收支结余和政策性亏损动态调整机制,承办机构 的管理运行成本及盈利合计控制在年度征缴保费收入的 10%以 内,其中 7%按月固定拨付,3%根据年度考核情况按比例支付。每年度市社会保险经办机构与承办机构进行补充工伤保险费用结算,结余部分按规定由市社会保险经办机构滚存用于今后年度补充工伤保险待遇支出。
第五条 补充工伤保险与工伤保险业务办理实行统一经办, 对接全省统一的工伤保险业务经办系统,实行补充工伤保险经办与工伤保险经办同步办理参保、缴费,同窗受理申报、赔付。
市社会保险行政部门负责制定补充工伤保险配套政策,各级 社会保险行政部门负责实施工作的指导督促和监督管理。市社会 保险经办机构负责对承办机构进行业务指导、日常管理,各级社 会保险经办机构负责对本行政区域内补充工伤保险承办机构进行 业务指导和日常管理。税务部门做好用人单位补充工伤保险费收 缴工作。财政部门会同社会保险行政部门对补充工伤保险财务管理给予业务指导。
各类用人单位、用工主体、用工平台(以下简称“用人单位” ) 应当配合人社部门和补充工伤保险承办机构开展参保缴费、事故伤害调查、认定鉴定、待遇支付等工作。
第二章 参保范围
第六条 符合以下条件的本市行政区域内的各类用人单位 为以下人员参加补充工伤保险,灵活就业人员可以个人名义参加补充工伤保险:
(一)已经参加工伤保险的用人单位(含工程建设项目)的所有参保人员。
(二)未纳入《工伤保险条例》实施范围的特定人员(以下简称“特定人员” ):
1.已经参加工伤保险用人单位中的超过法定退休年龄且年龄不超过 70 周岁的劳动者;
2.已经参加工伤保险用人单位中的在校实习生、见习人员且年龄不小于 16 周岁;
3.村(社区)党组织委员会和村(居)民委员会人员、回村任职大学生、社区工作者等;
4.上饶市行政区域内通过平台注册并接单,以平台企业名 义提供出行、外卖、即时配送、同城货运和家政服务并获得报酬或收入的新就业形态从业人员;
5.国家机关、事业单位、社会团体等依法组建的志愿服务 组织,在组织应急救援、公共卫生防控、大型活动等维护国家利益、公共利益活动前,已按规定注册并提供上述志愿服务的志愿者;
6. 上饶市行政区域内工作且已参加基本养老保险(含企业职工基本养老保险、城乡居民基本养老保险)并缴费的灵活就业人员。
第三章 参保缴费
第七条 补充工伤保险费按照以支定收、收支平衡的原则确定,由用人单位按月缴纳,职工个人不缴纳。灵活就业人员由个人缴纳补充工伤保险费。新就业形态从业人员可以自愿选择由个人缴纳补充工伤保险费。
第八条 已经参加工伤保险参保人员的补充工伤保险缴费基 数与工伤保险缴费基数一致。特定人员的补充工伤保险缴费基数 以本人上年度月平均工资为缴费基数,其上下限分别为上年度江 西省全口径城镇单位就业人员月平均工资的300%和 60%。以个人身份参保的灵活就业人员和新就业形态从业人员按上年度江西省全口径城镇单位就业人员月平均工资的 60%为缴费基数,自然年度内已缴纳补充工伤保险费期间不参与缴费基数调整。
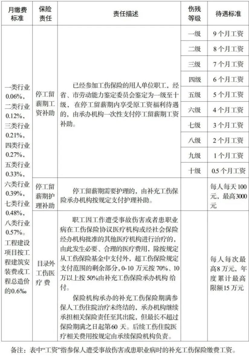
第九条 已经参加工伤保险的参保人员补充工伤保险费以用人单位所属工伤保险行业基准费率的 30%缴纳,工程建设项目参保按工程建筑安装费或工程总造价的 0.6‰缴纳。
特定人员保费包含基础保费与叠加保费两部分,其中基础保 费费率与所在用人单位工伤保险行业基准费率一致,叠加保费费率与所在用人单位补充工伤保险费率一致。其中,村(社区)“两委”人员、回村任职大学生、社区工作者参照一类行业缴费标准缴 纳; 新就业形态从业人员中家政服务人员参照用人单位二类行业缴费标准缴纳,出行、外卖、即时配送、同城货运人员参照用人单位五类行业缴费标准缴纳;志愿者以及以个人身份参保的灵活 就业人员和新就业形态从业人员按二类行业费率标准缴纳。(上饶市补充工伤保险缴费标准详见附表)
第十条 补充工伤保险费率参照执行工伤保险费率政策,用人单位的补充工伤保险费率实行浮动管理,与工伤保险费率联调联动。
第十一条 补充工伤保险费按月由税务部门统一征收缴入市社会保险经办机构在市人民银行国库系统中设立的汇缴专户,市社会保险经办机构于每月最后2个工作日开具划款指令,从汇缴专户转至市社会保险经办机构指定专用账户。次月15日前由市社会保险经办机构根据承保区域和待遇支付情况,按需转到承办机构指定账户。
第十二条 补充工伤保险实行实名制管理,已经参加工伤保 险的用人单位参加补充工伤保险的职工应与参加工伤保险的职工 一致(特定人员除外)。参保单位登记信息变更,参保人员信息变更或用工情况变化,应及时申请办理变更手续。
灵活就业人员参保登记时,应按要求如实申报工作时间段(全天累计不超过11小时)、工作场所、工作内容等事项,并在主要工作场所所在地社会保险经办机构办理补充工伤保险参保登记。如工作时间段、工作场所、工作内容发生变化,应在发生变化前24小时内申请办理变更登记。职业伤害认定申请不得超过其申报事项范围。
按规定应参加而没有参加工伤保险的用人单位及职工不能单项参加补充工伤保险;非灵活就业人员不得以灵活就业人员身 份参加补充工伤保险;长期在上饶市行政区域外工作的特定人员不纳入上饶市补充工伤保险参保范围。
第十三条 从业人员在两个或者两个以上用人单位同时工作,各用人单位均应分别为其参加补充工伤保险并缴费。从业人员与两个或两个以上单位建立劳动关系或劳务关系,工伤事故或职业伤害发生时,以参保人员为之工作的单位确定为补充工伤保险用人单位。新就业形态从业人员执行多个平台派单任务难以确定责任主体的,以同一路程首接单归属认定用人单位。
第十四条 已经参加工伤保险的用人单位按月办理缴纳工伤保险费的同时,办理缴纳补充工伤保险费。特定人员(不含灵活就业人员)由其所在用人单位(或用工平台)按本办法规定单项参加补充工伤保险并缴费;灵活就业人员按其个人自愿参加补充工伤保险并缴费。
参保人员(含五至十级伤残职工或雇员)遭受工伤(职业伤害)事故后中断(终止)缴费或解除关系、合同期满终止,补充工伤保险关系自然终止。
第四章 工伤认定(职业伤害确认)与劳动能力鉴定
第十五条 已经参加工伤保险的用人单位职工因工作遭受事故伤害或者患职业病的,按照《工伤保险条例》规定由各级社会保险行政部门受理并认定。
特定人员因工作遭受事故伤害或者患职业病的受理和确认, 委托承办机构参照《工伤保险条例》和《工伤认定办法》(人社部令第 8 号)等有关规定执行。
第十六条 新就业形态从业人员职业伤害认定情形参照《新就业形态就业人员职业伤害保障办法(试行)》(人社部发〔2021〕110 号)第十条规定,有下列情形之一的,应当认定为职业伤害:
(一)在执行平台订单任务期间,因履行平台服务内容受到事故伤害、暴力等意外伤害或者发生事故下落不明的;
(二)在指定时间前往指定场所接受平台企业常规管理要求,或者在执行平台订单任务返回日常居所的合理路线途中,受到非本人主要责任的交通事故或者城市轨道交通、客运轮渡、火车事故伤害的;
(三)在执行平台订单任务期间,突发疾病死亡或者在48小时之内经抢救无效死亡的;
(四)在抢险救灾等维护国家利益、公共利益活动中受到伤害的;
(五)新就业形态从业人员原在军队服役,因战、因公负伤致残,已取得革命伤残军人证,在平台就业期间旧伤复发的;
(六)法律、行政法规规定应当认定为职业伤害的其他情形。
“执行平台订单任务期间”指接受平台订单任务起至平台订单任务完成后 1 个小时内。
第十七条 灵活就业人员按照其参保登记时申报的工作时间段、工作场所、工作内容等要求范围,申请职业伤害认定。
灵活就业人员申请职业伤害认定,由其本人承担举证责任,承办机构受理申请后,根据审核需要可以对事故伤害进行调查核实,有关单位、受伤害的灵活就业人员本人及其近亲属应当予以协助和配合。
第十八条 新就业形态从业人员符合本办法第十六条、灵活就业人员符合本办法第十七条规定,但有下列情形之一的,不得认定为职业伤害:
(一)故意犯罪的;
(二)醉酒或者吸毒的;
(三)自残或者自杀的;
(四)违反本办法第十二条第二款规定的情形。
第十九条 灵活就业参保人员因工作原因受到事故伤害符合认定情形和其参保申报事项范围的,其本人或近亲属应当在伤害发生 48 小时内向承办机构报案,告知事故发生时间、地点和受伤经过等相关情况,并于伤害发生之日起 60 日内提交职业伤害认定申请。遇有特殊情况,在到期之前报参保地承办机构同意,申请时限可以适当延长。
第二十条 用人单位未按照《工伤保险条例》规定的时限提 出认定申请的,从事故伤害发生或被诊断、鉴定为职业病之日起 至向承办机构提出认定申请之日,此期间发生的符合规定的补充工伤保险待遇等有关费用由该用人单位承担。
第二十一条 已经参加工伤保险的用人单位职工发生工伤 或者视同工伤申请劳动能力鉴定的,按《工伤职工劳动能力鉴定管理办法》(人社部令第 21 号)等有关规定执行。
特定人员因工作遭受事故伤害或者患职业病,经承办机构认定后,委托上饶市劳动能力鉴定委员会参照《工伤职工劳动能力鉴定管理办法》(人社部令第 21 号)等有关规定进行劳动功能障碍程度和生活自理障碍程度等级鉴定,鉴定标准参照《劳动能力鉴定职工工伤与职业病致残等级》(GB/T16180-2014)执行。
劳动功能障碍程度和生活自理障碍程度等级鉴定申请应当在参保人事故伤害发生之日或者被诊断、鉴定为职业病之日起 2 年内提出。申请鉴定的单位或个人对上饶市劳动能力鉴定委员会作出的鉴定结论不服的,可以在收到该鉴定结论 15 日内向上饶市劳动能力鉴定委员会申请复核鉴定。
第五章 待遇给付与核定
第二十二条 已经参加工伤保险的用人单位职工发生工伤或者视同工伤享受补充工伤保险待遇,应同时具备以下条件:
(一)发生工伤时用人单位无欠缴工伤保险费和补充工伤保险费;
(二)经市本级、县(市、区)社会保险行政部门认定为工伤或者视同工伤;
特定人员在其从事的职业岗位上,因工作遭受职业伤害的,经承办机构调查确认后,按规定享受补充工伤保险待遇。
第二十三条 参保人员自参保缴费次日起享受补充工伤保险待遇,用人单位和灵活就业人员未及时缴纳补充工伤保险费的,欠缴期间不享受补充工伤保险待遇。工程建设项目以项目形式参加补充工伤保险的,若工程项目延期并办理工伤保险延期手续,视同补充工伤保险已办理延期手续。
第二十四条 已参加工伤保险参保人员的补充工伤保险待遇包含以下项目:
(一)依照《工伤保险条例》规定应由用人单位支付的项目:
1.一次性伤残就业补助金;
2.停工留薪期工资补助金;
3.停工留薪期护理补助。
(二)依照《工伤保险条例》规定由工伤保险基金支付后,由补充工伤保险进一步提升待遇的项目:
1.一次性工亡补助金;
2.目录外工伤医疗费。
(三)本条规定的补充工伤保险待遇抵减依照《工伤保险条例》规定应由用人单位支付的相应费用。
第二十五条 特定人员的补充工伤保险待遇包含以下项目:
(一)参照《工伤保险条例》规定应由基金支付(含待遇提升部分)的项目:
1.一次性身亡补助金;
2.丧葬补助金;
3.供养亲属抚恤金;
4.伤残津贴;
5.生活护理费;
6.一次性伤残补助金;
7.一次性医疗补助金;
8.职业伤害医疗费;
9.辅助器具配置费;
10.住院伙食补助费、异地就医交通食宿补助费。
(二)参照《工伤保险条例》规定应由用人单位支付的项目:
1.一次性职业补助金;
2.停工留薪期工资补助金;
3.停工留薪期护理补助。
其中超过法定退休年龄人员、新就业形态从业人员和灵活就业人员不享受一次性职业补助金。
第二十六条 承办机构协议期满,仍有参保人员补充工伤保险待遇未申报的,由接续承办机构负责。其中参保人员工伤或职业伤害住院治疗未终结的,原承办机构继续承担保险责任至其出院,但最长不超过期满后第 60 天。后续工伤住院医疗或职业伤害住院医疗相关费用按规定由承续保险机构负责。
第二十七条 各项补充工伤保险待遇在《江西省实施〈工伤保险条例〉办法》规定范围内支付,按照补充工伤保险费收支平衡、略有节余的原则制定(上饶市补充工伤保险待遇标准详见附表)。
医疗待遇标准根据《工伤保险诊疗项目目录》《工伤保险药品目录》《工伤服务标准》规定核定。因交通事故或者第三者侵权行为涉及医疗费,从医疗保险基金、商业保险或第三者侵权人等渠道已支付或部分支付医疗费的,其医疗费用不重复享受,不足部分由承办机构予以补足。
第二十八条 特定人员劳动功能障碍程度等级鉴定为一至四级伤残和需要生活护理的,其比照《工伤保险条例》规定享受的伤残津贴和生活护理费按遭受职业伤害时的缴费标准按月给付 (已享受职工养老保险或机关事业单位养老保险待遇的不给付伤残津贴)。特定人员比照《工伤保险条例》规定享受因工死亡供养亲属抚恤金的,按遭受职业伤害死亡时的缴费标准按月给付。
第二十九条 工程建设项目计算补充工伤保险待遇时的本人工资标准应由工程建设项目动态实名制申报时在江西省集中社 会保险信息系统(全国统筹版)中注明(提供劳动合同为依据)未注明或者未提供劳动合同证明的,按工伤发生时当年度使用的全省全口径城镇单位就业人员平均工资的60%作为本人工资计发相关待遇。
第三十条 用人单位申报一次性伤残就业补助金(一次性职业补助金)时,应出具参保人员提出并解除劳动关系或者劳动合同期满终止且未再续签的证明材料,领取一次性伤残就业补助金(一次性职业补助金)后,补充工伤保险关系终止。
超法定退休年龄人员、新就业形态从业人员和灵活就业人员遭受职业伤害后领取一次性医疗补助金后,补充工伤保险关系终止。
第三十一条 补充工伤保险理赔由参保单位或灵活就业人员申请,经审核符合待遇支付条件、手续齐全的,承办机构应在10个工作日内完成待遇支付。
第三十二条 补充工伤保险参保人员的就医、康复、配置辅助器具以及承办机构结算费用,由市本级、各县(市、区)社会 保险经办机构与工伤保险协议医疗机构、康复机构、辅助器具配置机构签订服务协议时一并进行明确,确保做到合理用药、合理检查、合理治疗和保险待遇及时足额结算。
第六章 工伤预防
第三十三条 在保证补充工伤保险待遇支付的前提下, 按照不超过3%的比例从上一承办年度补充工伤保险费征缴收入中提取工伤预防费,参照《江西省工伤预防项目管理办法》规定,开展工伤预防工作。
第三十四条 补充工伤保险工伤预防项目根据省社会保险行政部门公布的年度工伤预防重点行业、领域或者针对未纳入《工伤保险条例》实施范围特定人员职业伤害特点立项实施。
第三十五条 补充工伤保险工伤预防项目实施全过程接受市社会保险行政部门和市社会保险经办机构监督指导。
第七章 资金财务管理
第三十六条 补充工伤保险资金支付需严格履行申报审核程序。承办机构每月 5 日前向市社会保险经办机构提交用款计划,市社会保险经办机构每月 15 日前拨付至承办机构。对不符合规定的用款计划,市社会保险经办机构有权不予拨款并责成承办机构予以纠正。市社会保险经办机构可提前拨付不超过 3 个月的征缴收入作为承办机构补充工伤保险待遇支付备用金。
第三十七条 补充工伤保险资金出现收不抵支时,承办机构应及时、足额垫付补充工伤保险待遇支付款项,同时向社会保险行政部门和社会保险经办机构提交报告,承办机构不得以任何理由拒绝支付或者克扣参保人员补充工伤保险待遇。
第三十八条 特定人员补充工伤保险待遇直接给付给参保人员或参保人员指定受益人或法定继承人,用人单位先行垫付相关费用的,经用人单位和参保人员(或参保人员指定受益人、法定继承人)双方确认同意,承办机构可将用人单位垫付部分给付给用人单位。
已参加工伤保险的参保人员补充工伤保险待遇给付给用人单位,用于支付参保人员工伤保险待遇或抵扣用人单位已支付工伤保险待遇款项。
第八章 监督管理
第三十九条 承办机构应建立业务操作监控和内容监督机制,对业务操作的合规性进行实时监控和内部监督。根据相应的业务环节设置相应的岗位,分岗位安排工作人员,实行经办风险岗位控制,并接受社会保险经办机构的管理和指导。
第四十条 各级社会保险行政部门、社会保险经办机构发现承办机构及其工作人员存在违规行为时,应及时提出整改意见,责令承办机构限期整改,整改落实情况纳入承办机构考核。
第九章 附 则
第四十一条 补充工伤保险的参保范围、缴费标准和待遇标准等政策,由市社会保险行政部门会同有关部门根据国家、省工伤保险政策变化和补充工伤保险实施情况适时进行动态调整,并向社会公布。补充工伤保险费率不参照执行工伤保险阶段性降费政策。
第四十二条 用人单位按照本办法的规定为特定人员参加补充工伤保险,不作为确认双方存在劳动关系的依据。双方对市否存在劳动关系发生争议的,按照处理劳动争议的有关规定处理。
第四十三条 用人单位为未纳入《工伤保险条例》实施范围的特定人员参加补充工伤保险,如被社会保险行政部门认定为工伤或法院判定为工伤的,用人单位应按照《工伤保险条例》规定依法承担用人单位的工伤保险责任。
第四十四条 参保单位、参保人与承办机构发生争议时,由争议各方协商解决,协商不成的,通过法律途径解决。
第四十五条 补充工伤保险实施效果按照 3 年一个周期进行评估。建立以服务质量、保障水平和满意度为核心的补充工伤保险委托承办考核机制,强化考核结果在盈利率控制、业务准入和退出等方面的应用。
第四十六条 本办法自 2025 年 6 月 1 日起施行,国家和省有新规定的从其规定。
附件1:上饶市补充工伤保险缴费和待遇标准一


附件2:上饶市补充工伤保险缴费和待遇标准二



