为进一步规范住房公积金账户管理,维护住房公积金缴存职工的合法权益,我中心将在全市范围内开展长期封存账户集中清理工作。现将具体事宜公告如下:
一、清理对象
缴存职工所在单位存在改制、合并、分立、撤销、破产、解散等情形,缴存职工身份信息有误且无法取得联系的长期封存个人账户。
二、信息变更及完善
职工账户信息登记有误或不完善的(如姓名、身份证件号码等),联系单位经办人进行修改。缴存单位已不存在或联系不到的,职工可携带相关要件材料(见第三项),前往商丘市住房公积金管理中心各服务网点办理个人信息变更及完善业务。
三、要件材料
(一)必备材料
1.本人有效身份证原件。
(二)辅助证明材料(提供任意一项即可)
1.工资支付凭证或记录:工资卡、工资存折、工资条或其他工资发放记录、职工花名册;
2.社会保险费记录:如用人单位有为劳动者购买社保,劳动者可以打印自己的各项社会保险费的记录;
3.工作证、服务证等证件:用人单位向劳动者发放的“工作证”、“服务证”、“外派证”等能够证明职务职位身份的证件;
4.招工招聘登记表、报名表等招用记录:劳动者填写的用人单位招工招聘登记表、报名表等招用记录;
5.考勤记录:用人单位的考勤记录(考勤表、出勤卡等);
6.同事的证言:缴存职工的同事能够提供证据证明自己与用人单位存在劳动关系,具有出具证言的能力,可以为缴存职工出具书面证言;
7.载有劳动者名字的用人单位的各种文件:比如用人单位下发的含有劳动者名字的各种通知、工作任务单、任命通知书、介绍信等书面材料;
8.劳动者代表用人单位与其他实体或个人签订的文件;
9.其他能够证明缴存职工劳动关系的相关材料。
四、办理方式
缴存职工基础信息修改完善无误的,可根据以下情形办理住房公积销户提取、合并或转移业务。
(一)达到法定退休年龄、符合离职提取条件的缴存职工,可通过“商丘市住房公积金管理中心”微信公众号、网上业务大厅等线上办理,也可到住房公积金线下各服务网点申请办理销户提取。
(二)缴存职工死亡或被宣告死亡的,其合法继承人或受遗赠人可按规定,前往住房公积金管理中心各服务网点申请办理销户提取手续。
(三)缴存职工在我市先后与多家单位存在劳动关系,并分别开立住房公积金账户的,可前往住房公积金各服务网点办理个人账户合并手续。
(四)缴存职工已在异地公积金中心正常缴存满半年的,按照一个职工只设立一个个人账户的规定,可通过住建部“全国住房公积金公共服务”小程序,办理账户转移接续手续。
请缴存单位和广大缴存职工见到公告后,相互转告,符合条件的尽早办理销户提取或账户转移手续。
特此公告。
商丘市住房公积金管理中心
2025年5月13日
1.咨询热线:0370-12329
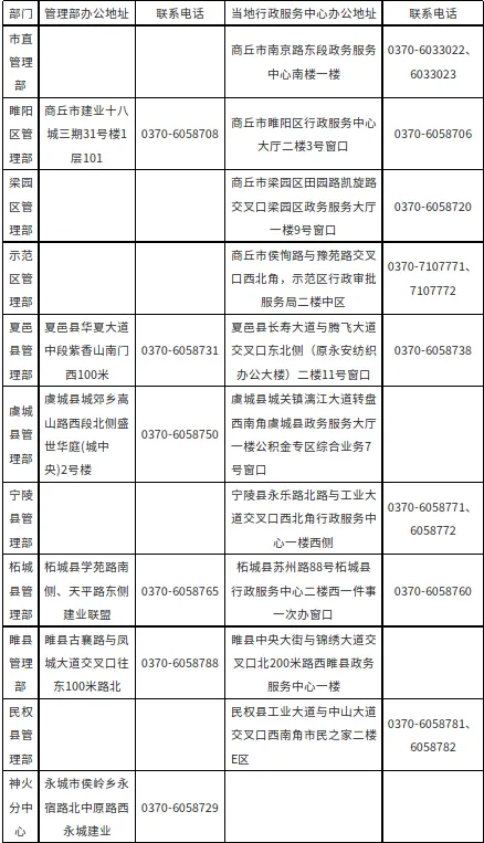
2. 各服务网点办理窗口地址及联系电话:
