点击二维码
查看公众号
公众号
用户协议
隐私政策
订阅政策
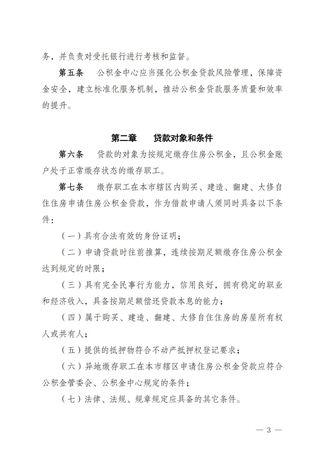
政策库
阳金管〔2022〕3号 阳江市住房公积金个人住房贷款管理办法
#C类通知类政策#
阅读量:144
收藏0
订阅
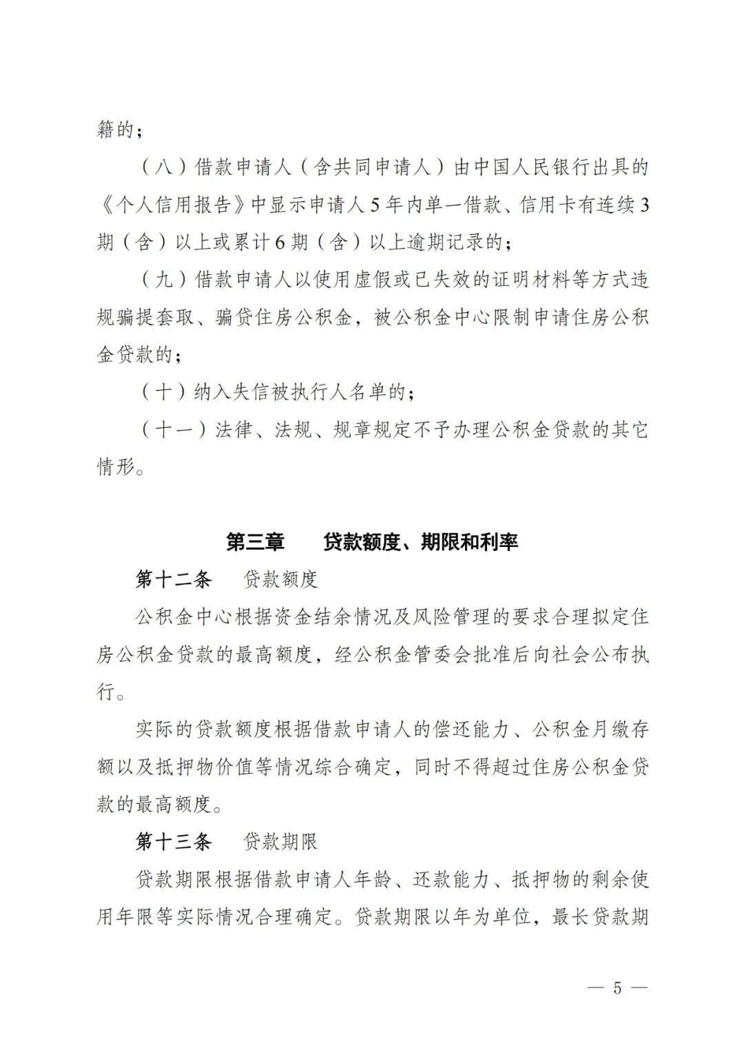
微信扫码进行分享
分享0
发文字号:
阳金管〔2022〕3号
发文单位:
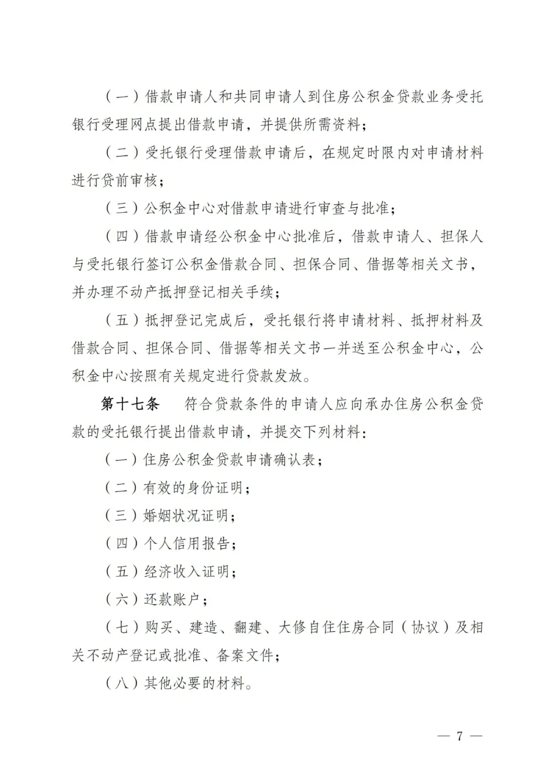
阳江市住房公积金管理委员会
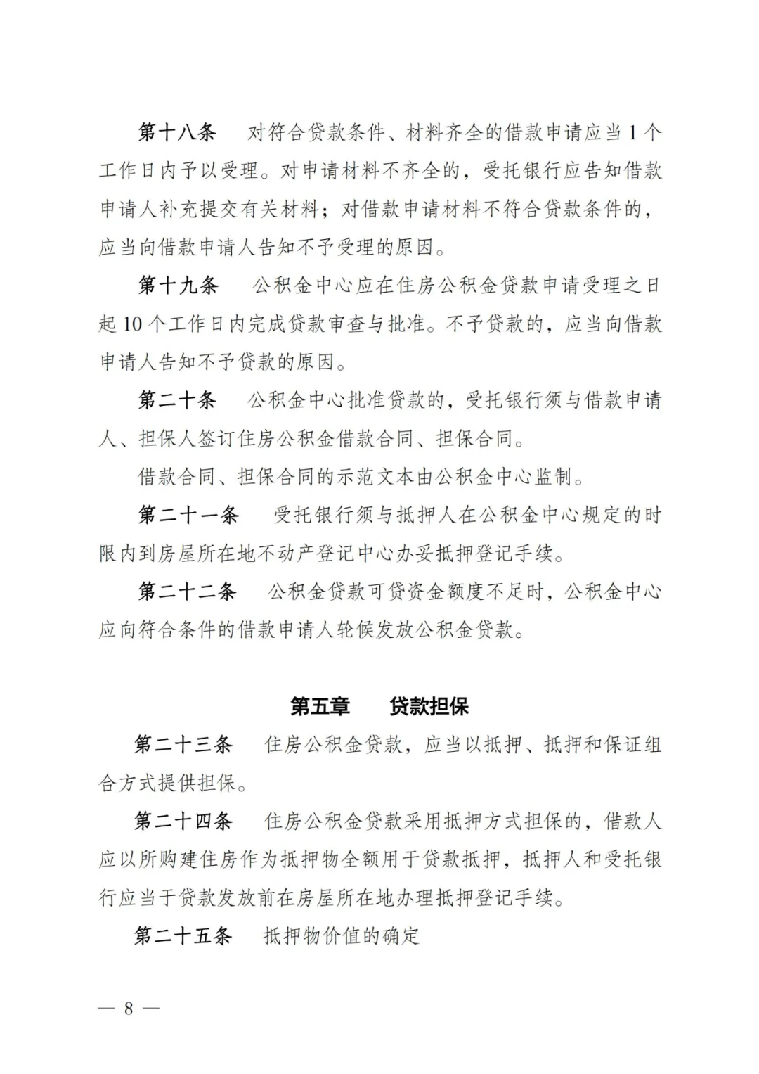
发文日期:
2022-02-08
类别:
住房公积金
发文地区:
广东省阳江市
生效日期:
2022-02-08
业务类型:
待遇申领
是否有效:
全文有效
原文链接
政策脉络
阳江市住房公积金重大疾病提取具体办理明细表及《阳江市灵活就业人员住房公积金缴存使用管理办法》《阳江市住房公积金个人住房贷款管理办法》《阳江市住房公积金提取管理办法》修订内容
2025-04-09
阅读量:224
查看更多
订阅
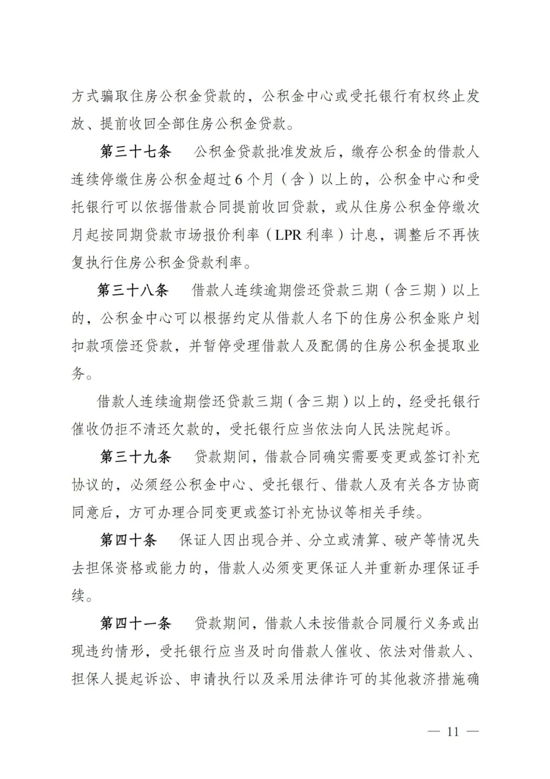
关于我们
HR政策库介绍
联系我们
电话:400-668-5151
扫码关注微信公众号
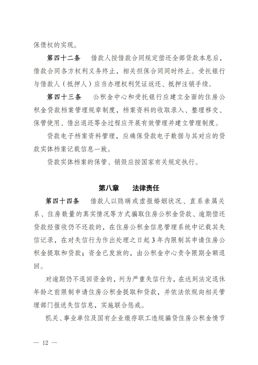
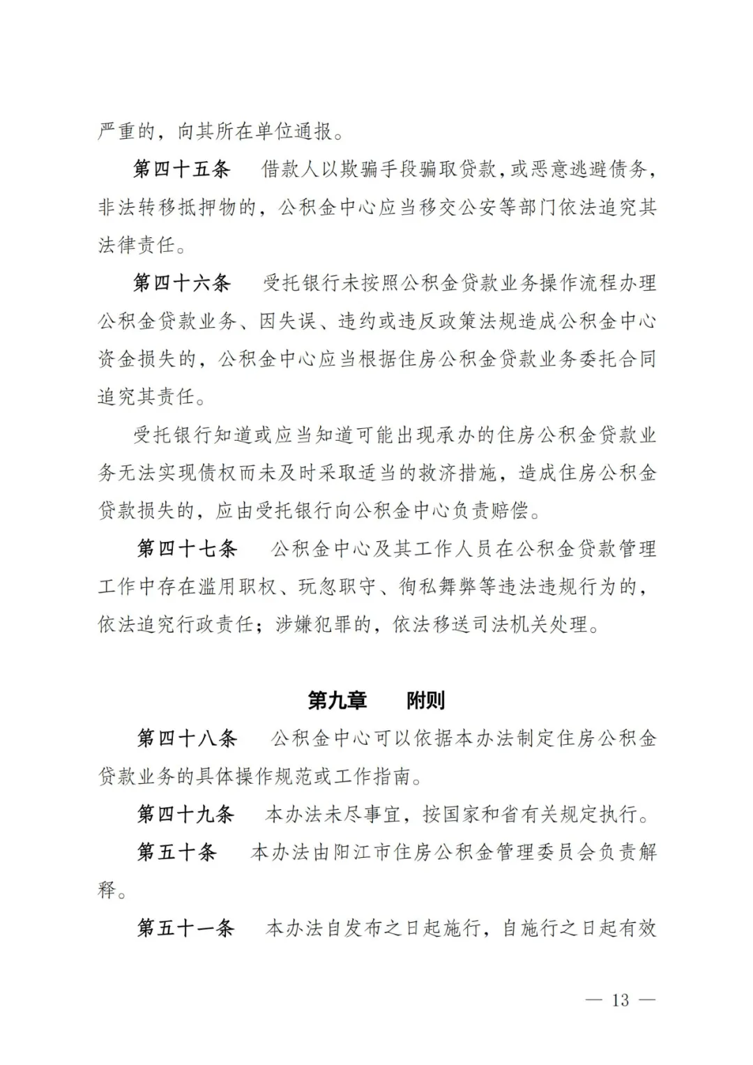
京公网安备 46902302000657号 京ICP备2022011708号-17