点击二维码
查看公众号
公众号
用户协议
隐私政策
订阅政策
政策库
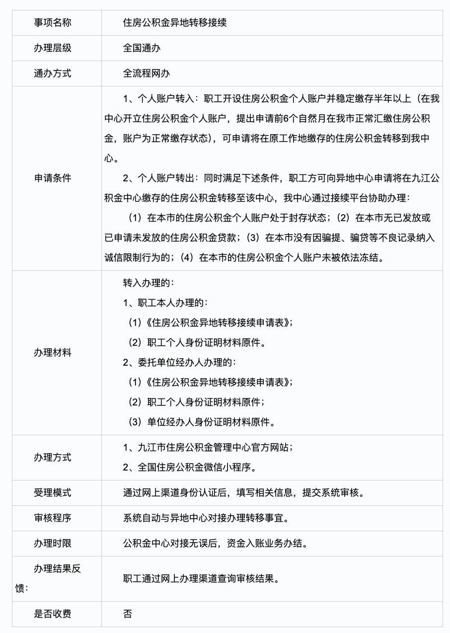
九江市住房公积金管理中心住房公积金异地转移接续
#C类通知类政策#
阅读量:142
收藏0
订阅
微信扫码进行分享
分享0
发文字号:
暂无
发文单位:
九江市住房公积金管理中心
发文日期:
2021-06-23
类别:
住房公积金
发文地区:
江西省九江市
生效日期:
2021-06-23
业务类型:
转移接续
是否有效:
全文有效
原文链接
相关专题
九江-住房公积金
九江市住房公积金政策合集
本专题收录九江市住房公积金相关政策
订阅
关于我们
HR政策库介绍
联系我们
电话:400-668-5151
扫码关注微信公众号
京公网安备 46902302000657号 京ICP备2022011708号-17