各省、自治区、直辖市及新疆生产建设兵团医疗保障局:
为深入贯彻《国务院办公厅关于加强医疗保障基金使用常态化监管的实施意见》要求,强化定点医药机构合理规范使用医保基金的自我管理主体责任,国家医保局决定在全国范围开展2025年定点医药机构违法违规使用医保基金自查自纠工作。现将有关事项通知如下。
一、制定问题清单
国家医保局针对2024年飞行检查的肿瘤、麻醉、重症医学3个重点领域,以及零售药店常见问题,梳理形成违法违规使用医保基金典型问题清单(详见附件1—4)。各级医保部门要对照本问题清单以及国家医保局2024年已下发的心血管内科、骨科等6个领域问题清单,结合本地医保管理政策,对问题清单进一步细化、本地化。对本省份适用的问题,各省原则上要全部采纳、不得擅自删减;对本省份诊疗项目名称不同、但有同类可替代项目的,应按本省份政策修订后采用;对已明确问题逻辑、但类似情形未罗列齐全的,各地要举一反三,进一步细化丰富。各省份本地化的问题清单,应于2025年1月20日前通过邮箱报国家医保局备案。
二、组织自查自纠
2025年3月底前,各级医保部门根据本地化的问题清单,组织辖区内所有定点医疗机构和定点零售药店,对2023—2024年医保基金使用情况开展自查自纠。要指导定点医药机构正确认识、扎实开展自查自纠,对清单指出的问题逐项核对,对诊疗行为、诊疗费用逐条分析,对自查自纠发现的问题要一一对应到结算清单的具体明细,形成自查自纠情况报告,及时退回违法违规使用的医保基金。各级医保部门可以主动开展数据分析,帮助定点医药机构提升自查自纠精准性。
三、开展抽查复查
2025年4月起,国家医保局将对全国范围内定点医药机构自查自纠情况,通过“四不两直”方式开展飞行检查。对自查自纠不认真、敷衍塞责,或隐瞒不报、弄虚作假的定点医药机构,一经查实,将坚决从重处理;对经反复动员仍未自查到位的,将予以公开曝光,并按照有关要求,加强与纪检监察机关信息贯通;对相关人员,按照《关于建立定点医药机构相关人员医保支付资格管理制度的指导意见》,进行支付资格记分管理。对自查自纠工作主动性不足,存在区域性、普遍性、突出性问题的省,国家医保局将向省级人民政府办公厅函告情况。
各地工作中遇到重大问题,及时向国家医保局报告。
附件:1定点医疗机构违法违规使用医疗保障基金典型问题清单(2025版)——肿瘤类
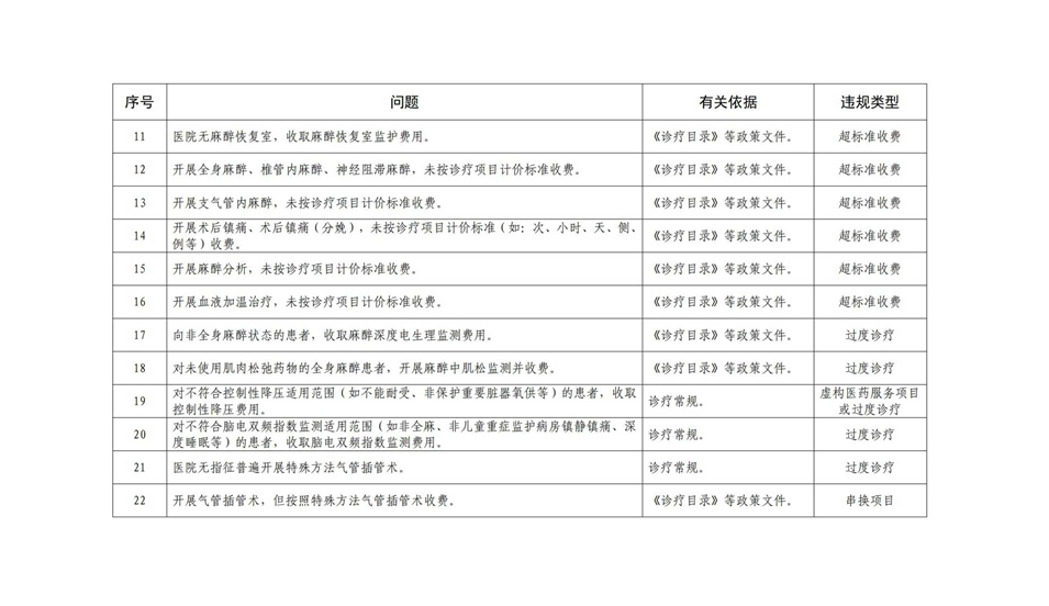
2定点医疗机构违法违规使用医疗保障基金典型问题清单(2025版)——麻醉类
3定点医疗机构违法违规使用医疗保障基金典型问题清单(2025版)——重症医学类
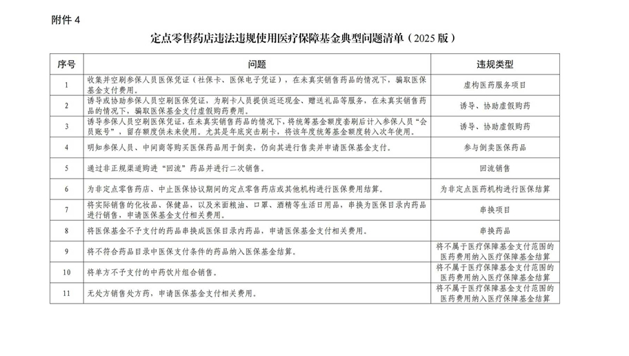
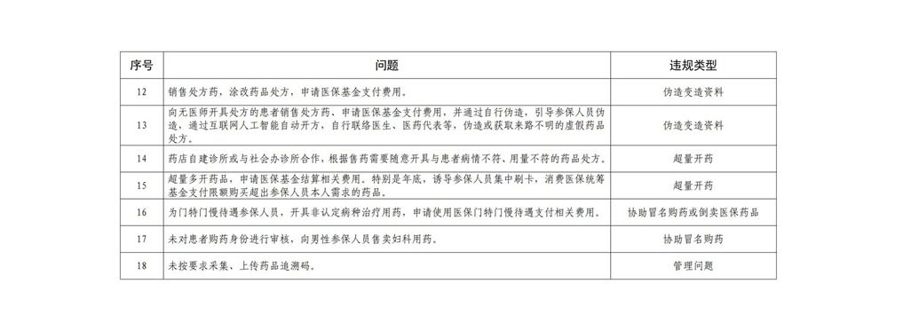
4定点零售药店违法违规使用医疗保障基金典型问题清单(2025版)
国家医疗保障局
2025年1月7日
(主动公开)






