各县区(开发区)人力资源和社会保障局、财政局、税务局,湾里管理局人社办、财政办、税务分局:
现将《南昌市补充工伤保险办法实施细则(试行)》印发给你们,请认真贯彻执行。
南昌市人力资源和社会保障局
南昌市财政局
国家税务总局南昌市税务局
2024年12月27日
南昌市补充工伤保险办法实施细则(试行)
第一章 总则
第一条 为健全我市多层次工伤保险制度体系,减轻用人单位风险负担,解决新就业形态从业人员、灵活就业人员等群体职业伤害保障难题,更好地维护劳动者工伤保障权益,根据《南昌市补充工伤保险办法(试行)》,制定本实施细则。
第二条 补充工伤保险由市级社会保险行政部门通过公开遴选方式择优委托商业保险公司承办(以下称“承办机构”),由市级统一与之签订补充工伤保险承办协议,明确各方的权力、义务和责任,各县(区)不另行签订协议。
第三条 承办机构负责补充工伤保险费用审核和待遇支付,按照合同约定协助做好参保缴费、认定鉴定、待遇给付、稽核监督、信息维护、工伤预防和宣传培训等相关工作,独立化解矛盾纠纷和承担补充工伤保险民事责任。
第四条 承办机构派出人员与工伤保险行政部门、经办机构实行合署办公,补充工伤保险业务对接使用江西省集中社会保险信息系统,与工伤保险同步办理参保、缴费和待遇支付,同窗受理申报、赔付,为参保单位和工伤职工提供一站式服务。
第二章 参保登记和缴费
第五条 符合以下条件的本市行政区域内的各类用工单位、用工主体应为以下人员进行补充工伤保险参保登记。
(一)已经参加工伤保险用人单位(含建设工程项目)的所有参保人员。
(二)未纳入《工伤保险条例》实施范围的特定人员(以下简称“特定人员”):
1.已经参加工伤保险用人单位中的超过法定退休年龄的劳动者,且年龄不超过70周岁;
2.已经参加工伤保险用人单位中的在校实习生、见习人员,且年龄不小于16周岁;
3.村(社区)党组织委员会和村(居)民委员会人员、大学生村官(大学生基层专干)等;
4.本市行政区域内通过平台注册并接单,以平台企业名义提供出行、外卖、即时配送、同城货运和家政服务劳动并获得报酬或收入的新就业形态从业人员;
5.国家机关、事业单位、人民团体等依法组建的志愿服务组织,在组织应急救援、公共卫生防控、大型活动等维护国家利益、公共利益活动前,已按规定注册并提供上述志愿服务的志愿者;
6.已在本市行政区域内从业且参加基本养老保险(含企业职工基本养老保险、城乡居民基本养老保险)并缴费的灵活就业人员可以以个人名义进行补充工伤保险参保登记。
第六条 补充工伤保险费率按照以支定收、收支平衡的原则确定。补充工伤保险费由用人单位按月缴纳,职工(雇员)个人不缴纳。灵活就业人员由个人按年缴纳补充工伤保险费。新就业形态从业人员可以自愿选择由个人按年缴纳补充工伤保险费。补充工伤保险费一经缴纳原则上不予退还。
第七条 已纳入工伤保险的参保人员的补充工伤保险缴费基数与工伤保险缴费基数一致。特定人员以其本人工资或劳动收入申报补充工伤保险缴费基数,其上、下限分别为上年度江西省全口径城镇单位就业人员月平均工资的300%和60%。当年使用的全省全口径城镇单位就业人员月平均工资未发布的,暂按上年度标准缴纳。
以个人身份参加补充工伤保险的灵活就业人员和新就业形态从业人员,参加补充工伤保险的缴费基数为上年度江西省全口径城镇单位就业人员月平均工资的60%。自然年度内已缴纳补充工伤保险费期间不参与缴费基数调整。
第八条 已纳入工伤保险的参保人员补充工伤保险费以用人单位所属工伤保险行业基准费率的30%缴纳。工程建设项目参保按工程建筑安装费或工程总造价的0.6‰缴纳。
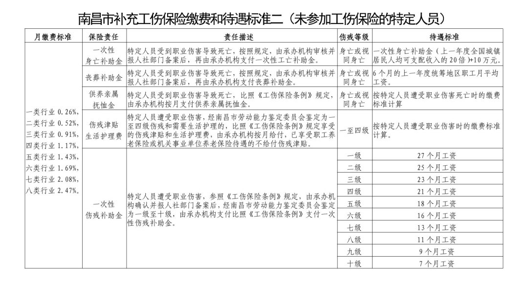
特定人员保费包含基础保费与叠加保费两部分,其中基础保费费率与所在用人单位工伤保险行业基准费率一致,叠加保费费率与所在用人单位补充工伤保险费率一致(行业基准费率的30%)。其中,村(社区)“两委”人员、大学生村官(大学生基层专干)缴费按用人单位一类行业缴费标准缴纳,家政服务新业态从业人员按用人单位二类行业缴费标准缴纳,出行、外卖、即时配送、同城货运新业态从业人员按用人单位五类行业缴费标准缴纳,志愿者以及以个人身份参加补充工伤保险的灵活就业人员和新就业形态从业人员按二类行业费率标准缴纳。
补充工伤保险费率参照执行工伤保险费率政策,用人单位其所属行业的补充工伤保险费率实行浮动管理,原则上与工伤保险费率联调联动,由市级社会保险经办机构视实施情况适时进行动态调整。补充工伤保险费率不参照执行工伤保险阶段性降费率政策。
第九条 补充工伤保险实行实名制管理。已经参加工伤保险的用人单位参加补充工伤保险的职工应与参加工伤保险的职工一致(特定人员除外)。参保单位登记信息发生变更、参保人员信息发生变更或用工情况发生变化,应及时申请办理变更手续。
按规定应参加而没有参加工伤保险的用人单位及职工不能单项参加补充工伤保险。非灵活就业人员不得以灵活就业人员身份参加补充工伤保险。
第十条 从业人员在两个或者两个以上用人单位同时工作,各用人单位应分别为其参加补充工伤保险并缴费。参保人员与两个或两个以上单位建立用工关系,工伤事故或职业伤害发生时,以参保人员为之工作的单位确定补充工伤保险待遇。新就业形态从业人员因工受伤时执行多个派单任务难以确定责任的,以同一路程首接单确定用人单位责任。
第十一条 灵活就业人员实名制参保登记时,应按要求如实申报工作时间段、工作场所、工作内容等事项,并在参加基本养老保险的社保经办机构办理补充工伤保险参保登记。如工作时间段、工作场所、工作内容发生变化,应在发生变化前申请办理变更登记。超过其申报事项范围的职业伤害确认申请不予受理。
第十二条 已纳入工伤保险的用人单位按月办理缴纳工伤保险费的同时,办理缴纳补充工伤保险费(税务机构统一征缴管理,按税务部门规定的流程缴费)。特定人员(不含灵活就业人员)由其所在用人单位参加补充工伤保险并缴纳,灵活就业人员由其个人办理缴纳补充工伤保险费。
第十三条 参保人员(含五至十级伤残职工或雇员)遭受工伤(职业伤害)事故后中断(停止)缴费或解除关系、合同期满终止,补充工伤保险关系自然终止。
第三章 工伤认定(职业伤害确认)与劳动能力鉴定
第十四条 已纳入工伤保险的用人单位职工的工伤认定,按照《工伤保险条例》和《工伤认定办法》等有关规定执行。
第十五条 特定人员(不含新就业形态从业人员和灵活就业人员)因工作遭受事故伤害的受理和确认,参照《工伤保险条例》和《工伤认定办法》等有关规定执行。
第十六条 新就业形态从业人员有下列情形之一的,应当确认为职业伤害:
(一)在执行平台订单任务期间,因履行平台服务内容受到事故伤害、暴力等意外伤害或者发生事故下落不明的;
(二)在指定时间前往指定场所接受平台企业常规管理要求,或者在执行平台订单任务返回日常居所的合理路线途中,受到非本人主要责任的交通事故或者城市轨道交通、客运轮渡、火车事故伤害的;
(三)在执行平台订单任务期间,突发疾病死亡或者在48小时之内经抢救无效死亡的;
(四)在抢险救灾等维护国家利益、公共利益活动中受到伤害的;
(五)新就业形态从业人员原在军队服役,因战、因公负伤残,已取得革命伤残军人证,在平台就业期间旧伤复发的;
(六)法律、行政法规规定应当确认为职业伤害的其他情形;
“执行平台订单任务期间”指接受平台订单任务起至平台订单任务完成后一个小时内。
第十七条 灵活就业人员按照其参保登记时申报的工作时间段、工作场所、工作内容等要素范围,符合以下情形之一的,可以确认为职业伤害:
(一)在工作时间和工作场所内,因工作原因受到事故伤害的;
(二)在工作时间和工作场所内,因履行工作职责受到暴力等意外伤害的;
(三)在工作时间和工作场所内,因工作原因中暑或者中毒的。
灵活就业人员申请职业伤害确认,由其本人承担举证责任,承办机构受理申请后,根据审核需要可以对事故伤害进行调查核实,相关部门单位、伤者本人或者其近亲属应当予以协助和配合。
第十八条 特定人员符合第十五条和第十六条规定,但是因下列情形之一导致本人在工作中伤亡的,不确认为职业伤害:
(一)故意犯罪的;
(二)醉酒或者吸毒的;
(三)自残或者自杀的;
(四)新业态从业人员、灵活就业人员在本市行政区域外发生事故的;
(五)违反本实施细则第九条第二款规定的情形。
第十九条 新业态从业人员和灵活就业人员因工作原因受到事故伤害符合认定情形和其参保申报事项范围的,其用人单位、伤者本人或近亲属应当在伤害发生3个工作日内向承办机构报案,告知事故发生时间、地点和受伤经过等相关情况。
特定人员(不含新业态从业人员和灵活就业人员)发生事故伤害之日起30日内,用人单位向参保地承办机构提出职业伤害确认申请。遇有特殊情况,经报参保地承办机构同意,申请时限可以适当延长。用人单位未按规定提出职业伤害确认申请的,特定人员或者其近亲属在事故伤害发生之日起1年内,可以直接向参保地承办机构提出职业伤害确认申请。如用人单位未在发生事故伤害之日起30日内提出职业伤害确认申请的,且未经申请延长申请时限的,其医疗费、目录外医疗费、停工留薪期护理补助和住院伙食补助费不予以支付。以个人名义申请工伤认定目录外医疗费、停工留薪期护理补助和住院伙食补助费不予以支付。用人单位未及时申请工伤认定(职业伤害确认)不予支付补充工伤保险待遇等有关费用的期间,是指从事故伤害发生之日起到受理工伤认定(职业伤害确认)申请之日止。
以个人身份参加补充工伤保险的新就业形态从业人员和灵活就业人员伤害发生之日起60日内向参保地承办机构提交职业伤害确认申请。
第二十条 特定人员发生事故伤害,有下列情形之一的,承办机构不予受理职业伤害确认申请:
(一)新就业形态从业人员和灵活就业人员在本市行政区域外发生事故伤害的;
(二)未按照第十九条规定书面提交职业伤害确认申请的;
(三)非灵活就业人员以灵活就业人员身份参加补充工伤保险的。
特定人员同一事故伤害不得同时申请工伤认定和职业伤害确认,不得同时享受工伤保险待遇和补充工伤保险待遇。
第二十一条 特定人员参加补充工伤保险因工作遭受职业伤害,经治疗伤情相对稳定后存在残疾、影响劳动能力的,由南昌市劳动能力鉴定委员会参照《工伤职工劳动能力鉴定管理办法》(人社部令第21号)等有关规定进行劳动功能障碍程度、生活自理障碍程度鉴定,鉴定标准参照《劳动能力鉴定职工工伤与职业病致残等级》(GB/T16180-2014)执行。
特定人员遭受职业伤害,因日常生活或者就业需要,经劳动能力鉴定委员会确认,可以安装假肢、矫形器、假眼、假牙和配置轮椅等辅助器具,所需费用参照工伤保险规定的标准支付。
第二十二条 特定人员劳动功能障碍程度、生活自理障碍程度鉴定和辅助器具配置申请应当在职业伤害发生之日起两年内提出。申请鉴定的用人单位或个人对南昌市劳动能力鉴定委员会作出的鉴定结论不服的,可以在收到该结论之日起15日内申请复核鉴定,复核鉴定结论为最终结论。
第四章 待遇资格确认
第二十三条 参保人员办理补充工伤保险登记、缴费次日起发生的工伤(职业伤害)享受补充工伤保险待遇(税务部门委托银行首次代扣应缴保费成功的当月工伤或职业伤害正常享受补充工伤保险待遇),未及时缴纳补充工伤保险费的,欠缴期间不享受补充工伤保险待遇。工程建设项目以项目形式参加补充工伤保险的,若工程项目延期并办理工伤保险延期手续,视同补充工伤保险已办理延期手续。
第二十四条 特定人员因职业伤害身亡或劳动能力鉴定为一至四级伤残在停工留薪期满后死亡有供养亲属的,其供养亲属享受抚恤金资格参照《因工死亡职工供养亲属范围规定》(劳动和社会保障部第18号令)确认。
第二十五条 参保人员有下列情形之一的,不予支付补充工伤待遇:
1.丧失享受待遇条件的;
2.拒不接受劳动能力鉴定的;
3.拒绝治疗的;
4.违反本细则第九条第二款规定的情形;
5.法律法规规定的其他不予支付的情形。
第五章 待遇项目
第二十六条 已纳入工伤保险的参保人员的补充工伤保险待遇包含以下项目:
(一)依照《工伤保险条例》规定应由用人单位支付的项目:
1.一次性伤残就业补助金;
2.停工留薪期工资补助金;
3.停工留薪期护理补助。
(二)依照《工伤保险条例》规定由工伤保险基金支付后,
由补充工伤保险进一步提升待遇的项目:
1.一次性工亡补助金;
2.目录外工伤医疗费。
(三)本条规定的补充工伤保险待遇抵减依照《工伤保险条例》规定应由用人单位支付的相应费用。
第二十七条 特定人员的补充工伤保险待遇包含以下项目:
(一)参照《工伤保险条例》规定应由工伤基金支付(含待遇提升部分)的项目:
1.一次性身亡补助金;
2.丧葬补助金;
3.供养亲属抚恤金;
4.伤残津贴;
5.生活护理费;
6.一次性伤残补助金;
7.一次性医疗补助金;
8.职业伤害医疗费(含目录外医疗费);
9.辅助器具配置费;
10.住院伙食补助费、异地就医交通食宿补助费。
(二)参照《工伤保险条例》规定应由用人单位支付的项目:
1.一次性职业补助金;
2.停工留薪期工资补助金;
3.停工留薪期护理补助。
其中超法定退休年龄人员、新就业形态从业人员和灵活就业人员不享受一次性职业补助金。
第六章 医疗待遇管理
第二十八条 承办机构应引导参保人员有序就医。参照工伤保险转诊转院、异地就医、旧伤复发等规定,规范参保人员就医行为。
第二十九条 参保人员发生事故伤害时应及时到工伤保险协议医疗机构就医,情况紧急时可送往就近的医疗机构急救,待急救伤情稳定后仍需治疗的,及时转到工伤保险协议医疗机构就医。
第三十条 补充工伤保险医疗待遇参照工伤保险诊疗项目目录、工伤保险药品目录、工伤保险住院服务标准(以下称工伤保险“三大目录”)规定执行。保险期内,参保人员因工作遭受事故伤害在工伤保险协议医疗机构或经社会保险经办机构批准的其他医疗机构进行治疗的,由此发生必要、合理的医疗费用,超工伤保险规定支付范围的剩余部分,0-10万(含10万)元部分按70%给付,10万元以上的部分按50%给付。每人每次工伤(职业伤害)目录外医疗费用最高支付8万元,每年度累计最高限额15万元。
承办机构协议期满,参保人工伤或职业伤害住院治疗未终结的,原承办机构继续承担保险责任至其出院,但最长不超过保险期满第60天。
第三十一条 因交通事故或第三者侵权行为涉及医疗费,从医保基金、商业保险和第三者侵权人等渠道已支付与补充工伤保险待遇中的医疗费比较,不足部分予以补足,其医疗费不重复享受。
第三十二条 特定人员住院伙食补助、异地就医交通食宿补助费参照《关于调整江西省工伤职工住院伙食补助费和异地就医交通、食宿费支付标准的通知》(赣人社发〔2021〕28号)规定执行。
第三十三条 停工留薪期需要护理的,由补充工伤保险按规定支付停工留薪期护理补助,按照实际住院天数每人每天100元,单次工伤最高3000元。
第三十四条 停工留薪期工资补助金以单次工作遭受工伤事故伤害、患职业病或者职业伤害前12个月平均缴费工资为基数,不满12个月的以实有平均缴费工资为基数,标准为:一级9个月、二级8个月、三级7个月、四级6个月、五级5个月、六级4个月、七级3个月、八级2个月、九级1个月、十级0.5个月的本人工资,由补充工伤保险按规定予以支付。
第七章 伤残(亡)待遇管理
第三十五条 特定人员一次性伤残补助金,以工作遭受事故伤害或者患职业病前12个月平均缴费工资为基数,不满12个月的以实有平均缴费工资为基数,标准为:一级27个月、二级25个月、三级23个月、四级21个月、五级18个月、六级16个月、七级13个月、八级11个月、九级9个月、十级7个月的本人工资,由补充工伤保险按规定予以支付。
第三十六条 一次性就业(职业)补助金和一次性医疗补助金以解除劳动关系、合同期满终止前12个月平均缴费工资为基数,不满12个月的以实有平均缴费工资为基数,其中一次性就业(职业)补助金标准为:五级24个月、六级20个月、七级14个月、八级10个月、九级7个月、十级5个月的本人工资。一次性医疗补助金标准为:五级21个月、六级18个月、七级14个月、八级11个月、九级8个月、十级5个月的本人工资,由补充工伤保险按规定予以支付。
距法定退休年龄不足五年申请一次性就业(职业)补助金的,按照下列标准执行:(一)不足一年的,按照全额的10%支付;(二)满一年、不足两年的,按照全额的20%支付;(三)满两年、不足三年的,按照全额的40%支付;(四)满三年、不足四年的,按照全额的60%支付;(五)满四年、不足五年的,按照全额的80%支付。
超法定退休年龄人员、新就业形态从业人员和灵活就业人员不享受一次性职业补助金。特定人员在参保期间一个自然年度内两次以上(含两次)发生职业伤害的,不重复享受一次性伤残补助金和一次性医疗补助金,按照最高伤残级别进行核发。
第三十七条 特定人员职业伤害死亡的一次性身亡补助金标准为上一年度全国城镇居民人均可支配收入的20倍另叠加10万元;丧葬补助金标准为6个月的全省上年度城镇非私营单位在岗职工月平均工资。由补充工伤保险按规定予以支付。
特定人员供养亲属抚恤金以工作遭受职业伤害死亡前12个月平均缴费工资为基数,不满12个月的以实有平均缴费工资为基数发给由特定人员生前提供主要生活来源、无劳动能力的亲属。标准为:配偶每月40%,其他亲属每人每月30%,孤寡老人或者孤儿每人每月在上述标准的基础上增加10%。核定的各供养亲属的抚恤金之和不应高于因工死亡职工生前的缴费工资。供养亲属抚恤金从特定人员职业伤害死亡的次月起计发,下落不明的从事故发生的第4个月起计发。由补充工伤保险按规定予以支付。
特定人员职业伤害死亡,其近亲属同时符合领取补充工伤保险丧葬补助金、供养亲属抚恤金待遇和养老保险丧葬补助金、抚恤金待遇条件的,由其近亲属选择领取其中一种。
第三十八条 特定人员劳动功能障碍程度鉴定为一至四级的伤残津贴以工作遭受事故伤害前12个月平均缴费工资为基数,不满12个月的以实有平均缴费工资为基数,标准为:一级伤残为本人工资的90%,二级伤残为本人工资的85%,三级伤残为本人工资的80%,四级伤残为本人工资的75%。生活护理费按照生活完全不能自理、生活大部分不能自理或者生活部分不能自理3个不同等级支付,其标准分别为全省上年度城镇非私营单位在岗职工月平均工资的50%、40%或者30%。伤残津贴、生活护理费从做出劳动能力鉴定的结论次月起按月计发,已享受职工养老保险待遇的不给付伤残津贴。
第八章 工伤预防管理
第三十九条 在保证补充工伤保险待遇支付的前提下,可由市社会保险经办机构按照上年度补充工伤保险费征缴总额中提取不超过3%作为本年度工伤预防费,参照《江西省工伤预防费使用管理暂行办法》和《江西省工伤预防项目管理办法》规定,开展工伤预防工作。
第四十条 补充工伤保险工伤预防项目可根据省、市社会保险行政部门公布的当年度工伤预防重点行业、领域立项实施,及特定人员工伤事故特点立项实施。
第九章 资金财务管理
第四十一条 补充工伤保险实施市级统收统支,单独建账,独立核算,专款专用。遵循收支平衡、保本微利的原则,建立补充工伤保险年度收支结余和盈亏损动态调整机制,承办补充工伤保险的管理运行成本及盈利合计控制在年度征缴保费收入的10%以内。试行期间承办补充工伤保险的管理运行成本与盈利合计暂按年度保费征缴收入的10%计取,其中7%按月固定拨付,3%根据年度考核情况按比例支付。每年度社会保险经办机构和承办机构进行补充工伤保险费用清算,结余部分按规定由市级社会保险经办机构滚存用于今后年度补充工伤保险待遇支出。
第四十二条 补充工伤保险资金收入包括:补充工伤保险费收入、利息收入、其他收入等。
社会保险费征收机构应按规定及时、足额征收补充工伤保险费,不得违反规定多征或减征,不得截留、占用或挪用。补充工伤保险费按月由税务部门统一征收缴入市级社保经办机构在人行国库系统中设立的汇缴专户,市级社保经办机构于每月最后2个工作日开具划款指令,从汇缴专户转至市级社会保险经办机构指定专用账户。次月15日前由市级社会保险经办机构根据承保区域和待遇支付情况,按需转到承办机构指定账户。市级社会保险经办机构可提前拨付不超过3个月征缴收入作为承办机构支付补充工伤保险待遇备用金。
第四十三条 补充工伤保险资金支出包括补充工伤保险(职业伤害)待遇支出、特定人员劳动能力鉴定支出、工伤预防费用支出、承办补充工伤保险管理运行与盈利费用支出和其他支出。
资金支付需严格履行申报审核程序。承办机构每月5日前向社会保险经办机构提交用款计划,社会保险经办机构每月15日前拨付至承办机构。对不符合规定的用款计划,社会保险经办机构有权不予拨款并责成承办机构予以纠正。
第四十四条 补充工伤保险资金出现入不敷出时,承办机构应及时、足额垫付补充工伤保险待遇支付款项,同时向市社会保险行政部门和社会保险经办机构提交报告,不得以任何理由拒绝支付或克扣补充工伤保险待遇款。承办协议期内补充工伤保险资金经清算出现亏损的,由承办机构先行垫支。每承保年度社会保险经办机构和承办机构进行补充工伤保险费用清算,结余部分于清算后十个工作日内转入市级社会保险经办机构指定专用账户,滚存用于今后年度补充工伤保险待遇支出。
第四十五条 特定人员享受的供养亲属抚恤金、伤残津贴、生活护理费等补充工伤保险长期待遇直接支付给参保人或待遇享受人员。特定人员和已参加工伤保险的参保人员补充工伤保险待遇支付给用人单位,用于支付参保人工伤保险待遇或抵扣已支付工伤保险待遇款项。以个人身份参加补充工伤保险的新就业形态从业人员和灵活就业人员补充工伤保险待遇直接给付给参保人或待遇享受人员。
第四十六条 补充工伤保险资金会计核算执行《社会保险基金会计制度》,按照实际发生的收入、支出对明细科目设置做必要补充。
第四十七条 补充工伤保险资金账户分为社会保险经办机构专户和承办机构专户。
社会保险经办机构专户的主要用途是:暂存国库划转的补充工伤保险费收入、暂存下级经办机构上解的资金收入、暂存该账户的利息收入、暂存其他收入等。县级社会保险经办机构资金收入及时上解至市本级社会保险经办机构,县级经办机构专户原则上月末应无余额。
承办机构专户的主要用途是:接收社会保险经办机构拨入资金,暂存补充工伤保险支付费用及该账户利息收入;支付补充工伤保险应支付款项(含补充工伤保险退费等其它支出)。
第四十八条 承办机构应协助社会保险经办机构每月定期做好资金运行情况分析。
结算年度终了时,承办机构应编制财务年度报告,并报社会保险经办机构备案。
第十章 监督管理
第四十九条 承办机构应建立业务操作监控和内容监督机制,对业务操作的合规性进行实时监控和内部监督。根据相应的业务环节设置相应的岗位,分岗位安排工作人员,实行经办风险岗位控制,并接受社会保险经办机构的管理和指导。
第五十条 市级社会保险行政部门负责对补充工伤保险运行情况进行指导和监督;各级经办机构负责对补充工伤保险承办机构进行业务指导和日常管理; 各级税务部门做好补充工伤保险费收缴工作,联合经办机构对欠缴资金及时进行追缴;各级财政部门会同社会保险行政部门对补充工伤保险资金管理给予业务指导。
第十一章 附则
第五十一条 补充工伤保险的参保范围、缴费标准和待遇标准等政策,由市级社会保险行政部门会同相关部门根据国家、省工伤保险政策变化、当地经济社会发展水平和补充工伤保险实施情况适时进行动态调整,并向社会公布。
第五十二条 用人单位单项参加补充工伤保险的特定人员发生事故,如被社会保险行政部门认定为工伤或法院判定为工伤的,用人单位应按照《工伤保险条例》规定依法承担用人单位的工伤保险责任,特定人员参加补充工伤保险的相关待遇予以支付,用于抵扣用人单位工伤保险责任。
劳务派遣单位应遵守《劳务派遣暂行规定》(人社部第22号令),依法与被派遣劳动者订立书面劳动合同,并按规定规范参加社会保险,不得违规派遣不符合确立劳动关系情形的特定人员。
第五十三条 承办机构协议期满,仍有参保人员相关补充工伤保险待遇未申报的,由承续的承办机构负责,其中参保人工伤或职业伤害住院治疗未终结的,原承办机构继续承担保险责任至其出院,但最长不超过保险期满第60天。
第五十四条 特定人员未参加补充工伤保险的,不进行职业伤害确认。
第五十五条 用人单位、参保人与承办机构发生补充工伤保险赔付争议时和其他未尽事宜,由争议双方协商解决,协商不成的,通过法律途径解决。
第五十六条 用人单位及参保人应知晓补充工伤保险办理条件,充分了解《工伤保险条例》《江西省实施<工伤保险条例>办法》《南昌市补充工伤保险办法(试行)》《南昌市补充工伤保险实施细则》规定的权利和义务,共享相关信息,如实提交用人单位、参保对象相关信息、配合伤者受伤申报、待遇报销。用人单位或参保人员有故意隐瞒真实情况、提供虚假承诺或者以其他不正当手段取得相应证明材料骗取补充工伤保险资金的,依法追回并追究法律责任。
第五十七条 特定人员未参加补充工伤保险的,不按照《南昌市补充工伤保险办法(试行)》进行职业伤害确认和享受补充工伤保险待遇,不参照执行《社会保险法》关于工伤保险基金先行支付规定和《工伤保险条例》关于补缴后支付新发生费用的规定。
第五十八条 试行实施效果按照2年一个周期进行评估,建立以服务质量、保障水平和满意度为核心的补充工伤保险委托承办考核机制,强化考核结果在盈利率控制、业务准入和退出等方面的应用(考核办法由市级社会保险行政部门会同有关部门另行制定)。
第五十九条 本实施细则自颁布之日起施行,2024年3月1日至本实施细则施行前的相关事项,可参照本实施细则操作。试行期间,国家和省有新规定的从其规定。
第六十条 本实施细则由南昌市人力资源和社会保障局负责解释。





全国-灵活就业工伤保险
灵活就业等特定人员参加工伤保险政策合集