点击二维码
查看公众号
公众号
用户协议
隐私政策
订阅政策
政策库
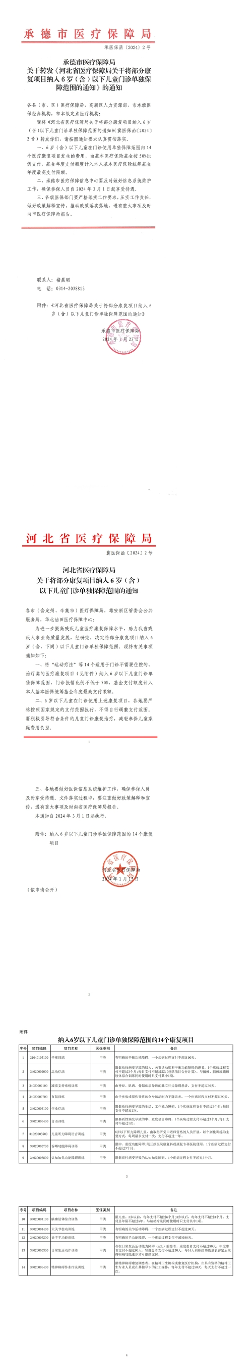
承医保函〔2024〕2号 承德市医疗保障局关于转发《河北省医疗保障局关于将部分康复项目纳入6岁(含)以下儿童门诊单独保障范围的通知》的通知
#C类通知类政策#
阅读量:231
收藏0
订阅
微信扫码进行分享
分享0
发文字号:
承医保函〔2024〕2号
发文单位:
承德市医疗保障局
发文日期:
2024-04-03
类别:
基本医疗保险
发文地区:
河北省承德市
生效日期:
2024-04-03
业务类型:
其他
是否有效:
全文有效
原文链接
相关专题
承德-基本医疗保险
承德市基本医疗保险政策合集
本专题收录承德市基本医疗保险相关政策
订阅
关于我们
HR政策库介绍
联系我们
电话:400-668-5151
扫码关注微信公众号
京公网安备 46902302000657号 京ICP备2022011708号-17