各缴存职工、开发企业:
根据河北省住房和城乡建设厅《关于开展“提取住房公积金直付首付款”工作的通知》要求,为促进我市房地产市场平稳健康发展,切实减轻缴存职工购房压力,结合定州实际,特制定《关于缴存职工提取住房公积金直付首付款实施细则》,经市政府同意,现印发给你们,请认真遵照执行。
定州市住房公积金管理中心
定州市住房和城乡建设局
2024年12月18日
定州市住房公积金管理中心定州市住房和城乡建设局关于缴存职工提取住房公积金直付首付款实施细则
根据河北省住房和城乡建设厅《关于开展“提取住房公积金直付首付款”工作的通知》(冀建房保函〔2024〕183号)要求,为更好地促进我市房地产市场平稳健康发展,支持刚性和改善性住房需求,切实减轻缴存职工购房压力,决定施行提取住房公积金直付购房首付款政策,结合工作实际,特制定本实施细则:
第一条 提取对象及条件
购买本地新建商品住房、已办理网签备案《商品房买卖合同》(预售或现售)、正常缴存住房公积金、申请“提取住房公积金直付首付款”的职工及配偶。
第二条 提取额度及频次
缴存职工及配偶每套住房均可申请提取一次住房公积金账户余额用于直付购房首付款,合计提取额度不得超出网签备案《商品房买卖合同》约定的首付款金额(注:拟申请住房公积金贷款的,贷款申请人及其配偶应留足符合公积金贷款规定的个人公积金账户余额,以免影响申请办理公积金贷款。)。
第三条 提取材料
(一)网签备案合同(PDF电子版)和自筹资金票据;
(二)本人身份证,其配偶提取的,还需提供结婚证和配偶身份证;
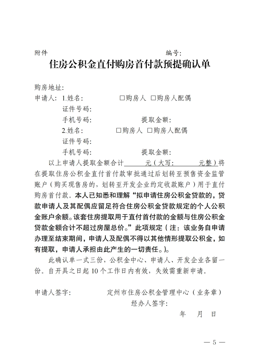
(三)《住房公积金直付购房首付款预提确认单》(见附件);以上材料均为原件。
第四条 办理流程
(一)缴存职工及配偶需携带身份证、结婚证到公积金中心开具《住房公积金直付购房首付款预提确认单》。
(二)购房人将自筹资金转入开发企业预售资金监管账户(预售)或开发企业约定收款账户(现售)。
(三)《商品房买卖合同》网签备案后,缴存职工携带提取相关材料原件向公积金中心申请提取公积金,
(四)公积金中心自受理之日起3个工作日对职工提交的材料进行审核。审核通过的,公积金中心将提取的住房公积金转入开发企业预售资金监管账户(预售)或开发企业约定收款账户(现售);审核未通过的,公积金中心通知职工未通过原因。
(五)经买卖双方协商或因人民法院判决、仲裁机构裁决等原因导致《商品房买卖合同》要解除的,购房人配合开发企业5个工作日将已提取的住房公积金足额退回公积金中心指定账户待公积金中心确认资金到账后,将退回情况反馈给住建局,买卖双方方可申请办理撤销登记备案。
第五条 其他规定
(一)对利用虚假业务套取住房公积金、不按要求退回住房公积金的,公积金中心、住建局将采取法律手段追回已提取的住房公积金,对开发企业、购房人根据实际情况实施联合惩戒。将开发企业列入房地产市场主体“黑名单”,将“黑名单”推送至“信用河北”信用平台、住房城乡建设部有关信用平台,取消其住房公积金相关业务的合作资格:冻结购房人个人公积金账户,限制其5年内住房公积金提取和贷款资格。
(二)本实施细则适用于定州市行政区域内,由公积金中心、住建局负责解释。
(三)本实施细则自2025年1月1日起施行。
