各缴存人、各房地产开发企业:
为落实河北省住房和城乡建设厅《关于开展“提取住房公积金直付首付款”工作的通知》(冀建房保函(2024)183号)要求支持刚性和改善性住房需求,切实减轻缴存家庭支付购房首付款压力,决定开展提取住房公积金直付购房首付款业务。
该业务定于2024年12月30日起实施。原有规定与本通知不一致的,按本通知执行。如遇国家、省市相关政策调整将另行通知,衡水市住房公积金管理中心可根据具体实施情况优化调整。
附件:1.提取住房公积金直付购房首付款操作流程
2.房地产开发企业确认、承诺书
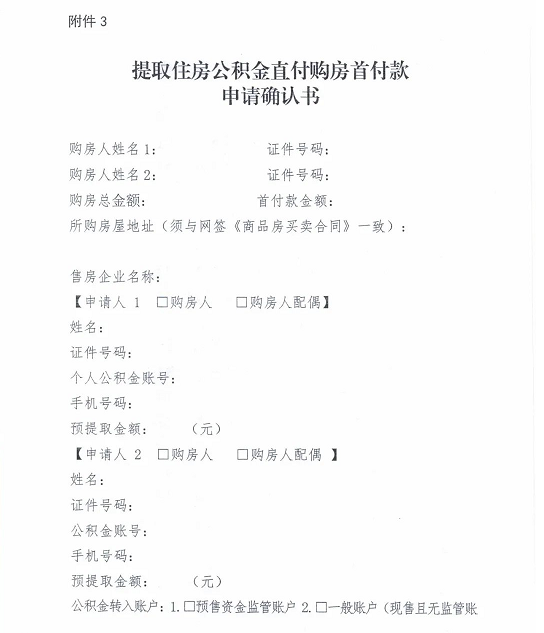
3.提取住房公积金直付购房首付款申请确认书
4.提取住房公积金直付首付款撤销申请
衡水市住房公积金管理中心
2024年12月18日
附件 1
提取住房公积金直付购房首付款操作流程
一、申请条件
购房人及其配偶(以下统称“申请人”)在本市行政区域内购买新建商品住房,完成商品房买卖合同网签备案后,可按合同约定申请将住房公积金账户余额划转至所购买房屋对应的房地产开发企业账户(纳入预售资金监管的,直接拨付至所购买房屋对应的预售资金监管账户),用于支付购房首付款。
二、提取频次购买同一套住房,申请人各可提取一次住房公积金直付首付款。
三、提取额度
提取金额不超过申请人住房公积金账户可用余额,夫妻双方提取合计不超过商品房买卖合同约定的首付款金额,全款购房的不超过总购房款。
四、办理流程
(一)房地产开发企业与申请人签署《商品房认购书》《房地产开发企业确认、承诺书》。
(二)所有申请人(不可委托他人代办)持本人身份证、《商品房认购书》《房地产开发企业确认、承诺书》、夫妻双方共同购买住房的或购房人配偶申请提取的还需提供婚姻证明,前往购房地所属管理部办理提取住房公积金直付首付款预申请,申领《提取住房公积金直付购房首付款申请确认书》。
申请成功的,申请人个人住房公积金账户资金将被锁定
(三)申请人持《提取住房公积金直付购房首付款申请确认书》到房地产开发企业签订《商品房买卖合同》。
(四)房地产开发企业签订《商品房买卖合同》,并将《商品房买卖合同》《提取住房公积金直付购房首付款申请确认书》提交当地住建部门登记备案。买卖双方应在《商品房买卖合同》-“付款方式及期限”-“(二)1.一次性付款”或“(二)3.货款方式付款”中对付款方式及金额进行明确。(一次性付款的,应明确住房公积金提取金额及自筹资金金额;贷款方式付款的,应明确购房首付款方式为住房公积金提取+自筹资金,并详细填写具体金额)(五)申请人在《商品房买卖合同》备案后10个工作日内,持本人身份证、备案后的《商品房买卖合同》、自筹资金票据向所属管理部申请提取住房公积金用于直付首付款。
(六)公积金管理部审核无误后,将申请人预申请额度拨付至所购房屋对应的房地产开发企业账户(纳入预售资金监管的,提取资金拨付至所购房屋对应的预售资金监管账户)。
(七)申请人办理提取住房公积金直付首付款预申请后取消购房行为(未办理商品房买卖合同网签备案的),申请人应持本人身份证及《提取住房公积金直付首付款撤销申请》,向经办管理部申请撤销提取住房公积金直付首付款预申请,经办管理部核实确认后办理提取住房公积金直付首付款撤销登记:申请人提取住房公积金直付购房首付款后,经买卖双方协商或因人民法院判决仲裁机构裁决等导致《商品房买卖合同》解除的,买卖双方应及时将解除合同相关情况反馈至住房公积金经办管理部。同时,购房人配合房地产开发企业自合同撤销备案之日起10个工作日内将已提取的住房公积金足额退回中心账户。
五、办理网点
购房地所属管理部。
六、其他事项
(一)提取的直付首付款可参与同一套住房的住房公积金贷款额度核算。
(二)提取首付款购房后以该套住房继续申请已付购房款提取的,可提取额度扣减已提取首付款金额。
(三)首付款划转至商品房预售资金监管账户前,申请人住房公积金账户不能办理转移、注销、法院冻结、法院扣划、住房公积金贷款及其他提取业务。
(四)商品房买卖合同备案撤销的,购房人应会同房地产开发企业在合同备案撤销之日起10个工作日内将提取的住房公积金全额原路退回。
(五)对利用虚假业务套取住房公积金,或注销合同备案且不按要求退回住房公积金的购房人和房地产开发企业,中心将采取法律手段追回已提取的住房公积金,并冻结购房人个人公积金账户,限制其5年内的住房公积金提取和贷款,并取消与房地产开发企业业务合作资格的惩戒。






衡水-住房公积金
衡水市住房公积金政策合集