点击二维码
查看公众号
公众号
用户协议
隐私政策
订阅政策
政策库
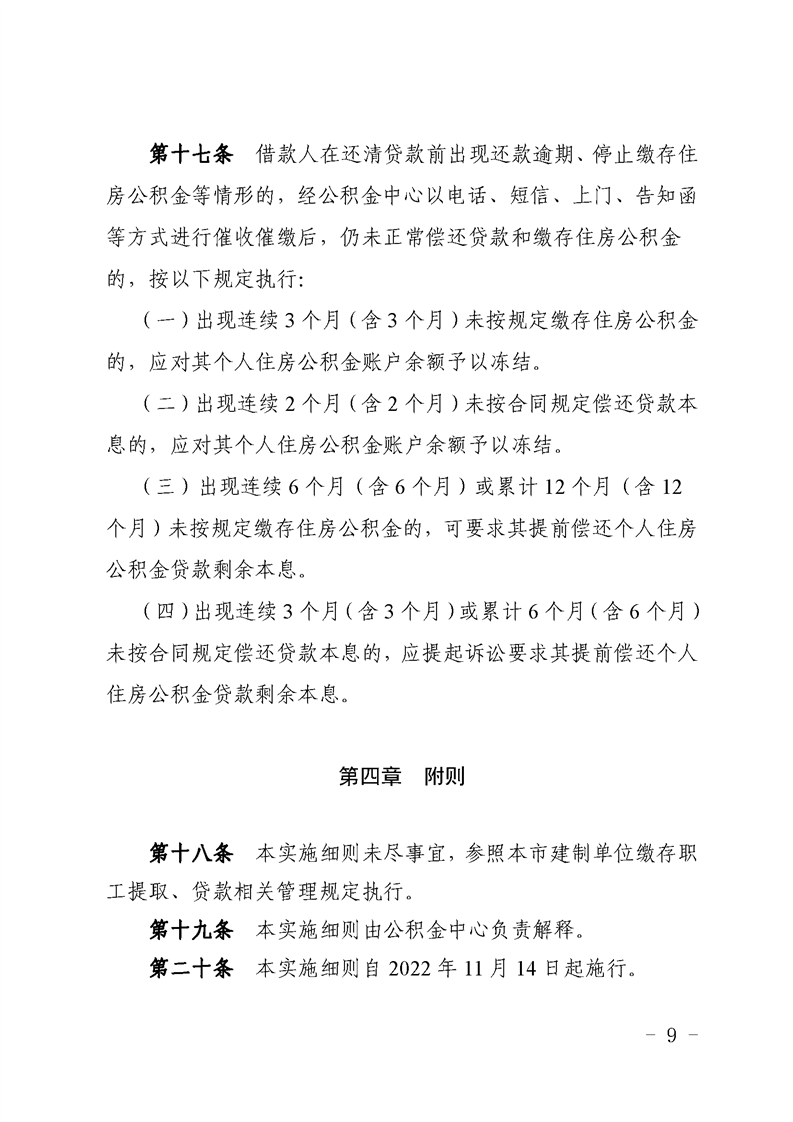
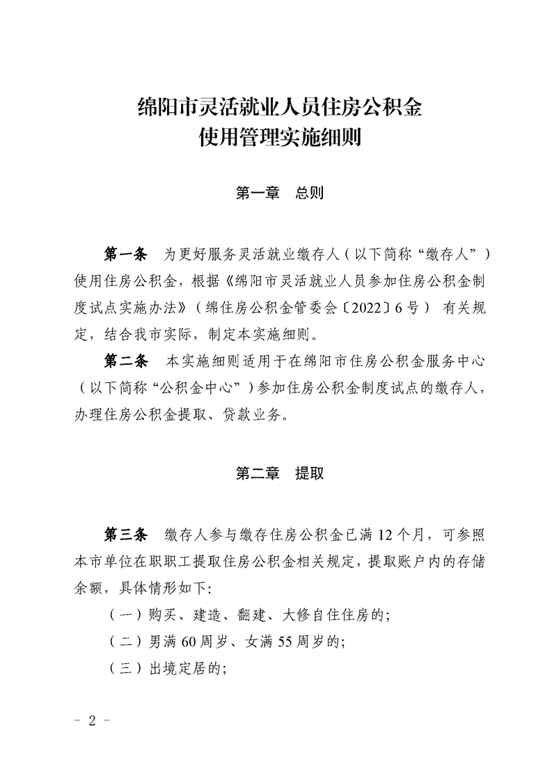
绵公积金发〔2022〕16号 绵阳市住房公积金服务中心关于印发《绵阳市灵活就业人员住房公积金使用管理实施细则》的通知
#C类通知类政策#
阅读量:210
收藏0
订阅
微信扫码进行分享
分享0
发文字号:
绵公积金发〔2022〕16号
发文单位:
绵阳市住房公积金服务中心
发文日期:
2022-10-14
类别:
住房公积金
发文地区:
四川省绵阳市
生效日期:
2022-11-14
业务类型:
地方规定
是否有效:
全文有效
原文链接
相关专题
绵阳-住房公积金
绵阳市住房公积金政策合集
本专题收录绵阳市住房公积金相关政策
订阅
关于我们
HR政策库介绍
联系我们
电话:400-668-5151
扫码关注微信公众号
京公网安备 46902302000657号 京ICP备2022011708号-17