点击二维码
查看公众号
公众号
用户协议
隐私政策
订阅政策
政策库
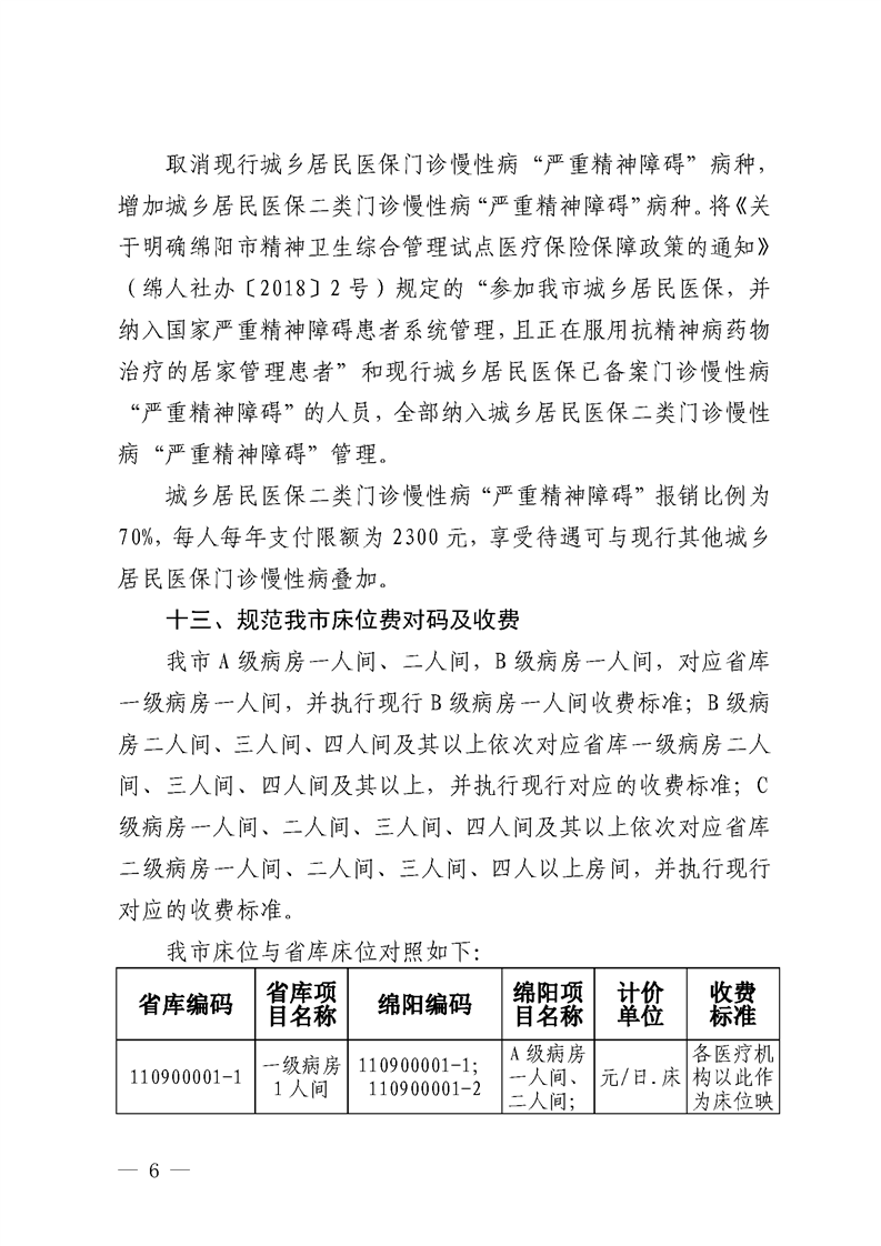
绵医保规〔2021〕5号 绵阳市医疗保障局《关于按照国家医保信息平台上线要求规范绵阳市医疗保障部分政策调整的通知》
#C类通知类政策#
阅读量:202
收藏0
订阅
微信扫码进行分享
分享0
发文字号:
绵医保规〔2021〕5号
发文单位:
绵阳市医疗保障局
发文日期:
2021-11-17
类别:
基本医疗保险
发文地区:
四川省绵阳市
生效日期:
2021-11-17
业务类型:
地方规定
是否有效:
全文有效
原文链接
相关专题
绵阳-基本医疗保险
绵阳市基本医疗保险政策合集
本专题收录绵阳市基本医疗保险相关政策
订阅
关于我们
HR政策库介绍
联系我们
电话:400-668-5151
扫码关注微信公众号
京公网安备 46902302000657号 京ICP备2022011708号-17