各住房公积金缴存单位:
根据内蒙古自治区人民政府办公厅印发的《关于调整自治区 最低工资标准的通知》(内政办发〔2024〕46 号),我中心决 定从 2024 年 12 月 1 日起调整我市住房公积金缴存基数下限,具 体要求如下:
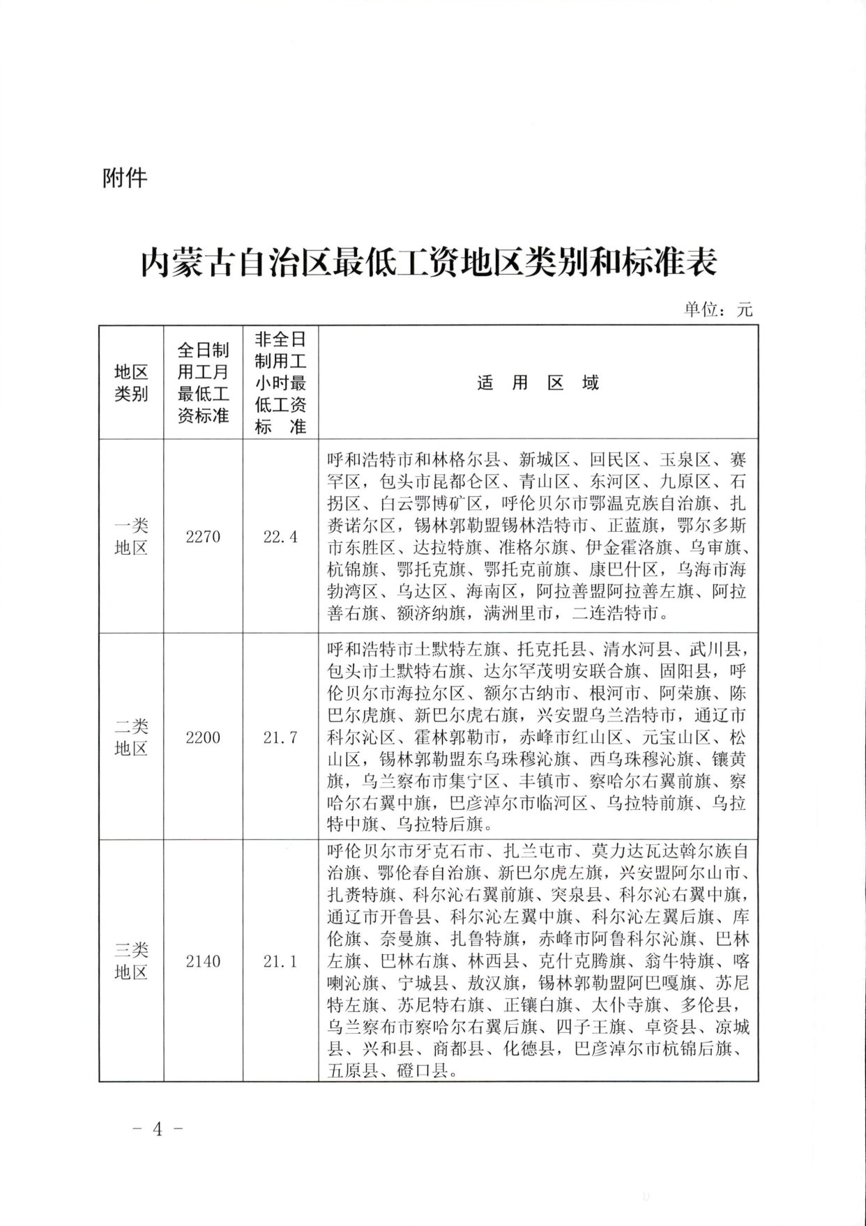
一、自 2024 年 12 月 1 日起,赤峰市住房公积金缴存基数下 限按照地区类别划分为两档,二类地区(红山区、元宝山区、松 山区)最低工资标准为 2200 元,三类地区(阿鲁科尔沁旗、巴 林左旗、巴林右旗、林西县、克什克腾旗、翁牛特旗、喀喇沁旗、 宁城县、敖汉旗)最低工资标准为 2140 元。
二、2024 年 12 月已汇缴住房公积金的单位,需在 2024 年 12 月 20 日前调整缴存基数下限并将差额部分补齐;未汇缴 2024 年 12 月住房公积金的单位,可在 12 月核对账目时,同步调整缴 存基数下限。
附件:1.关于调整自治区最低工资标准的通知
2.各比例月缴存额下限明细表
赤峰市住房公积金中心
2024 年 11 月 22 日





