点击二维码
查看公众号
公众号
用户协议
隐私政策
订阅政策
政策库
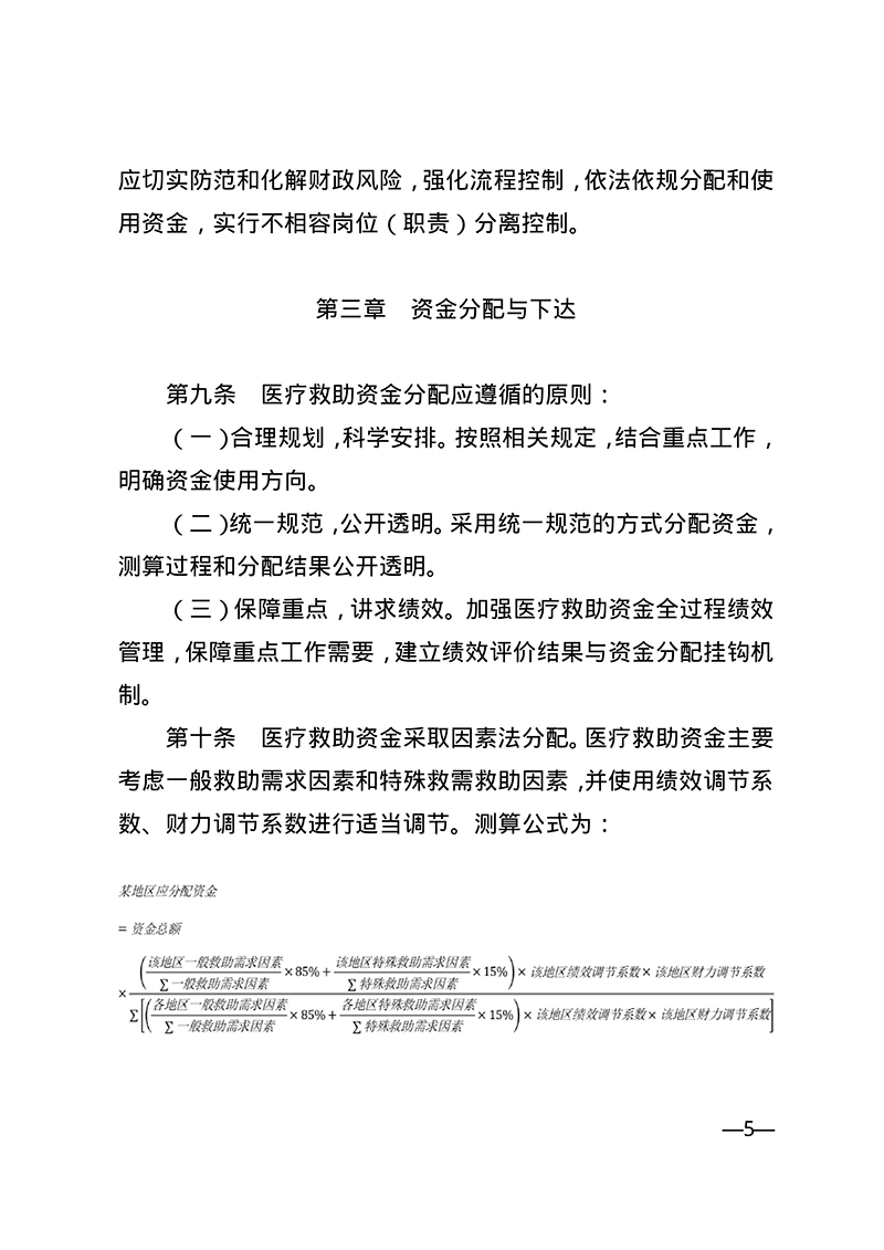
琼财社规〔2022〕11号 海南省财政厅关于印发《海南省城乡医疗救助补助资金管理办法》的通知
#B类【省级】政策#
阅读量:160
收藏0
订阅
微信扫码进行分享
分享0
发文字号:
琼财社规〔2022〕11号
发文单位:
海南省财政厅 海南省医疗保障局
发文日期:
2022-06-30
类别:
基本医疗保险
发文地区:
海南省
生效日期:
2022-08-01
业务类型:
其他
是否有效:
全文有效
原文链接
订阅
关于我们
HR政策库介绍
联系我们
电话:400-668-5151
扫码关注微信公众号
京公网安备 46902302000657号 京ICP备2022011708号-17