点击二维码
查看公众号

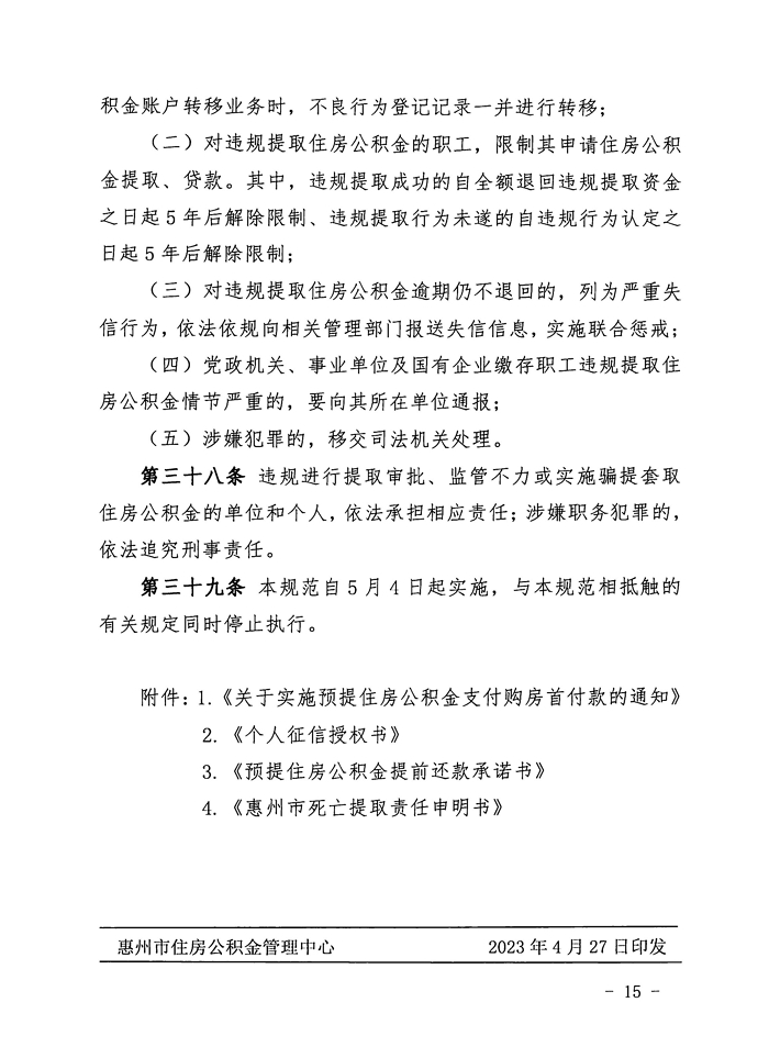
惠市公积金〔2023〕20号 惠州市住房公积金管理中心关于修订《惠州市住房公积金提取业务操作规范》的通知

#C类通知类政策#

阅读量:280

  • 发文字号: 惠市公积金〔2023〕20号
  • 发文单位: 惠州市住房公积金管理中心
  • 发文日期: 2023-05-09
  • 类别: 住房公积金
  • 发文地区: 广东省惠州市
  • 生效日期: 2023-05-09
  • 业务类型: 待遇申领
  • 是否有效: 全文有效

中心各部门、各受委托银行:

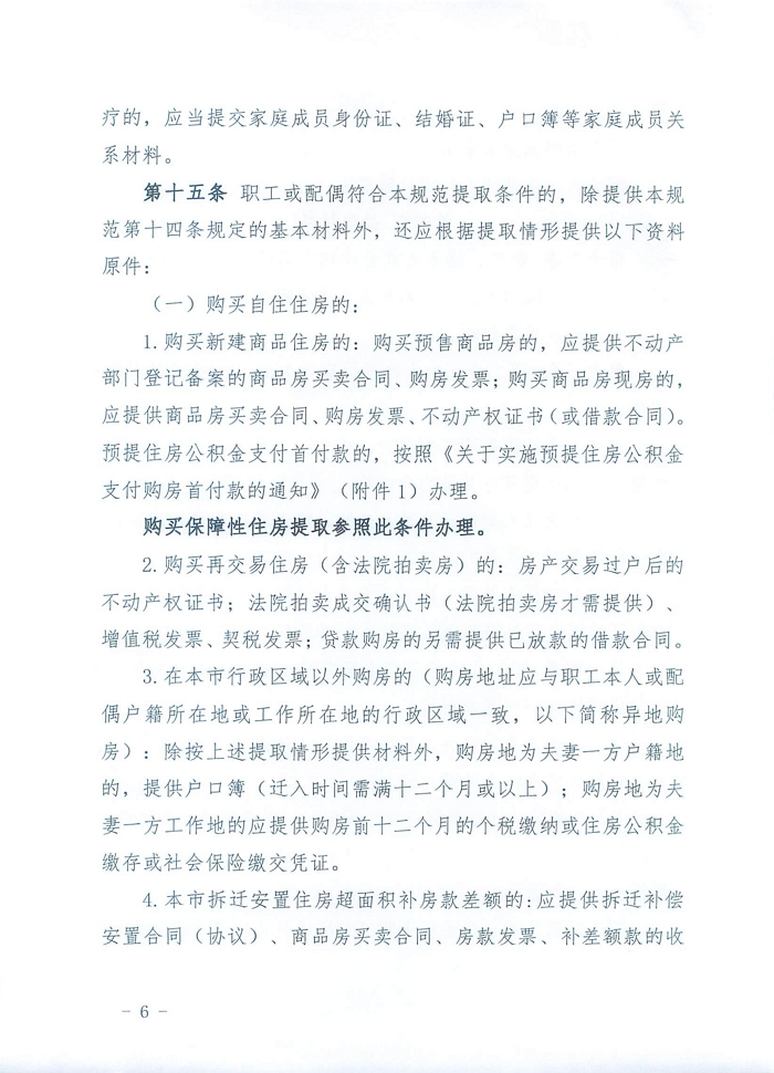
为规范我市住房公积金提取业务管理,维护缴存职工的合法权益,经惠州市住房公积金管理委员会审议通过,现将修订后的《惠州市住房公积金提取业务操作规范》印发给你们,请抓好贯彻落实。

惠州市住房公积金管理中心

2023年4月27日

4973795_页面_11.jpg

原文链接

政策脉络

  • 上海市住房城乡建设管理委关于调整本市普通住房标准的通知

    2023-12-14 阅读量:255

查看更多

相关专题

惠州-住房公积金

惠州市住房公积金政策合集

本专题收录惠州市住房公积金相关政策
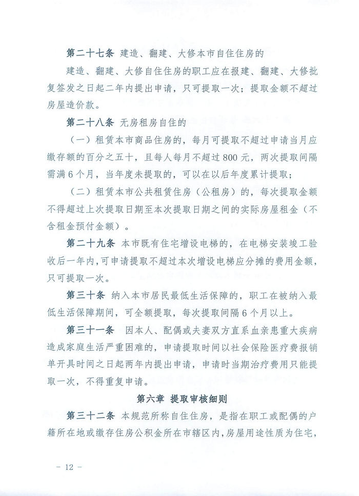
  • 关于我们

  • HR政策库介绍
  • 联系我们

  • 电话:400-668-5151

扫码关注微信公众号