按照《内蒙古自治区医疗保障局 财政厅关于进一步加强异地就医直接结算管理服务的通知》(内医保发〔2024〕10号)要求,现将跨省异地就医备案政策调整内容公告如下。
一、备案人员分类及所需材料
跨省异地就医备案由线上“自助备案”调整为医保经办机构线上、线下审核备案。备案人员包括跨省异地长期居住人员和跨省临时外出就医人员,应严格按照《全国医疗保障经办政务服务事项清单(2023版)》规范备案材料,对于线下备案做到即时办结,对于线上备案医保经办机构将在2个工作日内完成审核。
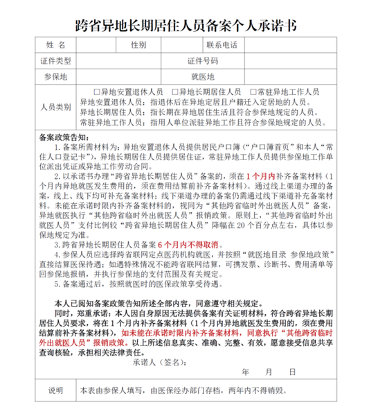
1.跨省异地长期居住人员所需材料为:
(1)异地安置退休人员:指退休后在异地定居且户籍迁入定居地的人员,提供有效身份证件或医保电子凭证或社会保障卡,居民户口簿(“户口簿首页”和本人“常住人口登记卡”)或个人承诺书。
(2)异地长期居住人员:指长期在异地居住生活且符合参保地规定的人员,提供有效身份证件或医保电子凭证或社会保障卡,居住证或个人承诺书。
(3)常驻异地工作人员:指用人单位派驻异地工作且符合参保地规定的人员,提供有效身份证件或医保电子凭证或社会保障卡,参保地工作单位派出凭证或异地工作劳动合同或个人承诺书。
2.其他跨省临时外出就医人员所需材料为:
有效身份证件或医保电子凭证或社会保障卡。
二、备案有效期
跨省异地长期居住人员:备案有效期由参保人自行设定,备案后6个月内不得取消。
其他跨省临时外出就医人员:备案有效期为6个月,可随时取消。备案有效期内可在备案地多次就诊并享受直接结算服务。
三、容缺受理
通过承诺书办理的“跨省异地长期居住人员”备案,需严格按照承诺书要求补齐备案材料,未能在规定时限内补齐备案材料的,视同为“其他跨省临时外出就医人员”备案。
四、执行时间
以上备案政策自2024年11月1日起执行。2024年11月1日至2025年3月31日为过渡期,2024年 11月 1日前已通过承诺书办理的“跨省异地长期居住人员”,过渡期内执行“跨省异地长期居住人员”待遇政策,过渡期满后未能补齐备案材料的原备案失效,参保人需按照新政策重新办理备案。
五、备案渠道
跨省异地就医备案线上可通过内蒙古医保APP、内蒙古医保小程序、国家医保服务平台APP(补充材料功能陆续开通)等渠道上传备案材料或补齐备案材料,线下可到参保所在地医保经办机构窗口办理或补齐备案材料。
请广大参保人员根据政策要求,及时办理或更新备案信息,以确保您的异地就医权益不受影响。如有任何疑问或需要帮助,可拨打通辽市医保经办机构咨询热线。
咨询电话:
市本级: 0475-8910921
科尔沁区: 0475-8315002
开发区: 0475-8628104
霍林郭勒市:0475-7969623
扎鲁特旗: 0475-7222087
奈曼旗: 0475-4228553
科左中旗: 0475-3215730
科左后旗: 0475-2371329、5210678
开鲁县: 0475-6213233
库伦旗: 0475-4777696
附件:《跨省异地长期居住人员备案个人承诺书》
通辽市医疗保障局
2024年10月30日
