各县(市、区)医保分局、教育局,国家税务总局泉州市各县(市、区)税务局,泉州开发区社会事业局,泉州台商投资区教育文体旅游局,国家税务总局泉州市税务局第一税务分局,市医疗保障基金中心,市医疗保障基金监测中心,在泉各高校:
根据《福建省医疗保障局等六部门关于进一步做好我省在校学生城乡居民基本医疗保险工作的通知》(闽医保〔2022〕83号)和《泉州市医疗保障局办公室 泉州市教育局办公室转发福建省医保局办公室 福建省教育厅办公室关于做好大学生参加基本医疗保险相关工作的通知》(泉医保办〔2023〕2号)精神,为切实做好我市在校大学生在学籍地参加2024年度城乡居民基本医保工作,现将有关事项通知如下:
一、落实在校大学生在学籍地参保缴费政策
2024年度城乡居民基本医保参保工作即将启动,各级医疗保障、教育、税务部门和各高校要提前部署,切实落实在校大学生在学籍地参保缴费有关政策,对每位在校学生发放《关于参加我市城乡居民基本医保的通知书》(详见附件1),同时对今年度录取的新生,要将《关于参加我市城乡居民基本医保的通知书》随录取通知书、缴费通知书一同寄达每位学生,确保如期参加基本医保,保障其在校期间医疗保障权益。
二、建立学生参保工作落实反馈机制
各级各单位要密切配合,加强工作联动和信息沟通,合力推动在校学生参保缴费工作,各高校要将本校当年入学新生相关信息及时全量报送至市医保中心(联系人:刘颖莹,联系电话:13506008181),确保在2023年10月30日前全面完成信息汇聚工作。市医保中心要指定专人为在校大学生办理批量参保登记业务,将相关信息导入基本医保“一人一档”参保信息管理平台,并为各高校医保工作联络人分配“一人一档”参保信息管理平台账号,同时要加强业务培训,方便高校医保专员和医保联络人通过管理平台进行动态跟踪,跟进本校大学生参保缴费工作。
附件:1.关于及时参加我市城乡居民基本医保通知书
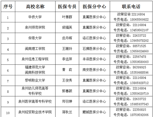
2.泉州市各高校大学生医保专员名单
泉州市医疗保障局 泉州市教育局
国家税务总局泉州市税务局
2023年7月31日
附件1
关于及时参加泉州市城乡居民医保通知书
亲爱的各位大学生:
你好!欢迎来到首届东亚文化之都、宋元中国·海丝泉州开始大学生活,憧憬美好的未来!
根据《中华人民共和国社会保险法》《中华人民共和国基本医疗卫生与健康促进法》和《国家医保局办公室 教育部办公厅关于做好大学生参加基本医疗保险相关工作的通知》(医保办发〔2023〕15号)规定,在校大学生应在学籍地参加城乡居民基本医疗保险。现将大学生参加2024年泉州市城乡居民基本医保有关事项通知如下:
一、缴费标准
按照泉州市2024年城乡居民医保个人缴费标准缴纳(2023年为360元/人.年)。
二、集中缴费时间
办理入学手续期间。
三、大学生医保优惠待遇
(一)除按泉州市城乡居民基本医保政策享受医保待遇外,入学新生在规定的参保期限内缴费的,医保待遇享受期限从2023年9月1日至2024年12月31日。
(二)非本市户籍的在校参保大中专、技校学生经备案在户籍地所在地市内定点医院就医的,执行本市市属同等级医疗机构报销政策。
(三)学生发生意外伤害的,可享受基本医保意外伤害门诊特殊病种待遇,参照城乡居民医保住院医保报销比例进行报销。
(四)对我市高校内设的医保定点医疗机构,执行乡镇卫生院(社区卫生服务中心)的医保报销政策,包括普通门诊、特殊门诊、住院和家庭共济等医保支付政策。
四、家庭经济困难大学生认定
家庭经济困难的同学可根据《福建省家庭经济困难学生认定办法(试行)》(闽教学〔2019〕21号),向学校提交家庭经济困难大学生的认定申请,认定后可享受大学生医保个人缴费减免政策。
五、参保缴费流程
(一)未在泉州参加过居民医保的同学,在开学初向所在班级辅导员报名参保,由学校统一报送参保登记名单至医保经办机构,待学校医保联络员统一通知后,办理医保缴费手续。若已在户籍地(泉州市外)参保的,须提前通过闽政通APP进入“医保服务”模块,点击“暂停参保”自助办理停保手续,方可在泉州参保。


(二)已在泉州参加过居民医保且参保状态正常的同学,可直接关注“泉州医疗保障”微信公众号,点击“城乡居民医保缴费”完成缴费,或关注“福建税务”公众号,点击“医保社保业务”完成缴费,或直接扫描下方二维码完成缴费。


附件2
泉州市各高校大学生医保专员名单




泉州-基本医疗保险
泉州市基本医疗保险政策合集