各有关单位:
根据《关于印发辽宁省工伤预防五年行动计划(2021-2025年)实施方案的通知》(辽人社〔2021〕12号)和《关于印发〈辽宁省工伤预防项目及费用管理暂行办法〉的通知》(辽人社规〔2024〕3号)等规定,结合全市工伤事故和职业病发生等情况,现就2025年度沈阳市工伤预防项目申报工作有关事项通知如下:
一、申报指南
(一)申报主体及基本条件
面向行业协会和大中型企业等社会组织开展的工伤预防项目。申报主体需经相关部门批准成立、在本市合法登记(注册)、具备法人资格、依法独立承担民事责任、依法参加本市社会保险、没有重大违法记录的相关行业协会、大中型企业(以下统称单位)。
面向社会和中小微企业的工伤预防项目,由市人力资源社会保障、卫生健康、应急管理等行业主(监)管部门作为申报主体。
(二)申报项目基本要求
1.项目类型。工伤预防项目包括宣传项目和培训项目。面向行业开展的工伤预防项目,由行业协会申报;面向大中型企业开展的工伤预防项目,由大中型企业申报。
2.项目数量。每个单位可以分别申报工伤预防宣传项目、培训项目各1个,共计不超过2个。同时申报宣传项目和培训项目的,应当分别填写材料和申报,否则按无效申报处理。
3.预算金额。工伤预防费仅用于工伤预防宣传和培训,其中工伤预防线下培训费用开支范围和标准原则上不超过《辽宁省省直机关培训费管理办法》(辽财行〔2017〕457号)等有关规定,培训所在地参培人员除确需安排住宿的外,一般不安排住宿。
4.绩效目标。工伤预防项目要保证实施效果,提高工伤预防费的使用效率:
(1)工伤预防宣传项目绩效目标。按时完成宣传项目实施方案中要求的工作内容,并在既定目标范围内宣传全覆盖。
(2)工伤预防培训项目绩效目标。按时完成培训项目实施方案中要求的工作内容,用人单位和职工满意率不低于90%。
5.实施周期。列入计划的工伤预防项目实施周期原则上为1年,最长不超过2年。
6.其他要求。同一个工伤预防项目,不能同时涉及宣传与培训内容,否则视为无效申请。2025年沈阳市工伤预防重点行业为危险化学品、铁路运输、铁路施工、机械制造、矿山。
(三)申报材料
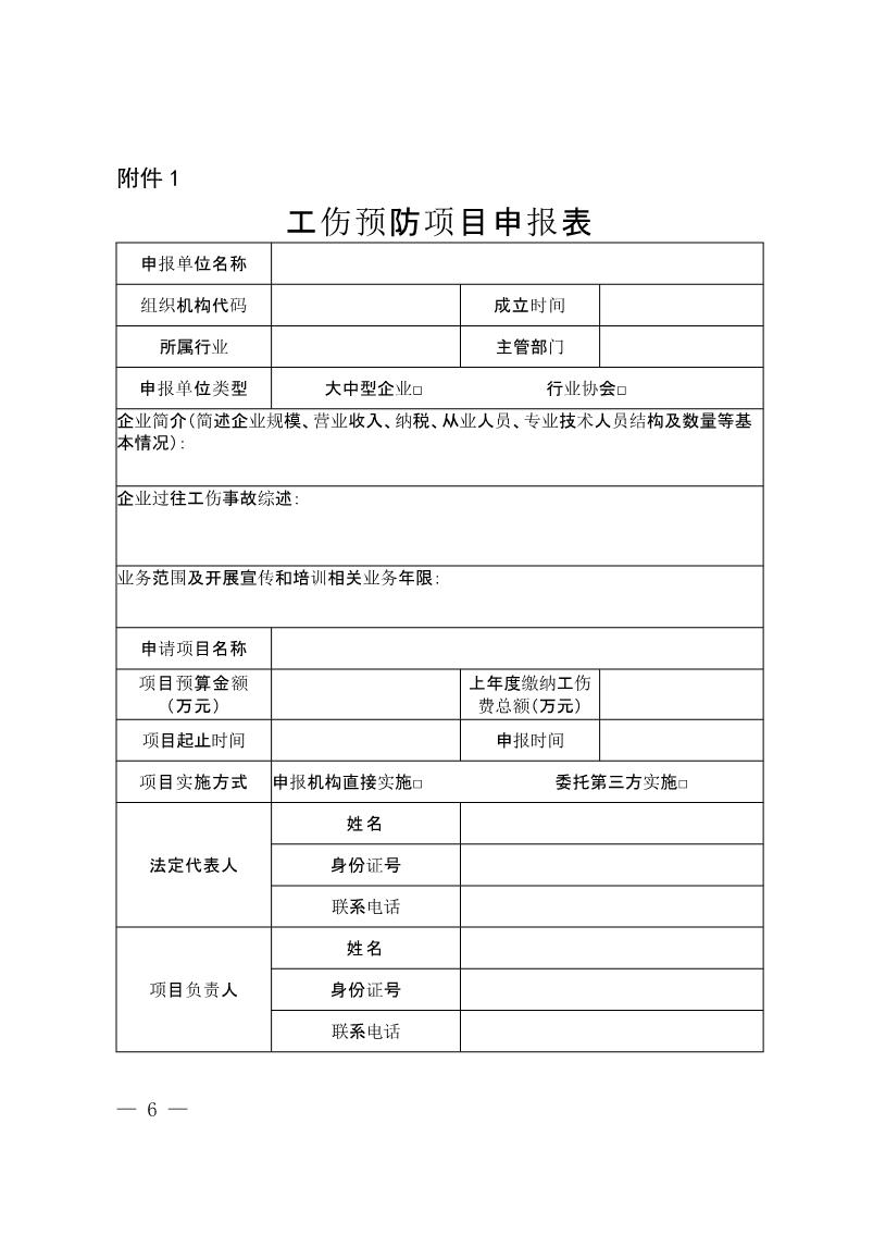
1.工伤预防项目申报表(附件1);
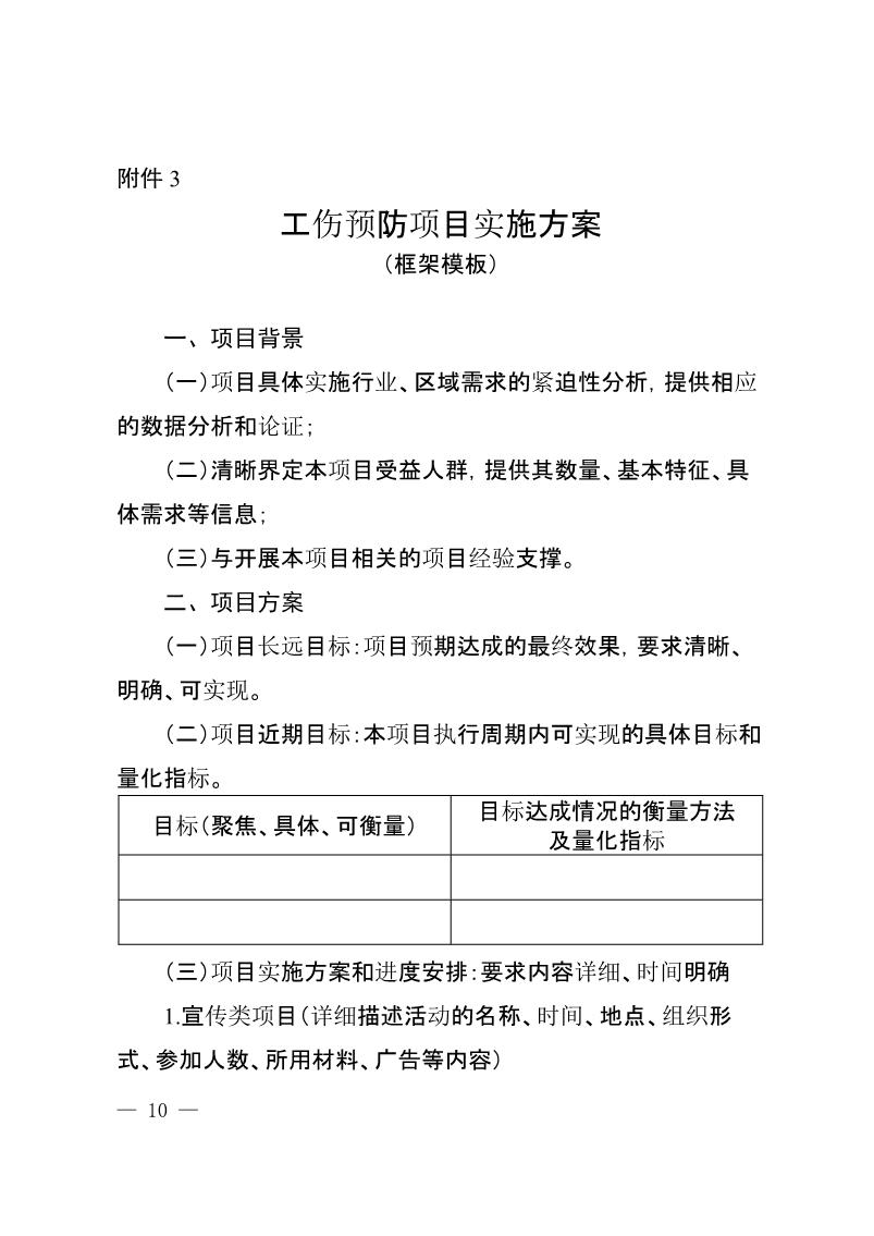
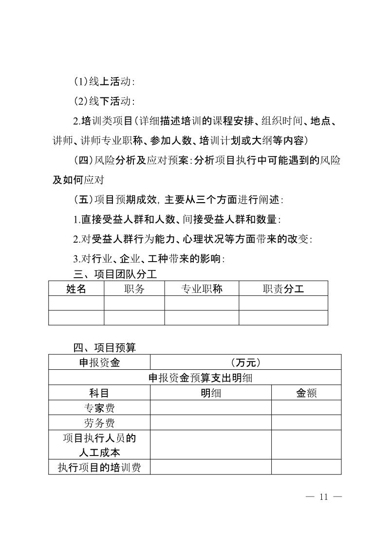
2.可行性报告和工伤预防项目实施方案(附件2、3);
3.项目负责人及团队成员的基本情况(最高学历、专业技术职称或职业(执业)资格证书等);
4.具备项目实施所需的硬件条件材料;
5.近两年工伤预防宣传或培训项目的实施经验材料。
6.其它有利于项目申报和实施的材料。
以上材料需提供纸质件和电子版扫描件,纸质件(含复印件)需加盖单位公章。
二、申报程序
1.申报。各行业协会和大中型企业等社会组织拟开展的工伤预防项目的相关申报资料于8月27日11时前报市社保大厦工伤认定窗口,电话:22511952。
2.审查。市工伤预防联席会议办公室按照《关于印发〈辽宁省工伤预防项目及费用管理暂行办法〉的通知》(辽人社规〔2024〕3号)有关要求,对工伤预防项目申报材料进行审查。
3.评审。工伤预防项目申报材料符合审查要求的,市工伤预防联席会议办公室组织工伤预防专家组,对工伤预防项目开展评审,确定拟于2025年实施的工伤预防项目,8月底前报省工伤预防联席会议办公室审核。
三、有关要求
(一)加强组织领导。各申报单位要认真学习国家和省工伤预防相关政策,重点掌握《关于印发〈辽宁省工伤预防项目及费用管理暂行办法〉的通知》《辽宁省工伤预防五年行动计划(2021-2025年)实施方案》等文件规定,熟悉项目申报、组织实施和管理要求。要按照附件1-3要求组织填报各项材料。
(二)认真筹划申报。要根据沈阳市工伤预防重点领域,结合各行业、单位工伤事故和职业病现状及变化情况,认真研究和筹划,按照“专业运作、科学规范、审慎稳妥、注重实效”的原则编制实施方案,明确项目的实施方式和实施周期,提供项目费用测算依据,设定具体绩效目标,按时完成申报工作。
(三)确保申报质量。工伤事故和职业病多发的大中型企业和所在行业协会要加强与市人力资源社会保障部门、财政、应急、卫生健康等部门的沟通协作,及时申报项目,确保申报质量。
附件:
1. 工伤预防项目申报表
2. 工伤预防项目可行性研究报告
3. 工伤预防实施方案
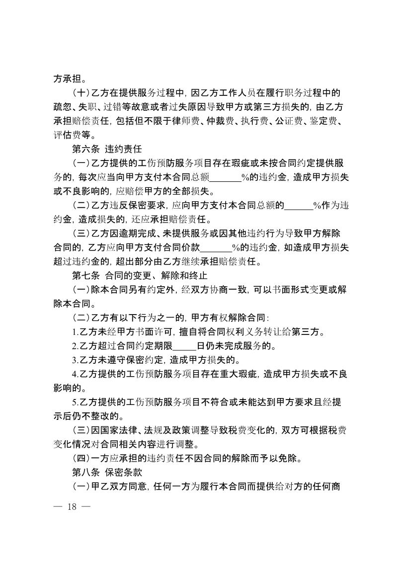
4. 工伤预防项目服务合同(范本)
沈阳市人力资源和社会保障局
2024年8月20日















