点击二维码
查看公众号
公众号
用户协议
隐私政策
订阅政策
政策库
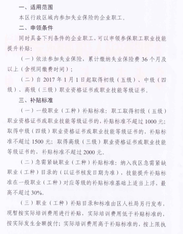
坛人社发〔2018〕43号 常州市金坛区人民政府关于失业保险支持参保职工提升职业技能有关问题的通知
#C类通知类政策#
阅读量:186
收藏0
订阅
微信扫码进行分享
分享0
发文字号:
坛人社发〔2018〕43号
发文单位:
常州市金坛区人社局 常州市金坛区财政局
发文日期:
2018-04-13
类别:
失业保险
发文地区:
江苏省常州市
生效日期:
2018-04-13
业务类型:
待遇申领
是否有效:
全文有效
原文链接
相关专题
常州-失业保险
常州市失业保险政策合集
本专题收录常州市失业保险相关政策。
订阅
关于我们
HR政策库介绍
联系我们
电话:400-668-5151
扫码关注微信公众号
京公网安备 46902302000657号 京ICP备2022011708号-17