各地级以上市人民政府,省政府各部门、各直属机构:
经省人民政府同意,现将《广东省失业保险基金省级统筹实施方案》印发给你们,请认真贯彻执行。
广东省人力资源和社会保障厅
广 东 省 财 政 厅
国家税务总局广东省税务局
2021年6月11日
广东省失业保险基金省级统筹实施方案
为贯彻落实党中央关于推动失业保险省级统筹的决策部署,完善失业保险制度,提高失业保险基金统筹层次,增强失业保险基金共济功能和抗风险能力,保障失业人员合法权益,根据《中华人民共和国社会保险法》《广东省失业保险条例》《人力资源社会保障部 财政部 国家税务总局关于失业保险基金省级统筹的指导意见》(人社部发〔2019〕95号)等规定,制定本实施方案。
一、总体要求
(一)工作目标。
坚持以习近平新时代中国特色社会主义思想为指导,全面贯彻党的十九大和十九届二中、三中、四中、五中全会精神,深入贯彻习近平总书记对广东系列重要讲话和重要指示批示精神,以建立公平、规范、高效的失业保险基金省级统筹制度为目标,从2022年7月1日起实施失业保险基金省级统筹,推动失业保险在全省范围统一基金管理、统一参保范围和参保对象、统一费率政策和缴费政策、统一待遇和促进就业项目支付政策、统一经办规程、统一信息系统,推动全省失业保险实现可持续健康发展。
(二)基本原则。
坚持统一规范。以提高统筹层次为契机,完善失业保险制度体系,规范失业保险业务流程,建立统一业务平台,实现政策制度化、业务规范化、管理精准化。
坚持统调结合。基金实行统收统支统管,建立缺口分担机制,提高基金共济功能和使用效率,增强基金保障能力。
坚持分级管理。划清省与各地级以上市责任边界,明确职责分工,全面落实属地责任,实现“基金上统,服务下沉”。
坚持职责明晰。健全参保扩面和基金征缴责任制,推动责任落实,加强监督管理,防范道德风险。
二、主要任务
(三)实行失业保险基金省级统收统支管理。
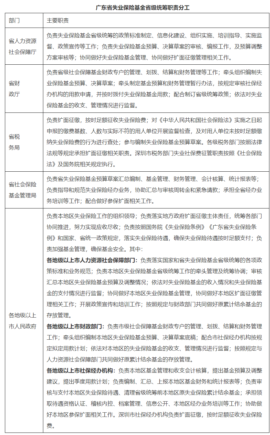
1.基金省级统收统支。从2022年7月1日起,失业保险基金在全省范围内统一管理和使用、统一核算和结算。各级社保费征收机构在征收环节将失业保险费直接划入省级社会保障基金财政专户,形成省级统筹失业保险基金。各地级以上市社保经办机构根据失业保险待遇等支出情况(含失业保险退费支出),会同同级财政部门按季度向省社会保险基金管理局提出用款计划,经审核批准后,由省社会保险基金管理局拨付至各地级以上市社保经办机构社保基金支出户。失业保险基金实行统一的预决算管理,省财政厅牵头组织编制失业保险基金预算,省人力资源社会保障厅按年度核定周转金,基金预算和财务管理办法由省财政厅会同省人力资源社会保障厅、省税务局另行制定。
2.统筹处理各地级以上市原累计结余基金。2022年7月1日前各地级以上市(含省本级,下同)的累计结余基金(含本金产生的利息)由省统一管理、统一调度使用;各地级以上市参考上年度平均月支出额并结合当年预计月支出额,预留3个月失业保险待遇支出额在社保经办机构社保基金支出户中作为周转金,按扣除周转金后结余基金15%作为省级统筹启动资金,于2022年7月31日前上解至省级社会保障基金财政专户;其余基金委托地级以上市存放,由省统一管理使用。
省级统筹失业保险基金当期出现缺口时,原则上按照动用省级统筹失业保险基金累计结余、各地级以上市原累计结余基金的顺序解决;需要上解市原累计结余基金予以解决的,由省财政厅按照同等比例从各地级以上市原累计结余基金调取至省级社会保障基金财政专户。省审计厅牵头对实行失业保险基金省级统筹前各地级以上市原累计结余基金进行核定。
3.原省级失业保险调剂金不再保留,直接纳入省级统筹失业保险基金。2022年起失业保险省级调剂金不再上解分配。
(四)统一失业保险参保范围和参保对象。
4.用人单位及其职工按规定参加失业保险。中央、省属和军队驻穗用人单位参保管理实行属地管理。省人力资源社会保障厅、省财政厅、省税务局、省统计局每年按照基金预算,在综合考虑工资增长率和就业等指标变化情况基础上,结合国家下达我省参保扩面和基金征收任务以及各地级以上市失业保险参保等情况,制定各地级以上市参保扩面和基金征缴任务计划,报省政府审定后下达执行。
(五)统一失业保险费率政策和缴费标准政策。
5.建立全省统一的差别化、可浮动的失业保险费率政策。全省失业保险费率在国家规定的基准费率标准基础上,实施浮动费率,按不同档次征收。按照“以支定收、收支平衡”原则,定期调整浮动费率档次,浮动费率办法由省人力资源社会保障厅会同省财政厅、省税务局根据我省经济发展和基金收支等情况,适时调整。失业保险费缴费基数按照国家和省的统一规定执行。深圳市暂按现行费率和缴费基数政策执行,逐步过渡至全省统一标准。
(六)统一失业保险待遇政策和促进就业项目支付政策。
6.统一失业保险待遇政策。各级社保经办机构应按照国务院《失业保险条例》《广东省失业保险条例》等规定的失业保险待遇项目和标准支付相关待遇。失业保险金标准由省人力资源社会保障厅会同省财政厅按照国家规定适时调整。
7.统一促进就业项目支付政策。继续执行失业保险基金扩大支出范围试点有关规定,统一适用对象、支出项目和补助标准。继续实施稳岗补贴政策,按照国家失业保险稳岗返还相关精神及《关于失业保险支持企业稳定岗位的实施意见》(粤人社发〔2015〕54号)等规定,实现全省统一实施范围、实施条件和补贴标准的稳岗补贴政策。统一失业保险技能补贴政策,按照《广东省人力资源和社会保障厅 广东省财政厅关于失业保险支持参保职工提升职业技能有关问题的通知》(粤人社规〔2017〕13号)等规定,统一全省失业保险技能提升补贴申领对象范围、申领条件、补贴标准和经办流程。
以上促进就业支出政策如国家和省作出调整的,按新政策规定执行。各地级以上市对突发大额支出或预计支出户余额不足支出时,可提出紧急请款申请。
(七)统一失业保险业务经办规程。
8.加强失业保险经办服务标准化建设。规范和优化业务流程,建立以人力资源社会保障部门为主导、相关部门认同、各地协同推进的标准化工作机制,制定并逐步推行全省统一的参保登记、权益记录、转移接续、待遇领取等失业保险经办服务标准化体系。
9.加强失业保险经办服务专业化建设。优化失业保险经办职能定位,增强失业保险经办队伍力量。加强省级经办机构对全省失业保险经办业务指导。规范理顺各地级以上市失业保险经办管理主体,市、县(市、区)主要承办失业保险经办业务,推动失业保险业务逐步下沉。
(八)统一失业保险信息系统。
10.在“数字政府”改革建设框架下,建立集中式人力资源和社会保障一体化信息系统,各地级以上市人力资源社会保障部门分批上线,逐步实现失业保险业务“一网办理”“一卡通用”。推动人力资源社会保障系统内部和跨部门数据共享,防范基金风险。加快社会保障卡在失业保险公共服务领域应用,推动失业保险公共服务事项网上办理,逐步实现“让百姓少跑腿,让数据多跑路”。
三、保障措施
(九)加强组织领导。各地、各有关部门要充分认识实施失业保险基金省级统筹的重要意义,参照省建立相关工作机制,明确改革任务分工、进度安排和保障措施,确保改革落地。各市、县(市、区)政府是失业保险扩面征缴工作和确保失业保险待遇按时足额发放的责任主体。省人力资源社会保障厅、省财政厅、省税务局加强沟通、分工协作,健全职权责约束机制,督促指导各地级以上市认真落实失业保险基金省级统筹各项政策措施,确保改革平稳推进。
(十)理顺管理体制。适应省级统筹管理需要,进一步理顺失业保险管理体制,加强失业保险工作能力建设。各地级以上市应按照省级统筹规划,将失业保险与其他社会保险经办服务整合,在省、市、县(市、区)各级建立统一的失业保险公共服务平台。
(十一)明确职责分工。明确各级人力资源社会保障行政部门、就业服务管理机构、社保经办机构等相关部门在失业保险服务管理方面职能和职责。明确失业保险费征缴主体责任,强化征缴工作;明确失业保险基金预算编制程序各环节主体责任,完善基金预算管理;优化经办流程,按照规定严格执行基金支出范围和标准,提高工作质量。
(十二)加强基金管理。加强失业保险基金财务管理,规范会计核算。各县级以上人力资源社会保障、税务、财政、审计等部门按照各自职责依法对失业保险基金收支、管理等情况进行监督,严格防范和化解基金风险,确保基金安全完整。省社会保险基金管理局要加强省失业保险基金的日常管理,完善内控制度,健全事前事中事后监管体系,指导和规范各地级以上市社保经办机构开展基金支付和管理工作。各级社保经办机构要定期公布本地区失业保险基金收支情况,依法依规接受人力资源社会保障、财政、审计部门的监督。
(十三)强化安全保障。建立各级失业保险业务权限控制机制和数据安全保护体系,加强社会保险信息系统安全等级保护,明确相关责任主体和具体要求,建立数据规范化管理和使用机制,增强各环节风险防控能力,加强基金管理监测,防范基金管理风险,确保省级统筹工作安全运行。
(十四)加强协同共享。推进失业保险与养老保险、劳动就业、职业培训管理和公职人员工资支付信息等其他人力资源社会保障业务系统协同共享,实现省、市、县三级网络和数据纵向互联,实现与财政、税务、银行等机构横向互通和信息共享,整体提升失业保险业务运行、基金监督、管理决策信息化水平。
本实施方案自2022年7月1日起实施。我省已印发的文件规定与本方案不一致的,以本方案规定为准。

珠海-失业保险
珠海市失业保险政策合集
汕头-失业保险
汕头市失业保险政策合集
中山-失业保险
中山市失业保险政策合集