全市各住房公积金缴存企业:
为贯彻落实中央、自治区、柳州市关于降低实体经济企业成本、规范和阶段性适当降低住房公积金缴存比例的规定,结合我市实际,特制定《柳州市企业降低住房公积金缴存比例、缓缴住房公积金管理办法》,现印发给你们,请遵照执行。
柳州市住房公积金管理中心
2016年12月1日
柳州市企业降低住房公积金缴存比例、缓缴住房公积金管理办法
为减轻企业负担,增强企业活力,促进增加就业和职工现金收入,根据《广西壮族自治区人民政府关于降低实体经济企业成本若干措施的意见》(桂政发〔2016〕20号、《自治区住房城乡建设厅 发展改革委 财政厅 中国人民银行南宁中心支行关于印发贯彻住房城乡建设部等四部门规范和阶段性适当降低住房公积金缴存比例政策实施意见的通知》(桂建金管〔2016〕17号)精神,结合柳州市实际情况,现对企业办理降低住房公积金缴存比例、缓缴住房公积金作出如下规定:
一、企业申请降低住房公积金缴存比例、缓缴住房公积金的条件
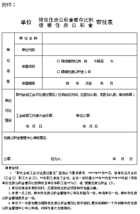
企业经济困难,职工上一年度月平均工资低于柳州市上一年度职工月平均工资70%的,可以申请降低缴存比例,缴存比例不能低于3%(含3%)。
企业职工上一年度月平均工资低于柳州市上一年度月平均工资50%的,或由于特殊原因,造成企业资金周转困难,暂时不能为职工缴存住房公积金的,可以申请缓缴住房公积金。企业缓缴住房公积金的,可以申请降低缓缴期间的住房公积金缴存比例。
企业降低缴存比例或缓缴住房公积金的决议应由职工代表大会或工会讨论通过,无职工代表大会或工会的,应经全单位2/3以上职工同意。
企业降低缴存比例或缓缴住房公积金适用于企业全体职工。
二、提交材料
正常缴存住房公积金确有困难的证明资料包括:
(一) 经企业职工代表大会、工会或全体职工讨论通过的《单位降低住房公积金缴存比例(缓缴住房公积金)审批表》(见附件1)
(二)企业职工代表大会或工会表决通过的决议及文件,无职工代表大会或工会的,经全体职工2/3以上同意证明文件;
(三)企业上年度(季度)资产负债表、利润表、工资报表;有关部门核定为困难单位的证明(如有);
(四)单位补缴住房公积金计划;
(五)企业由于特殊原因申请缓缴的,提交相关书面说明及佐证材料;
(六)其他柳州市住房公积金管理中心要求提交的材料。
企业申请办理降低住房公积金缴存比例需提供1至3项资料;企业申请办理住房公积金缓缴需提供1至5项资料。
三、申请降低缴存比例或缓缴住房公积金的期限
降低缴存比例或缓缴住房公积金的期限为1年,具体按市住房公积金管理中心批准的期限执行,期满后可重新申请。
四、办理程序
(一)缴存住房公积金确有困难的单位,向柳州市住房公积金管理中心市区本部或缴存地管理部提出申请,并按要求提交材料。
(二)市住房公积金管理中心对单位提供的证明资料进行审批。符合条件的,住房公积金管理中心出具审批意见,明确降低缴存比例或缓缴的起止时间,并通知单位执行;审批结果同时报柳州市住房公积金管理委员会备案。经审核,不符合条件的,住房公积金管理中心应将审核意见通知单位,并说明原因。
对企业申请降低缴存比例或缓缴住房公积金的审核,住房公积金管理中心自受理单位申请之日起20日内完成。
(三)企业缓缴住房公积金期间,缴存人申请提取住房公积金并注销个人住房公积金明细账户或因工作调动发生个人住房公积金明细账户转移的,企业应为该缴存人补缴缓缴的住房公积金后再办理相关手续。
五、恢复缴存比例或复缴的办理
(一)降低缴存比例或缓缴期限届满的,企业应恢复正常的缴存比例,或恢复正常缴存住房公积金。
(二)由于企业经济效益好转,提前申请恢复缴存比例或复缴的,可向市住房公积金管理中心书面提出申请。
六、续延降低缴存比例或缓缴的办理
如果企业在降低缴存比例或缓缴期限届满时,仍不能恢复正常缴存的,应在到期前一个月内办理续延手续,审批材料与首次办理相同。
本办法自公布之日起实施。

柳州-住房公积金
柳州市住房公积金政策合集