点击二维码
查看公众号

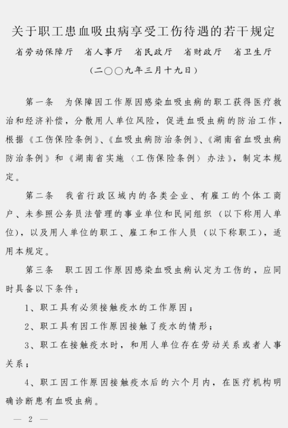
湘政办发〔2009〕17号 湖南省人民政府办公厅关于转发省劳动保障厅等单位《关于职工患血吸虫病享受工伤待遇的若干规定》的通知

#B类【省级】政策#

阅读量:196

  • 发文字号: 湘政办发〔2009〕17号
  • 发文单位: 湖南省人民政府办公厅
  • 发文日期: 2009-04-02
  • 类别: 工伤保险
  • 发文地区: 湖南省
  • 生效日期: 2009-04-02
  • 业务类型: 其他
  • 是否有效: 全文有效

各市州、县市区人民政府,省政府各厅委、各直属机构:

省劳动保障厅、省人事厅、省民政厅、省财政厅、省卫生厅《关于职工患血吸虫病享受工伤待遇的若干规定》已经省人民政府同意,现转发给你们,请遵照执行。

二〇〇九年四月二日


原文链接

相关专题

长沙-工伤保险

长沙市工伤保险政策合集

本专题收录长沙市工伤保险相关政策

衡阳-工伤保险

衡阳市工伤保险政策合集

本专题收录衡阳市工伤保险相关政策

永州-工伤保险

永州市工伤保险政策合集

本专题收录永州市工伤保险相关政策
  • 关于我们

  • HR政策库介绍
  • 联系我们

  • 电话:400-668-5151

扫码关注微信公众号