点击二维码
查看公众号

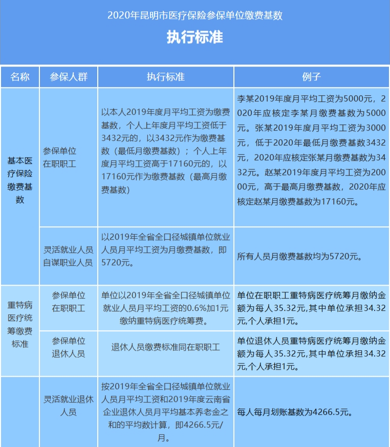
昆明市医疗保障局2020年昆明市医疗保险参保单位缴费基数执行标准

#C类通知类政策#

阅读量:426

  • 发文字号: 暂无
  • 发文单位: 昆明市医疗保障局
  • 发文日期: 2020-09-25
  • 类别: 基本医疗保险
  • 发文地区: 云南省昆明市
  • 生效日期: 2020-01-01
  • 业务类型: 参保缴费
  • 是否有效: 全文有效


核定基数起止时间

   基本医疗保险缴费基数、重特病医疗统筹缴费标准、灵活就业退休人员及未参加养老保险或不能按月领取养老金的医保退休人员个人账户划账基数自2020年1月1日开始执行。

   自谋职业退休人员和随同用人单位参保的退休人员个人账户划账基数自2020年8月1日 开始执行。


原文链接

相关专题

昆明-基本医疗保险

昆明市基本医疗保险合集

本专题收录昆明市基本医疗保险相关政策
  • 关于我们

  • HR政策库介绍
  • 联系我们

  • 电话:400-668-5151

扫码关注微信公众号