为进一步优化住房公积金服务,解决群众反映突出的继承人提取死亡职工住房公积金须经公证问题,方便继承人快捷办理死亡职工住房公积金账户余额继承手续,经沈阳住房公积金管理委员会2021年第三次会议审议通过,中心决定简化死亡职工住房公积金提取要件。现将具体事项通知如下:
一、申请条件
职工死亡或者被宣告死亡,且提取申请人为死亡职工的第一顺位继承人的,可按本通知规定办理。
二、所需要件
1.提取申请人身份证;
2.合法医疗机构出具的《死亡证明》或由法院作出的《宣告死亡判决书》;
3.居民户口簿、结婚证、出生医学证明等能够证明亲属关系的材料;
4.提取申请人本人银行储蓄卡;
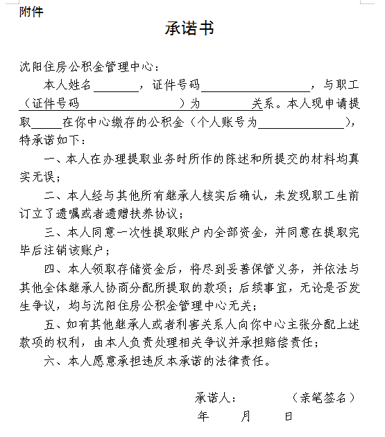
5.经提取申请人确认的《承诺书》(详见附件)。
上述2、3、4要件可与相关部门联网核验的,提取申请人无需提供。
三、申请提取额度
提取申请人一次性提取死亡职工账户余额及利息,同时注销死亡职工住房公积金账户。
四、其它事项
1.死亡职工第一顺位继承人不能申请提取已故职工住房公积金的,仍适用《住房公积金提取业务标准》(GB/T51353-2019》关于提取已故职工账户余额须经公证的规定。
2.因涉外遗产继承情况复杂,本通知对涉及境外事宜的提取事项排除适用。
3.提取申请人提取住房公积金,应尽保管义务,不影响其他继承人的继承权利。
4.提取申请人隐瞒真实情况,通过提交虚假材料,作出虚假承诺等方式冒领公积金,涉嫌犯罪的,相关线索将移交司法机关追究法律责任。
5.本通知自12月1日起执行。
附件:《承诺书》
沈阳住房公积金管理中心
2021年11月24日

沈阳-住房公积金
沈阳市住房公积金政策合集