点击二维码
查看公众号
公众号
用户协议
隐私政策
订阅政策
政策库
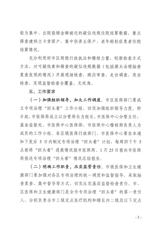
宁医发〔2020〕90号 南京市医保局关于开展医保定点医疗机构专项治理“回头看”的紧急通知
#C类通知类政策#
阅读量:146
收藏0
订阅
微信扫码进行分享
分享0
发文字号:
宁医发〔2020〕90号
发文单位:
南京市医保局
发文日期:
2020-12-23
类别:
基本医疗保险
发文地区:
江苏省南京市
生效日期:
2020-12-23
业务类型:
其他
是否有效:
全文失效
原文链接
相关专题
南京-基本医疗保险
南京市基本医疗保险政策合集
本专题收录了南京市基本医疗保险相关政策
订阅
关于我们
HR政策库介绍
联系我们
电话:400-668-5151
扫码关注微信公众号
京公网安备 46902302000657号 京ICP备2022011708号-17