各市、县(市、区)人力资源和社会保障局、财政局、医保局,国家税务总局浙江省各市、县(市、区)税务局:
根据《浙江省人民政府办公厅关于失业保险省级统筹的实施意见》(浙政办发〔2023〕36号)要求,现就进一步统一规范我省失业保险有关事项通知如下:
一、失业保险金
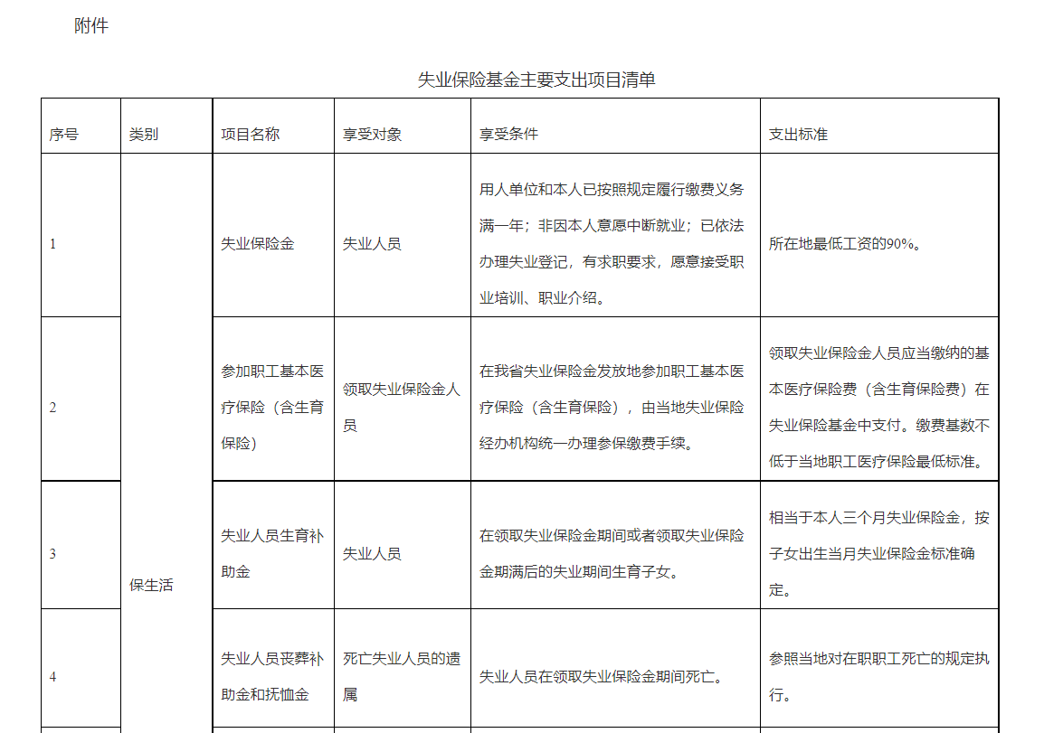
(一)失业人员符合领取失业保险金条件的,可凭本人身份证(含社会保障卡,下同)向最后参保地或户籍所在地失业保险经办机构申领失业保险金,待遇发放期间不得中途变更发放地。
(二)退役军人未及时就业的,可持本人身份证、退出现役证件、《军人服现役年限视同失业保险缴费年限证明》向户籍所在地失业保险经办机构申领失业保险金。
(三)失业保险政策城乡一体化前,农民合同制职工由单位为其缴纳失业保险费且未享受失业保险待遇的,其单位缴费时间按50%计作个人缴费时间,余数不满1个月的按1个月计算,与城乡一体化后的缴费时间累计确定领取失业保险金期限。
(四)对符合领取条件的,失业保险金从受理的次月起按月发放。失业人员在领取失业保险金期间出现《社会保险法》规定的停发情形的,失业保险金发放至出现停发情形当月。失业人员在领取失业保险金期间死亡的,失业保险金计发至死亡当月。
(五)失业人员在领取失业保险金期间重新就业后不满一年再次非因本人意愿失业的,可以继续申领其前次失业未领取的失业保险金,领取标准按再次申领时的失业保险金标准执行。
(六)失业人员领取失业保险金期满仍未就业且距法定退休年龄不足1年的,失业保险经办机构可继续发放失业保险金至法定退休年龄。续发期间出现《社会保险法》规定的停发情形的,停止续发失业保险金。
二、参加职工基本医疗保险
(一)领取失业保险金人员在我省失业保险金发放地参加职工基本医疗保险(含生育保险,下同),由当地失业保险经办机构统一办理参保缴费手续,其应当缴纳的基本医疗保险费(含生育保险费,下同)在失业保险基金中支付。缴费基数不低于当地职工医疗保险最低标准。领取失业保险金人员出现法律规定的情形或领取期满而停止领取失业保险金的,失业保险经办机构为其办理停止缴纳基本医疗保险费的相关手续。
(二)失业保险经办机构应每月汇总当月新增和停止领取失业保险金人员名单,在当地医疗保障经办机构办理职工医保参(停)保登记手续。医疗保障经办机构单独开设失业人员职工医保参保登记专用账户,统一管理,并将参(停)保登记办理结果及时告知失业保险经办机构和税务部门。
(三)失业人员解除或终止劳动关系之日至领取失业保险金期间医保缴费中断的,允许本人按当地规定补缴,补缴费用由本人承担。领取失业保险金人员参加职工医保的缴费年限与其失业前参加职工医保的缴费年限累计计算。
(四)领取失业保险金人员自办理参保手续后按规定享受职工基本医疗保险待遇、生育保险待遇。
(五)领取失业保险金人员已享受退休医保待遇或有用人单位为其参保缴费的,失业保险经办机构不再为其代缴基本医疗保险费。
三、失业人员生育补助金
(一)失业人员在领取失业保险金期间或者领取失业保险金期满后的失业期间生育子女,符合计划生育规定的,可以一次性领取相当于本人三个月失业保险金的生育补助金。夫妻一方符合条件的,可以领取生育补助金;夫妻双方均符合条件的,可以同时领取。
(二)失业人员应在子女出生之日起12个月内,持本人身份证、子女出生医学证明等材料,在失业保险金发放地申领生育补助金。
(三)生育补助金标准按子女出生当月失业保险金标准确定。
四、失业人员丧葬补助金和抚恤金
失业人员在领取失业保险金期间死亡的,其遗属可凭本人身份证、与死亡失业人员关系证明、失业人员死亡证明在失业保险金发放地申请一次性丧葬补助金和抚恤金,标准参照当地对在职职工死亡的规定执行。
五、价格补贴
领取失业保险金人员的价格补贴按《浙江省人民政府办公厅转发省物价局等部门关于完善困难群众基本生活价格补贴机制的通知》(浙政办发〔2017〕7号)等文件执行。
六、技能提升补贴
(一)依法参加失业保险,累计缴纳失业保险费36个月(含)以上的企业职工,取得初级(五级)、中级(四级)、高级(三级)职业资格证书或职业技能等级证书,可在证书核发之日起12个月内,持本人身份证、证书原件向当前失业保险参保地经办机构申领技能提升补贴。申领时已失业的,到最后参保地失业保险经办机构申领。补贴标准暂按各地现行标准执行,省人力社保厅、省财政厅根据失业保险基金运行情况等因素适时调整。
(二)同一职业(工种)同一等级只能享受一次技能提升补贴或职业培训补贴(含职业技能鉴定补贴)。每人每年享受技能提升补贴和职业培训补贴(含职业技能鉴定补贴)累计不超过3次。
七、扩大基金支出范围试点
扩大基金支出范围试点项目的对象、条件和补贴标准应符合我省就业补助资金支出相关规定,未明确补贴标准的支出项目,可继续按各地明确的就业补助资金支出规定执行。
八、其他事项
参保人员省内跨区域流动不再转移失业保险关系。失业保险关系跨省转移接续的,按照《人力资源社会保障部办公厅 财政部办公厅关于畅通失业保险关系跨省转移接续的通知》(人社厅发〔2021〕85号)等政策执行。
本通知自2024年1月1日起实施。已印发的文件规定与本通知不一致的,以本通知为准。国家和省有新规定的,从其规定。遇重大情况,各地要及时向上级部门报告。
附件:失业保险基金主要支出项目清单
浙江省人力资源和社会保障厅 浙 江 省 财 政 厅
浙江省医疗保障局 国家税务总局浙江省税务局
2023年12月7日





杭州-失业保险
杭州市失业保险政策合集
金华-失业保险
金华市失业保险政策合集
温州-失业保险
温州市失业保险政策合集