点击二维码
查看公众号
公众号
用户协议
隐私政策
订阅政策
政策库
辽宁省人口与计划生育条例
#B类【省级】政策#
阅读量:185
收藏0
订阅
微信扫码进行分享
分享0
发文字号:
暂无
发文单位:
辽宁省人民政府
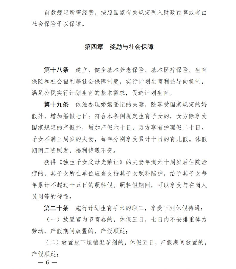
发文日期:
2003-01-16
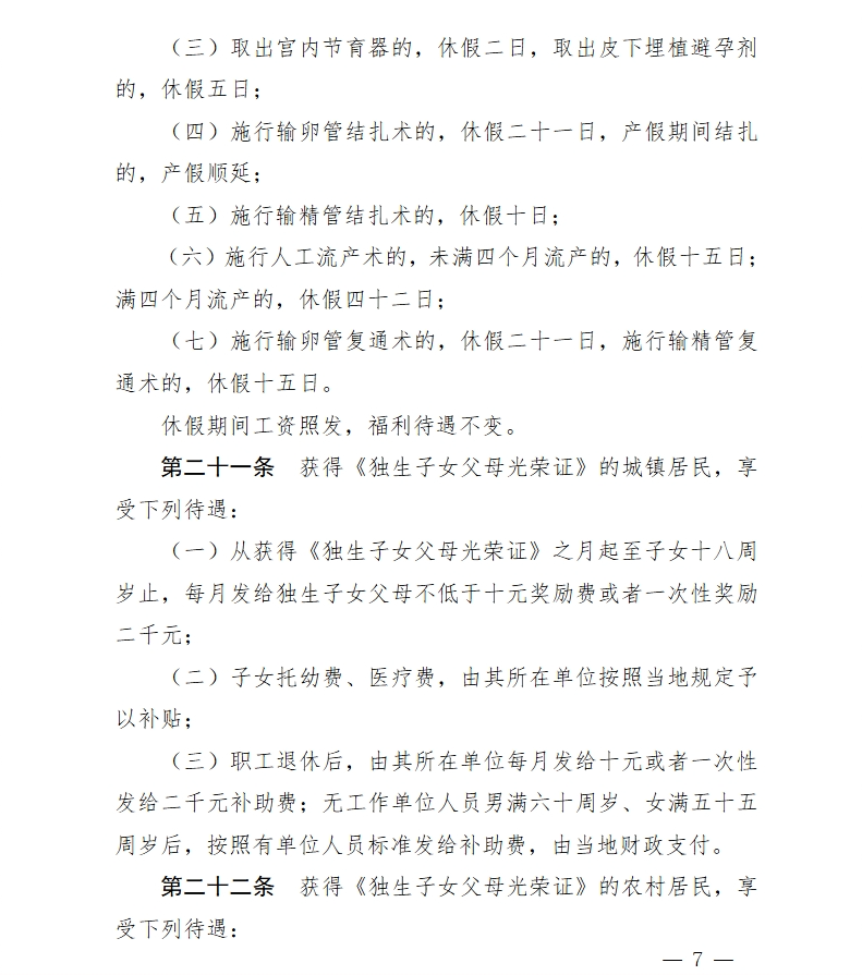
类别:
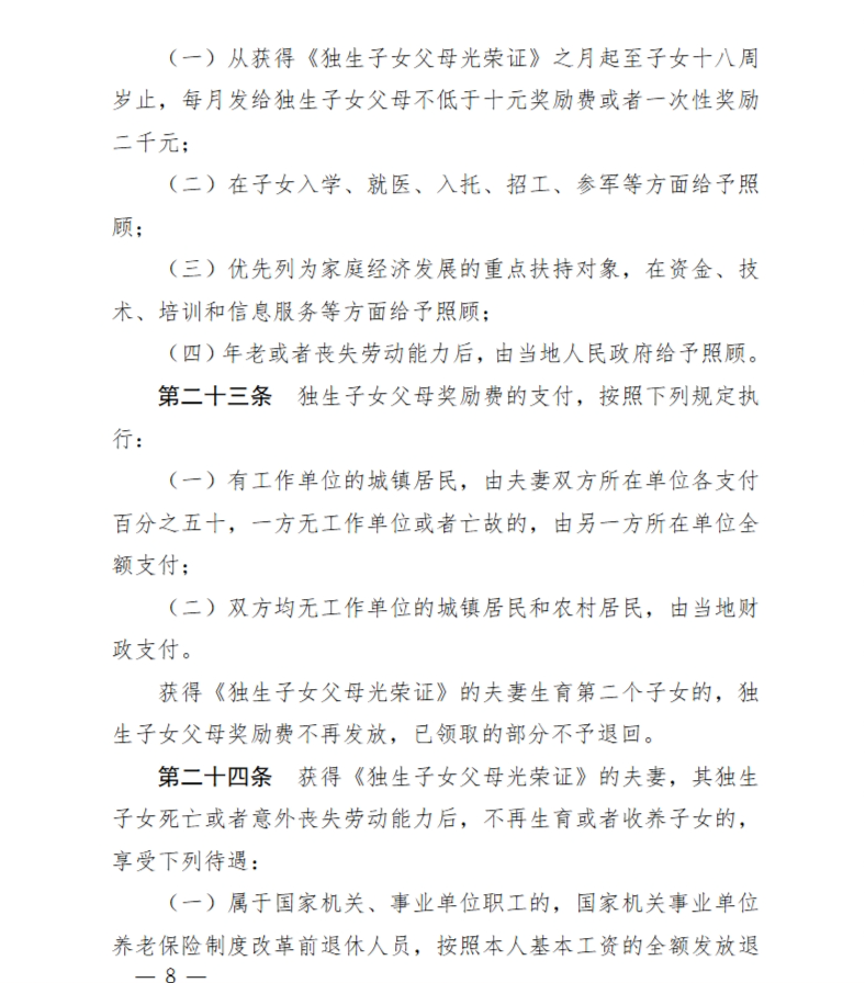
其他
发文地区:
辽宁省
生效日期:
2003-04-01
业务类型:
地方规定
是否有效:
全文有效
原文链接
相关专题
沈阳-生育保险
沈阳市生育保险政策合集
本专题收录沈阳市生育保险相关政策
订阅
关于我们
HR政策库介绍
联系我们
电话:400-668-5151
扫码关注微信公众号
京公网安备 46902302000657号 京ICP备2022011708号-17