各旗县市区人民政府、开发区管委会,市政府各委办局,各企事业单位:
现将《通辽市推动“高效办成一件事”实施方案》印发给你们,请结合实际,认真贯彻落实。
2024年7月9日
(此件公开发布)
通辽市推动“高效办成一件事”实施方案
为深入贯彻落实《国务院办公厅关于进一步优化政务服务提升行政效能推动“高效办成一件事”的指导意见》(国发〔2024〕3号)精神,围绕“高效办成一件事”,加快推进更多关联政务服务事项集成办,持续优化政务服务,进一步提升企业和群众获得感,结合我市工作实际,制定本方案。
一、总体要求
以习近平新时代中国特色社会主义思想为指导,深入贯彻落实党的二十大精神二十届二中全会精神,坚持以铸牢中华民族共同体意识为工作主线,坚持问题导向和目标导向相结合,从企业和群众视角出发,把“高效办成一件事”作为优化政务服务、提升行政效能的重要抓手,推动更多关联性强、办事需求量大的跨部门、跨层级政务服务事项集成化办理,进一步提高企业和群众办事体验感和获得感。
二、工作目标
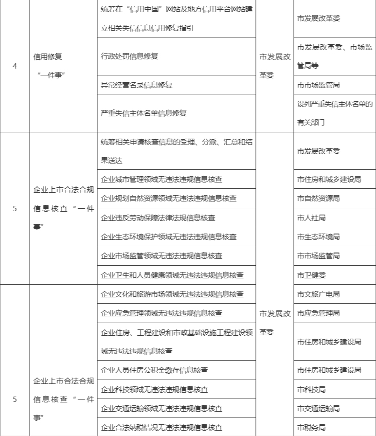
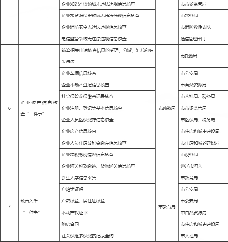
2024年,按照自治区推动“5+8+3+N”个“一件事”高效办理工作要求,8月底前,对前期已开展的企业准营、简易注销、新生儿出生、扶残助困、职工退休5个“高效办成一件事”,进一步扩充事项、规范标准、优化完善,不断巩固改革成果。9月底前,扎实推进企业信息变更、开办运输企业、水电气暖网联合报装、信用修复、企业上市合规信息核查、企业破产信息核查等8个“一件事”集成办。10月底前,积极推进自治区地区特色“一件事”,围绕能源、水利、交通3个工程建设领域“一件事”开展集成化办理;结合通辽市本地特色产业发展,以企业群众需求为导向,开展社保退费、绿色荞麦产业、玉米产业等11个本市特色“一件事”。
三、重点任务
本方案重点任务共7项,各项任务按照《通辽市“高效办成一件事”2024年度重点事项清单》(附件1)责任分工,由各牵头部门负责实施。
(一)细化工作方案。按照“一件事一方案”原则,牵头部门会同配合部门制定每一件事具体实施方案,明确目标任务、改革措施和职责分工,形成工作合力,强化协同联动,推动改革任务落地见效。各地依据市级方案,制定本地落实方案。(完成时限:8月底前)
(二)优化办理流程。牵头部门会同配合部门,在组织开展相关单一事项全市范围内要素统一基础上,对“一件事”涉及的办理要素进行全面梳理,合理调整前后置顺序,依法依规整合环节、精简材料、统一表单、优化流程、压减时限,实现“一次告知、一表申请、一套材料、一窗(端)受理、一网办理”。(完成时限:8月底前)
(三)编制办事指南。牵头部门会同配合部门,以减环节、减材料、减时限、减跑动为目标,组织对“一件事”事项涉及的多个政务服务事项的办事情形、设定依据、受理条件、申请材料、办理流程、收费依据及标准、办结时限、办理结果等办理要素进行精细化梳理,优化整合,形成全市统一办事指南,并在线上线下政务服务渠道同源发布、同步更新。(完成时限:8月底前)
(四)加强系统支撑。针对已有系统基础的“一件事”事项,各牵头部门负责进一步加大对“一件事”涉及事项业务系统的打通力度,推动市场监管系统平台、工改市政公用联合报装、自治区统建新生儿系统、教育局教育云平台与各相关系统的互联互通、数据共享、业务协同。(完成时限:9月底前)
(五)统一受理和出件方式。结合实际,在各级政务服务场所,科学合理设置“一件事”受理窗口,实行线下“一窗受理”,依托自治区一体化政务服务平台“一件事”专区,通过统一入口实现线上“一端受理”,并向政务服务移动端“蒙速办”、集成化自助服务终端等拓展。各牵头部门会同配合部门组织编制“一件事”综合受理窗口工作人员业务手册,形成全市统一收件(受理)标准。整合优化出件环节,由各级政务服务中心出证窗口采取窗口发放、物流快递送达等多样方式,将办理结果和实体证照送达申请人,加快推行以电子化方式推送办理结果和证照。(完成时限:9月底前)
(六)拓展“一件事”事项范围。各地区各部门完成清单任务基础上,围绕地区产业特色,结合企业群众集成化办事需求,改革创新更多企业和群众视角的“一件事”,于2024年8月10日前报市行政审批政务服务与数据管理局汇总审核。(完成时限:8月10日前)
(七)强化培训指导。牵头部门联合配合部门,对涉及“一件事”审批人员、窗口受理人员实施专项培训,加强业务知识与实践操作能力,确保人员熟练掌握业务流程,提供政策解答与指导,提升“一件事”办理效率。(完成时限:9月底前)
四、保障措施
(一)加强组织领导。为统筹推进全市“高效办成一件事”集成办改革工作,及时研究解决存在问题,督促检查落实情况,推动改革走深走实、取得实效。组建以牵头部门为组长,各配合部门为成员的每个“一件事”专项工作专班,牵头部门承担专项工作组日常协调推进工作,每月25日前将专项工作专班推进“一件事”情况报市政数局。各地区、各相关部门确定1名联络员,于8月1日前报市政数局。联系电话:8910990,电子邮箱:tlszwfwzxzwfwk@126.com。
(二)强化协同配合。各牵头部门要主动协调相关部门做好流程优化、办事指南编制、系统对接、信息共享、联动审批、电子证照应用、业务培训等工作,协调解决改革推进中的重点难点问题。各配合部门要与牵头部门密切协作,积极主动作为,按时完成相关工作。各地要建立跨部门协同配合机制,确保“高效办成一件事”工作有效推进。各有关部门要积极推进“一件事”工作,并提供必要的政策、业务、系统、数据等支持。
(三)加强督查考核。各地各部门要高度重视,切实把“高效办成一件事”作为优化政务服务、提升行政效能的重要抓手,列入年度绩效考核体系,并作为营商环境考评重要参考。各地区各部门要主动作为、全力配合,做好业务指导,加强督查检查,定期督查调度,通报进展情况,推动工作落实。
(四)注重宣传引导。各地区各部门要积极开展宣传推介,扎实做好“高效办成一件事”政策宣传解读,积极引导企业和群众通过线上“一件事”专区或线下综合受理窗口办理政务服务事项。鼓励各地区各部门从实际出发改革创新、积极探索,及时总结改革经验,推广典型案例和成功做法。
附件:1. 通辽市“高效办成一件事”2024年度重点事项清单
2. “高效办成一件事”调度表
附件1
通辽市“高效办成一件事”2024年度重点
事项清单





附件2
“高效办成一件事”改革工作调度表
