各有关单位、住房公积金缴存职工:
为充分发挥住房公积金帮助缴存职工解决购房问题的作用,减轻职工筹集购房资金压力,支持城市新市民的住房需求,实现住房公积金经济社会效益的最大化。经汕头市住房公积金管理委员会审议通过,现就我市缴存职工预提住房公积金支付购买新建商品住房购房款有关事项通知如下:
一、申请条件 申请人申请预提取本人或配偶的住房公积金用于支付购买新建商品住房购房款的,需同时满足下列所有条件:
(一)房地产开发企业(下称开发企业)接受申请人购房款预提(下称购房提)并已将相关新建商品住房项目信息向汕头市住房公积金管理中心(下称公积金中心)申请备案;
(二)申请人为汕头市住房公积金缴存职工;
(三)申请人须为购房人或购房人配偶;
(四)申请人所购住房为汕头市辖区内新建商品住房,且所购住房房产用途为住宅。
二、提取额度 符合条件的申请人应一次性共同提交预提申请,合计提取金额不超过网签购房合同约定的购房款(办理住房按揭的,不超过首付款,一次性或分期购房的,不超过购房总价)。
三、办理流程
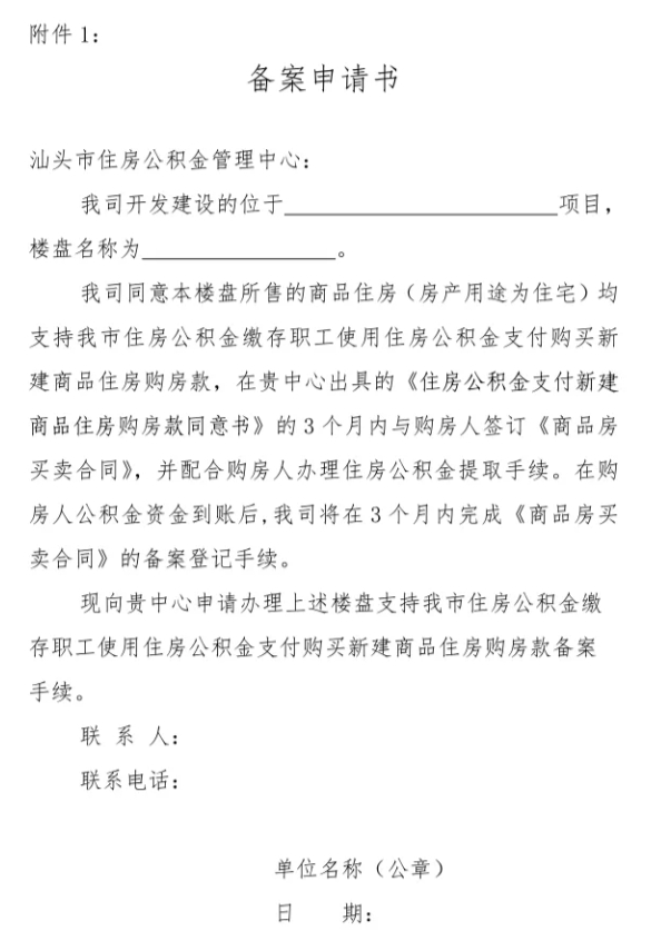
(一)开发企业申请楼盘项目备案 开发企业签署项目购房提《承诺书》并向公积金中心申请备案。
(二)缴存职工提出购房提申请 申请人向公积金中心提出购房提申请,签署《住房公积金支付新建商品住房购房款授权承诺书》,公积金中心受理并通过审核后出具《住房公积金支付新建商品住房购房款同意书》(下称《同意书》);
(三)签订《商品房买卖合同》 开发企业依据《同意书》等材料,在3个月内与购房人签定《商品房买卖合同》。
(四)业务办理 职工凭《商品房买卖合同》向我中心申请提取住房公积金用于支付购房款,符合提取条件的,我中心根据《同意书》,将申请人的住房公积金账户资金转入《商品房买卖合同》中记载的收款账户,并向申请人出具《住房公积金支取凭证》。 (五)资金到账确认及备案登记 申请人凭我中心出具的《住房公积金支取凭证》,与开发企业确认资金到账情况。资金到账后,开发企业在3个月内完成《商品房买卖合同》备案登记。
四、其他规定
(一)购房提业务因提取的资金直接转入开发企业账户,未转入申请人本人名下银行账户,因此,需要申请人本人到现场办理签名授权,他人不可代办。
(二)购房提业务资金划转入《商品房买卖合同》记载的开发企业收款账户后,购房人与开发企业应在3个月内完成该《商品房买卖合同》备案登记,如未完成,开发企业需将已收取的购房提资金根据《承诺书》约定退至公积金中心指定的收款账户,公积金中心确认后计入申请人的个人住房公积金账户。
(三)申请人签署的《住房公积金支付新建商品住房购房款授权承诺书》内提供的开发企业收款账户信息必须与提供的《商品房买卖合同》记载的开发企业收款账户信息一致。
附件:《汕头市预提住房公积金支付购买新建商品住房购房款操作指南》
汕头市住房公积金管理中心
2024年7月4日
汕头市预提住房公积金支付购买
新建商品住房购房款操作指南
一、申请条件 申请人申请预提取本人或配偶的住房公积金用于支付购买新建商品住房购房款的,需同时满足下列所有条件:
(一)房地产开发企业(下称开发企业)接受申请人购房款预提(下称购房提)并已将相关新建商品住房项目信息向汕头市住房公积金管理中心(下称公积金中心)申请备案;
(二)申请人为汕头市住房公积金缴存职工; (三)申请人必须为购房人或购房人配偶; (四)申请人所购住房为汕头市辖区内新建商品住房,且所购住房房产用途为住宅。 二、提取额度 符合条件的申请人应一次性共同提交预提申请,合计提取金额不超过网签购房合同约定的购房款(办理住房按揭的,不超过首付款,一次性或分期购房的,不超过购房总价)。 三、办理流程 购房款提取由申请人提出预提申请,公积金中心和开发企业根据各自职责分工配合做好相关工作: (一)项目报备 开发企业签署项目购房提《承诺书》并向公积金中心申请备案。
(二)购房提申请 申请人向公积金中心提出购房提申请,签署《住房公积金支付新建商品住房购房款授权承诺书》,公积金中心受理并通过审核后出具《住房公积金支付新建商品住房购房款同意书》(下称《同意书》)(一式三份,公积金中心、申请人、开发企业各执一份)。 (三)合同签订 开发企业依据《同意书》等材料,在3个月内与购房人签定《商品房买卖合同》。 (四)业务办理 职工凭《商品房买卖合同》向我中心申请提取住房公积金用于支付购房款。
(五)资金划转 符合提取条件的,我中心根据《同意书》,将申请人的住房公积金账户资金转入《商品房买卖合同》中记载的收款账户,并向申请人出具《住房公积金支取凭证》(一式二份),申请人留存1份,另1份由申请人交开发企业作为资金到账确认依据。
(六)到账确认及备案登记 申请人凭我中心出具的《住房公积金支取凭证》,与开发企业确认资金到账情况。资金到账后,开发企业在3个月内完成《商品房买卖合同》备案登记。
(七)资金回退 职工所购住房《商品房买卖合同》没有在职工提取资金到账后的3个月内完成备案登记手续或《商品房买卖合同》关系被撤销、被解除、被确认无效后,开发企业将已收取的购房提资金根据《承诺书》约定退至公积金中心指定的收款账户,公积金中心确认后计入申请人的个人住房公积金账户。 四、申请材料 (一)项目报备材料(开发企业提供) 1、《备案申请书》(1份)、《承诺书》(1份); 2、企业法人营业执照复印件副本(1份,并加盖公章)。
(二)购房提申请材料(申请人提供) 1、申请人的居民身份证(提取配偶的公积金需提供夫妻双方身份证及结婚证)原件及复印件(1份); 2、《汕头市商品房认购书》原件及复印件(1份); 3、《住房公积金支付购买新建商品住房购房款授权承诺书》(公积金中心提供,申请人现场签名)。
(三)业务办理材料(申请人提供) 1、《商品房买卖合同》原件及复印件(1份)。
五、其他规定
1、购房提业务因提取的资金直接转入开发企业账户,未转入申请人本人名下银行账户,因此,需要申请人本人到现场办理签名授权,他人不可代办。
2、购房提业务资金划转入《商品房买卖合同》记载的开发企业收款账户后,购房人与开发企业应在3个月内完成该《商品房买卖合同》备案登记,如未完成,开发企业需将已收取的购房提资金根据《承诺书》约定退至公积金中心指定的收款账户,公积金中心确认后计入申请人的个人住房公积金账户。
3、申请人签署的《住房公积金支付新建商品住房购房款授权承诺书》内提供的开发企业收款账户信息必须与提供的《商品房买卖合同》记载的开发企业收款账户信息一致。
附件:1、《备案申请书》;
2、《承诺书》;
3、《住房公积金支付购买新建商品住房购房款授权承诺书》;
4、《住房公积金支付新建商品住房购房款同意书》




