点击二维码
查看公众号

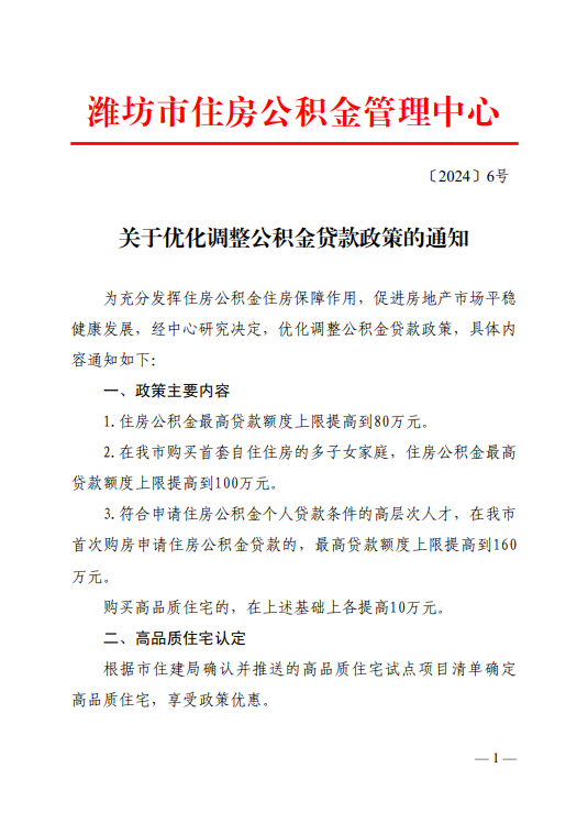
潍坊市住房公积金管理中心关于优化调整公积金贷款政策的通知

#住房公积金贷款##C类通知类政策#

阅读量:193

  • 发文字号: 暂无
  • 发文单位: 潍坊市住房公积金管理中心
  • 发文日期: 2024-04-03
  • 类别: 住房公积金
  • 发文地区: 山东省潍坊市
  • 生效日期: 2024-04-07
  • 业务类型: 地方规定
  • 是否有效: 全文有效
原文链接

相关专题

潍坊-住房公积金

潍坊市住房公积金政策合集

本专题收录住房公积金相关政策
  • 关于我们

  • HR政策库介绍
  • 联系我们

  • 电话:400-668-5151

扫码关注微信公众号