根据《中华人民共和国残疾人保障法》《残疾人就业条例》和《湖南省财政厅、湖南省地税局、湖南省残联关于转发〈残疾人就业保障金征收使用管理办法〉的通知》(财税〔2016〕46号)等法律法规和文件精神,按照中残联、省残联对“全国按比例安排残疾人就业情况联网认证”审核认定工作的部署要求,现将我市2024年度按比例安排残疾人就业审核认定工作通告如下:
一、审核对象
长沙市行政区域内,2023年度已安排残疾人就业的机关、团体、企业、事业单位和民办非企业(除属省残联负责审核外)等各类用人单位(以下简称“用人单位”)。
二、审核管理
长沙市市直机关和事业单位的按比例安排残疾人就业情况审核由长沙市残疾人联合会负责,其他用人单位按照行政(或税务)管辖由各区、县(市)残疾人联合会负责审核。
三、审核时间
残疾人按比例就业情况联网认证审核集中办理时间为每年3月1日至5月31日期间的工作日。残疾人按比例就业业务网报系统关闭时间为10月31日。
根据国家税务总局湖南省税务局、湖南省财政厅、湖南省残疾人联合会《关于调整残疾人就业保障金申报缴纳期限的公告》(2023年第5号),自2024年起,我省用人单位残疾人就业保障金申报缴纳期限统一调整为按年申报缴纳,征期为每年6月1日至11月30日,用人单位在此期间一次性申报缴纳本年度残疾人就业保障金。
四、审核要求
(一)网上申报:用人单位通过湖南省政务服务网(http://zwfw-new.hunan.gov.cn/)申报、办理残疾人按比例就业情况联网认证审核。(登录方式:湖南一件事一次办——法人服务——部门办——省残联——全国残疾人按比例就业情况联网认证——在线办理——法人登陆)
(二)现场申报:网上申报不成功或异常的,用人单位可到所在地的残联申报,需自行通过“全国残疾人按比例就业情况联网认证系统”进行现场申报,扫描、上传资料,办理流程与网上申报方式相同。
(三)审核资料请查阅《按比例安排残疾人就业情况审核认定材料清单》,申报流程请查阅《全国残疾人按比例就业情况联网认证系统操作指南》,均公布在长沙市残疾人联合会网站“通知公告”栏。
(四)用人单位在系统申报成功到办结的时限为22个工作日,用人单位经办人在查询到系统提示“已审核——通过”后点击“完成申报”,待残联发送税务后,方可自行打印《按比例安排残疾人就业审核认定书》并前往税务申报缴纳残疾人就业保障金;如果查询到系统提示“已审核——未通过”的请根据系统信息提示尽快上传资料,并主动与残联保持沟通。
(五)用人单位未在规定时限申报上年度本单位安排残疾人就业人数的,视为未安排残疾人就业。用人单位提交审核材料时,残疾证不在有效期内的,不得计入用人单位安排残疾人就业人数。申报单位要保证提供材料的真实性,相关申报材料均需加盖单位公章。
附件:
1. 审核认定工作咨询方式及窗口地址
2. 按比例安排残疾人就业情况审核认定材料清单
3. 长沙市按比例安排残疾人就业情况申报资料真实性承诺书
4. 长沙市按比例安排残疾人就业情况申报表
长沙市残疾人联合会
2024年2月28日
附件1:
审核认定工作咨询方式及窗口地址

附件2:
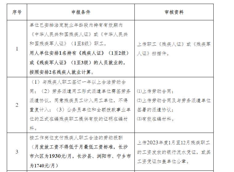
按比例安排残疾人就业情况审核认定材料清单


附件3:
长沙市按比例安排残疾人就业情况
申报资料真实性承诺书
(用人单位)郑重承诺:
在办理 年度按比例安排残疾人就业审核认定事项中所提交的下列材料真实、有效,复印件与原件一致。如有隐瞒或提供的材料虚假,愿意承担一切法律后果。
用人单位名称(章)
法定代表人或授权经办人签名:
经办人电话:
年 月 日
附件4:
长沙市按比例安排残疾人就业情况申报表
