点击二维码
查看公众号
公众号
用户协议
隐私政策
订阅政策
政策库
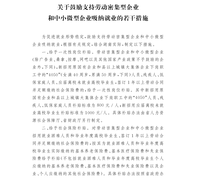
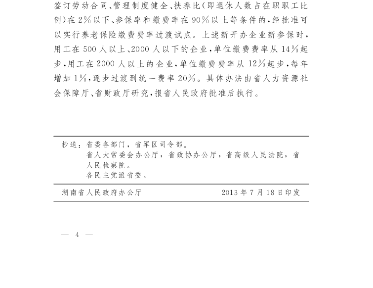
湘政办发〔2013〕41号 湖南省人民政府办公厅印发《关于鼓励支持劳动密集型企业和中小微型企业吸纳就业的若干措施》的通知
#B类【省级】政策#
阅读量:91
收藏0
订阅
微信扫码进行分享
分享0
发文字号:
湘政办发〔2013〕41号
发文单位:
湖南省人民政府办公厅
发文日期:
2013-07-18
类别:
其他
发文地区:
湖南省
生效日期:
2013-07-18
业务类型:
待遇申领
是否有效:
全文有效
原文链接
订阅
关于我们
HR政策库介绍
联系我们
电话:400-668-5151
扫码关注微信公众号
京公网安备 46902302000657号 京ICP备2022011708号-17