各区人力资源和社会保障局,各委办局(集团公司)人力资源部门,有关单位:
根据市政府《批转市劳动和社会保障局等五部门关于建立全市职工平均工资发布及工资保险福利待遇正常调整制度暂行办法的通知》(津政发〔2008〕17号)规定,现将2017年度全市职工平均工资及2018年度工资福利和社会保险缴费基数等有关问题通知如下:
一、职工平均工资
(一)2017年度本市职工年平均工资为67284元,月平均工资为5607元;用于计发基本养老保险待遇的在岗职工年平均工资为84876元,月平均工资为7073元。2018年1至3月份已办理退休的,不再重新办理退休手续,由社保经办机构按照在岗职工月平均工资重新核定基本养老保险待遇,并自退休审批的次月起予以补发。
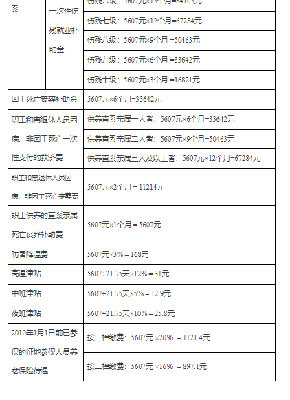
(二)2018年度工伤保险、工资福利等待遇标准,按本市职工月平均工资5607元计算,自2018年1月1日起执行。具体标准见《2018年度相关待遇简表》(附件)。
二、缴纳社会保险费基数标准
(一)用人单位和职工缴纳城镇职工基本养老、城镇职工基本医疗、失业、工伤和生育保险费基数最低和最高标准分别为3364元和16821元。截止到2018年6月30日,先行参加养老、医疗和工伤保险的农籍职工缴纳社会保险缴费基数的最低标准为3364元。
在本市用人单位就业的外来务工人员,尚未在我市参保的,经用人单位和外来务工人员协商一致,缴纳社会保险费的缴费基数最低标准为2804元。
2014年10月及以前在本市中断缴纳职工养老保险费,截至2016年9月持续未恢复缴费的本市户籍灵活就业人员(不含申请享受社会保险补贴的灵活就业人员),在个人缴费窗口缴纳职工基本养老保险费、职工基本医疗保险费的缴费基数最低标准为2804元。
(二)个体工商户和灵活就业人员缴纳基本养老保险费的基数为7073元。确有困难的,可在7073元与3364元之间选择确定缴费基数。无雇工个体工商户和灵活就业人员缴纳基本医疗保险费的基数为3364元。1至3月已缴纳2018年全年社会保险费的人员,不再按照新的缴费基数补缴4至12月的缴费差额。
(三)灵活就业自谋职业人员社会保险补贴基数为3364元。其中:1至3月已缴纳2018年全年社会保险费的人员,按照调整前的补贴基数给予社保补贴。
(四)托管中心中大龄灵活就业人员社会保险补贴的保险缴费基数为3364元。其中,1至3月,按照调整前的缴费基数下限补贴,4月至12月按照调整后的缴费基数下限补贴。
(五)领取失业保险金人员参加城镇职工基本医疗保险和生育保险缴费基数为3364元。
(六)民政代管一至六级残疾军人医疗保险、残疾军人医疗补助缴费基数为5607元。
(七)补缴2011年6月30日前用人单位及其职工欠缴的基本养老保险费,按照5265元标准计算保值系数;补缴2011年7月1日以后用人单位及其职工欠缴的基本养老保险费,按日加收万分之五滞纳金。自2011年7月1日后,用人单位补缴医疗保险费的,按日加收万分之五滞纳金。
个人补缴2011年6月30日前灵活就业期间的基本养老保险费,按照4944元标准计算保值系数;补缴2011年7月1日至2016年12月31日灵活就业期间的基本养老保险费,以2017年12月31日为截止日期,按日加收万分之五保值费;补缴2017年1月1日至2018年12月31日灵活就业期间的基本养老保险费,不加收保值费。
参保人员在个人缴费窗口补缴灵活就业期间的职工基本养老保险费,经本人申请,记入个人账户部分可不缴纳保值费。
三、有关人员医疗保险费筹资标准
(一)民政管理退休人员和军队无军籍退休人员,参加基本医疗保险费筹资标准为8910元(含医疗保险个人账户注资额)。
(二)安置在本市的军队退休干部参加基本医疗保险和公务员医疗补助筹资标准为17020元,其中11350元纳入职工基本医疗保险基金,5670元纳入公务员医疗补助基金。
(三)中央及外地驻津单位职工、退休人员参加公务员医疗补助筹资标准分别为3756元和8628元。
四、预留社会保险费标准
被依法宣告撤销、解散、破产以及由于其他原因宣布终止的用人单位,预留已怀孕女职工生育保险费标准为25790元。
本通知自2018年4月1日执行。
附件:2018年度相关待遇简表
2018年3月29日
(此件主动公开)

天津-基本医疗保险
天津市基本医疗保险政策合集
天津-工伤保险
天津市工伤保险政策合集
天津-失业保险
天津市失业保险政策合集