点击二维码
查看公众号
公众号
用户协议
隐私政策
订阅政策
政策库
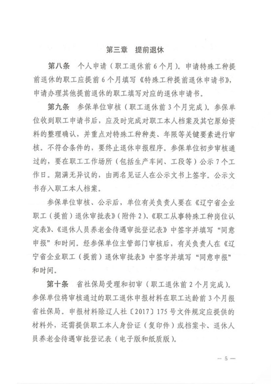
辽人社〔2018〕16号 辽宁人社厅关于印发《省本级参保企业职工退休审批工作规程(试行)》的通知
#养老保险、退休#
#B类【省级】政策#
阅读量:85
收藏0
订阅
微信扫码进行分享
分享0
发文字号:
辽人社〔2018〕16号
发文单位:
辽宁人社厅
发文日期:
2018-02-28
类别:
基本养老保险
发文地区:
辽宁省
生效日期:
2018-03-01
业务类型:
参保缴费
是否有效:
全文有效
原文链接
相关专题
沈阳-基本养老保险
沈阳市基本养老保险政策合集
本专题收录沈阳市基本养老保险相关政策
订阅
关于我们
HR政策库介绍
联系我们
电话:400-668-5151
扫码关注微信公众号
京公网安备 46902302000657号 京ICP备2022011708号-17