点击二维码
查看公众号
公众号
用户协议
隐私政策
订阅政策
政策库
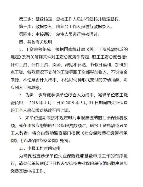
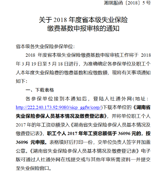
湘就服函〔2018〕5号 湖南省就业服务局关于2018年度省本级失业保险缴费基数申报审核的通知
# 失业保险#
# 缴费基数#
#C类通知类政策#
阅读量:94
收藏0
订阅
微信扫码进行分享
分享0
发文字号:
湘就服函〔2018〕5号
发文单位:
湖南省就业服务局
发文日期:
2018-03-01
类别:
失业保险
发文地区:
湖南省
生效日期:
2018-03-01
业务类型:
参保缴费
是否有效:
全文有效
原文链接
相关专题
衡阳-失业保险
衡阳市失业保险政策合集
本专题收录衡阳市失业保险相关政策
订阅
关于我们
HR政策库介绍
联系我们
电话:400-668-5151
扫码关注微信公众号
京公网安备 46902302000657号 京ICP备2022011708号-17