点击二维码
查看公众号

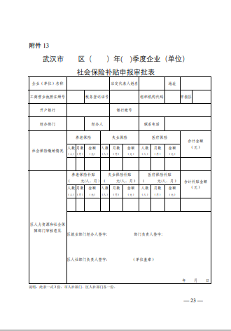
武人社函〔2016〕28号 武汉市人社局关于武汉市社会保险补贴相关问题的处理意见

# 社会保险## 补贴##C类通知类政策#

阅读量:96

  • 发文字号: 武人社函〔2016〕28号
  • 发文单位: 武汉市人社局 武汉市财政局
  • 发文日期: 2016-03-10
  • 类别: 社保综合
  • 发文地区: 湖北省武汉市
  • 生效日期: 2016-01-01
  • 业务类型: 待遇申领
  • 是否有效: 全文有效
原文链接
  • 关于我们

  • HR政策库介绍
  • 联系我们

  • 电话:400-668-5151

扫码关注微信公众号