《赣州市补充工伤保险办法(试行)》已经市政府第7次常务会议审议通过,现印发给你们,请认真贯彻执行。
2022年1月21日
(此件主动公开)
第一章 总则
第一条 补充工伤保险是工伤保险制度的拓展和延伸,是对因工作遭受事故伤害或者患职业病的职工获得医疗救治和经济补偿给予进一步保障的一项制度安排。为贯彻落实中央关于健全多层次社会保障体系的要求,进一步构建多层次工伤保障体系,解决参保困难群体的职业风险难题,减轻用工单位的经济负担,更好地维护职工工伤保险权益,根据《江西省实施〈工伤保险条例〉办法》(江西省人民政府令第204号)及江西省人力资源和社会保障厅《关于开展补充工伤保险试点工作的意见》(赣人社发〔2013〕60号)规定,结合我市实际,特制定本办法。
第二条 补充工伤保险由市社会保险行政部门委托商业保险公司承办(以下称承办机构),承办机构负责补充工伤保险费用审核和待遇支付,协助做好参保缴费、认定鉴定、信息维护和稽核监督等相关工作,独立化解矛盾纠纷和承担民事责任。承办机构经市社会保险行政部门通过公开评估审定后,由市本级统一与之签订补充工伤保险承办协议,明确各方的权利、责任和义务,各县(市、区)不再签订协议。
第三条 补充工伤保险资金实行设区市级统收统支,单独建账,单独核算,专款专用。建立补充工伤保险收支结余和政策性亏损动态调整机制,遵循收支平衡、保本微利的原则,合理控制承办机构盈利率。
第四条 补充工伤保险经办与工伤保险经办实行合署办公,对接全省统一的工伤保险业务经办系统,实行补充工伤保险经办与工伤保险经办同步办理参保、缴费和待遇支付,同窗受理申报、赔付。
市社会保险行政部门负责制定补充工伤保险具体实施细则,各级社会保险行政部门负责实施工作的指导督促和监督管理,各级社会保险经办机构负责对补充工伤保险承办机构进行业务指导和日常管理。
第二章 参保范围
第五条 符合以下条件的本市统筹区域内的用人单位、用工主体(以下简称“用人单位”)根据本办法为职工或雇员参加补充工伤保险:
(一)已经参加工伤保险的用人单位的所有参保人员。
(二)未纳入《工伤保险条例》实施范围的特定人员:
1.已经参加工伤保险的用人单位中的超过法定退休年龄(不超过70周岁,含70周岁)的劳动者;
2.已经参加工伤保险的用人单位中的在校实习生、见习人员;
3.村(社区)党组织委员会和村(居)民委员会人员、大学生村官。
待条件成熟后,可再视情扩大参加补充工伤保险特定人员范围。
第三章 参保缴费
第六条 补充工伤保险费率按照以支定收、收支平衡的原则确定,由用人单位按月缴纳,职工个人不缴纳。
已经参加工伤保险的参保人员补充工伤保险费以用人单位所属工伤保险行业费率的30%缴纳,工程项目参保按工程建筑安装费或工程总造价的0.6‰缴纳。
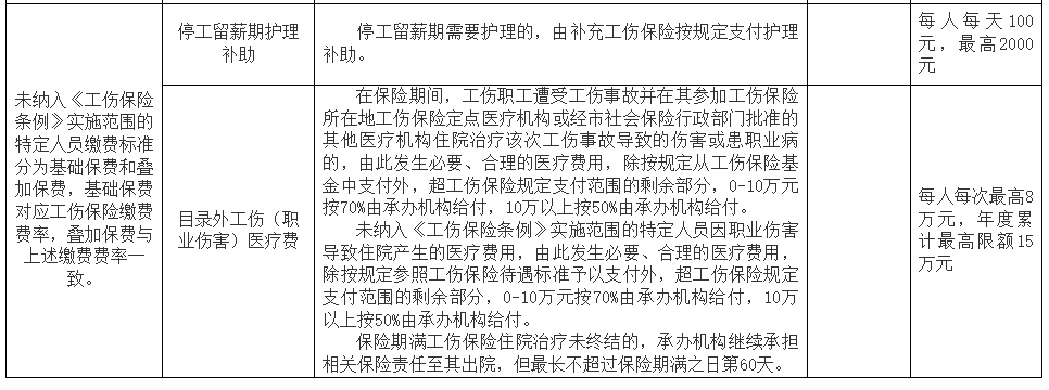
未纳入《工伤保险条例》实施范围的特定人员保费包含基础保费与叠加保费两部分,其中基础保费费率与所在用人单位工伤保险行业费率一致,叠加保费费率与所在用人单位补充工伤保险费率一致。“村(社区)两委”人员、大学生村官缴费参照用人单位一类行业缴费标准缴纳(赣州市补充工伤保险缴费标准详见附件)。
第七条 补充工伤保险费率参照执行工伤保险费率政策,用人单位及其所属行业的补充工伤保险费率实行浮动管理,与工伤保险费率联调联动。
第八条 补充工伤保险费按月由税务部门统一征收,各县(市、区)从国库划转至同级社会保险经办机构指定专用账户后,县级社会保险经办机构全额上缴至市社会保险经办机构指定专用账户,再由市社会保险经办机构按照承保份额和待遇支出金额转到承办机构,年末承办机构再提取10%作为年终服务质量考核预留金缴存到市本级社会保险经办机构(考核办法另定)。
第四章 认定、鉴定标准和程序
第九条 已经参加工伤保险的用人单位职工的工伤认定,按照《工伤保险条例》规定由市本级、县(市、区)社会保险行政部门受理并认定。
未纳入《工伤保险条例》实施范围的特定人员因工作遭受事故伤害或者患职业病的受理和认定,由承办机构参照《工伤认定办法》(人社部令第8号)等有关规定执行,接受市本级、县(市、区)社会保险行政部门监督、指导。
第十条 已经参加工伤保险的用人单位职工工伤或者视同工伤享受补充工伤保险待遇,应同时具备以下条件:
(一)发生工伤时用人单位无欠缴工伤保险费和补充工伤保险费;
(二)经市本级、县(市、区)社会保险行政部门认定为工伤或者视同工伤。
未纳入《工伤保险条例》实施范围的特定人员在其从事的职业岗位上,因工作遭受事故伤害或者患职业病的,参照工伤(视同工伤)认定情形,经承办机构调查确认后,按规定享受补充工伤保险待遇。
第十一条 已经参加工伤保险的用人单位职工发生工伤或者视同工伤申请劳动能力鉴定的,按《工伤职工劳动能力鉴定管理办法》(人社部令第21号)等有关规定执行。
未纳入《工伤保险条例》实施范围的特定人员因工作遭受事故伤害或者患职业病,经承办机构认定后,委托赣州市劳动能力鉴定委员会参照《工伤职工劳动能力鉴定管理办法》(人社部令第21号)等有关规定进行劳动功能障碍程度和生活自理障碍程度等级鉴定,鉴定标准参照《劳动能力鉴定职工工伤与职业病致残等级》(GB/T16180-2014)执行。
第五章 待遇给付与核定
第十二条 补充工伤保险待遇包含以下项目:
(一)依照《工伤保险条例》规定应由用人单位支付的项目:
1.一次性伤残就业补助金(一次性职业补助金);
2.停工留薪期工资补助金;
3.停工留薪期护理补助。
(二)依照《工伤保险条例》规定由工伤保险基金支付后,由补充工伤保险进一步提升待遇的项目:
1.一次性工亡补助金(一次性身亡补助金);
2.目录外工伤医疗费(目录外职业伤害医疗费)。
(三)本条规定的补充工伤保险待遇可抵减依照《工伤保险条例》规定应由用人单位支付的相应费用,其中超法定退休年龄人员不享受一次性职业补助金。
第十三条 各项补充工伤保险待遇在《江西省实施〈工伤保险条例〉办法》规定范围内支付,具体标准由市社会保险行政部门结合补充工伤保险征缴测算情况,按照补充工伤保险费收支平衡、略有节余的原则制定(赣州市补充工伤保险待遇标准详见附件)。
未纳入《工伤保险条例》实施范围的特定人员除享受第十一条规定的补充工伤保险待遇外,按规定享受比照《工伤保险条例》规定的相关待遇,其中应由工伤保险基金支付的费用由补充工伤保险资金按规定予以支付。
第十四条 补充工伤保险参保人的就医、康复、配置辅助器具以及承办机构结算费用,由市本级、各县(市、区)社会保险经办机构与工伤保险定点医疗机构、康复机构、辅助器具配置机构签订服务协议时一并进行明确,确保做到合理用药、合理检查、合理治疗,为广大伤残劳动者提供优质医疗服务。
第六章 附则
第十五条 补充工伤保险的缴费标准和待遇标准,由市社会保险行政部门根据当地经济社会发展水平和补充工伤保险实施情况适时进行动态调整,并向社会公布。各参保单位所需补充工伤保险缴费资金由各单位自行解决。
第十六条 用人单位为未纳入《工伤保险条例》实施范围的特定人员单项参加补充工伤保险,如被社会保险行政部门认定为工伤或法院判定为工伤的,用人单位应按照《工伤保险条例》规定依法承担用人单位的工伤保险责任。
第十七条 参保单位、参保人与承办机构发生争议时,由争议双方协商解决,协商不成的,可提交参保地社会保险行政部门复核或裁决。对复核结果有争议的,可依法向人民法院提起民事诉讼,承办机构应将诉讼结果向参保地社会保险行政部门报备。
第十八条 本办法自2022年5月1日起施行,实施效果按照2年一个周期进行评估,国家和省有新规定的从其规定。
附件
赣州市补充工伤保险缴费和待遇标准

注:未纳入《工伤保险条例》实施范围的特定人员除享受表中所列的补充工伤保险待遇外,还可按规定享受比照《工伤保险条例》规定的相关待遇,其中应由工伤保险基金支付的费用由补充工伤保险资金按规定予以支付。
赣州-工伤保险
赣州市工伤保险政策合集