各区人力资源和社会保障局、卫生和计划生育委员会,有关单位:
现将《天津市职工生育保险规定实施细则》印发给你们,请遵照执行。
市人力社保局 市卫生计生委
2017 年 5 月 18 日
天津市职工生育保险规定实施细则
第一章 总则
第一条 为保障和维护女性职工在生育和实施计划生育过程中的合法权益,根据《天津市职工生育保险规定》(津政办发〔2016〕99号,以下简称《规定》)等相关规定,制定本细则。
第二条 市社会保险基金管理中心及所属分支机构(以下简称“社保经办机构”)负责全市生育保险经办服务工作。
第二章 参保缴费
第三条 已经参加养老、医疗、工伤和失业保险的用人单位,按照《规定》应当参加生育保险的,由社保经办机构直接办理生育保险登记,用人单位不再另行办理登记手续。
第四条 《规定》第十一条第三款中“用人单位上年度职工月平均工资无法确定的”,是指在核定缴费基数时,用人单位不能向经办机构提供职工工资相关资料或提供的资料无法确认职工工资数额的情形。
第五条 用人单位中断缴纳职工生育保险费,并在三个月内足额补缴费的,从中断缴费之月起计算职工生育保险待遇;超过三个月补缴费的,从办理补缴费手续并正常缴费次月起计算职工生育保险待遇;对于未补缴职工生育保险费的,从中断缴费当月起,停止享受职工生育保险待遇。对于已参加居民生育保险的,中断缴费期间可按规定享受居民生育保险待遇。
第六条 对于同时参加职工生育保险和居民生育保险的参保人员,按照“就高、不重复” 的原则享受生育保险待遇,优先记入职工生育保险。在一次妊娠周期内,参保人员所发生的产前检查费,按照职工生育保险和居民生育保险对应的限额支付标准分别计算,不重复报销。
第七条 《规定》第十三条中“预留已怀孕女职工生育保险费”标准由市人力社保部门逐年公布,并交由用人单位参保地的社保经办机构统一管理。
第三章 支付范围
第八条 《规定》第二十一条中“有关增付的规定除外”,是指生育保险参照《天津市基本医疗保险、工伤保险和生育保险药品目录》和《天津市基本医疗保险和生育保险诊疗项目目录暨服务设施标准》执行时,其中的B类诊疗项目和乙类药品不设个人增付比例。
第九条 《规定》第二十条“按照规定应当由职工个人负担的医疗费用”,主要包括下列情形:
(一)婴儿发生的各项费用;
(二)超过定额、限额标准之外的费用;
(三)妊娠期间因保胎实施期待疗法发生的医疗费用;
(四)实施人类辅助生殖技术发生的医疗费用;
(五)在境外(含港、澳、台地区)发生的产前检查费、生育医疗费和计划生育手术费;
(六)本人要求的特需项目所发生的费用。
第十条 《规定》第十五条中“生育的医疗费用”,是指产前检查费、接生费、手术费、治疗费、住院费、药品费等。
第十一条 《规定》第十五条中“计划生育的医疗费用”,是指参保人员实施放置(取出)宫内节育器、流产术、引产术、绝育术和复通术所发生的医疗费用。
第十二条 《规定》第十五条中“生育津贴”,是指参保女职工按国家规定在享受产假期间应获得的工资性补偿。女职工按照本市生育登记制度办理生育登记后,可享受生育津贴待遇。女职工持有异地生育登记凭证的,须经本市现居住地或其用人单位所属计划生育管理部门盖章确认后,申报生育津贴待遇。
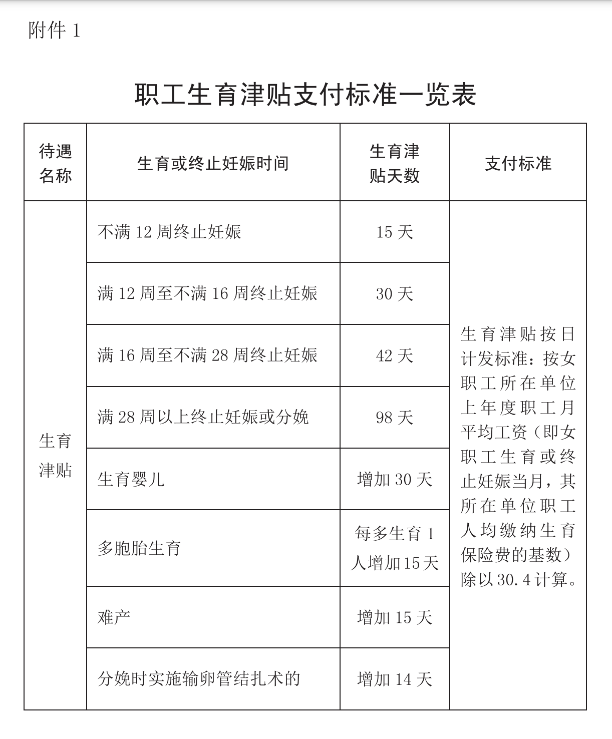
参保人员在境外(含港、澳、台地区)生育或终止妊娠的,按照本市生育保险有关规定享受生育津贴待遇(具体支付标准见附件1)。
女职工生育婴儿并按规定开具《出生医学证明》的,在享受98天产假期间生育津贴的基础上,增加30天生育津贴。
第十三条 《规定》第十七条中“难产”,是指女职工生育时采用产钳助产、胎头吸引术、臀位助娩和剖宫产的(无医学指征,而由职工个人要求实施的剖宫产除外)。
第四章 付费方式和标准
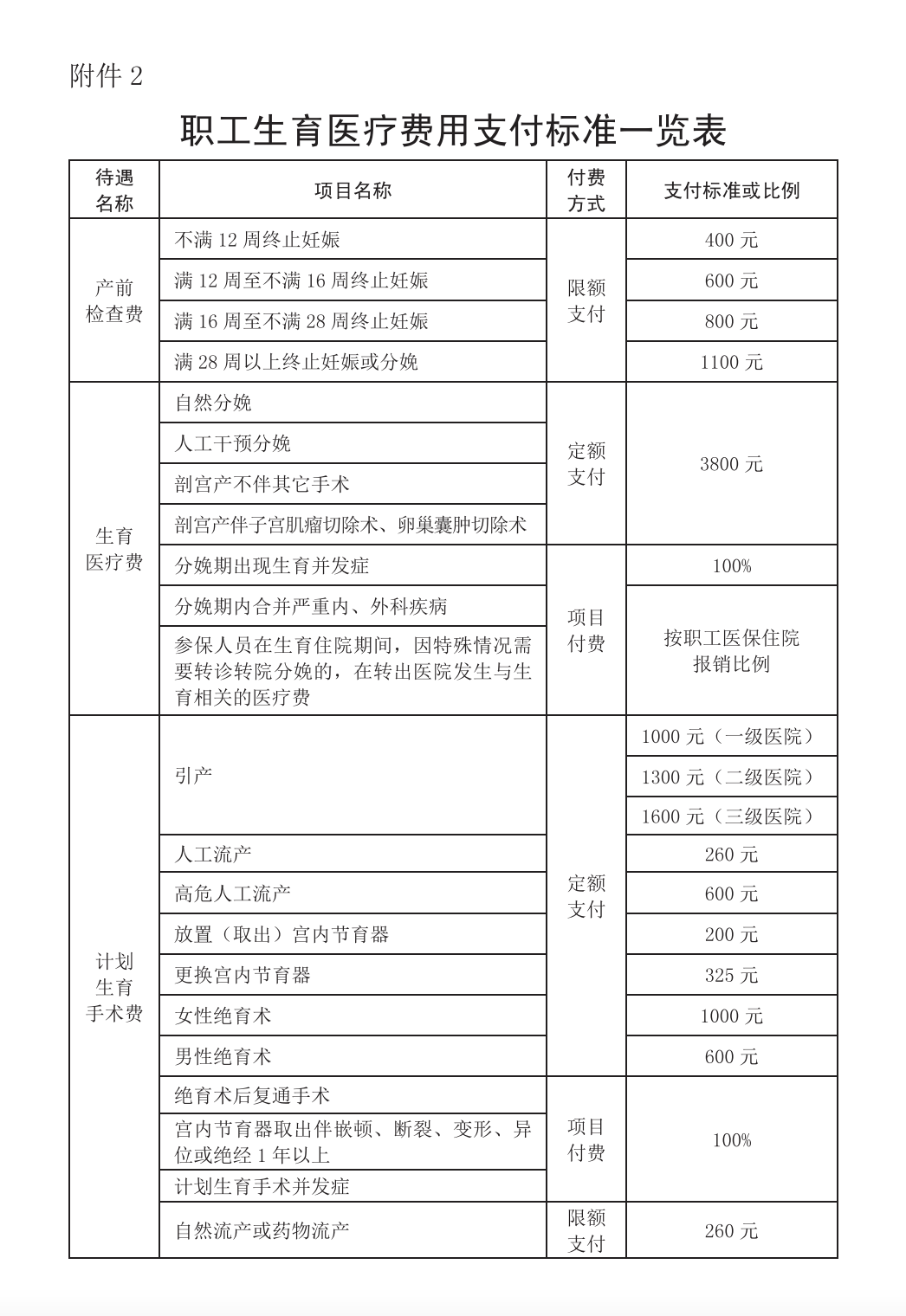
第十四条 生育医疗费用采取限额、定额和按项目支付相结合的方式付费(具体待遇标准见附件2)。
(一)限额付费。包括产前检查费和自然流产或药物流产医疗费。
(二)定额付费。包括自然分娩、人工干预分娩、剖宫产、引产、高危人工流产、流产、放置(取出)宫内节育器、女职工绝育术和男职工绝育术的医疗费。
人工干预分娩包括:单胎产钳术、单胎臀位牵引(助娩)术、胎头吸引术、内倒转术、手取胎盘术、毁胎手术分娩。
引产包括:羊膜腔内(外)注射引产、水囊引产和药物引产。
高危人工流产是指需要住院实施人工流产的下列情况:1.年龄小于20岁或大于50岁流产的;2.半年内有终止妊娠或1年内有2次人工流产史的;3.1年内有剖宫产史的;4.产后1年之内尚在哺乳期的;5.生殖器畸形或合并盆腔肿物的;6.有子宫或子宫颈穿孔史的;7.带器妊娠的;8.子宫位置高度倾屈或暴露宫颈困难的;9.既往妊娠有胎盘粘连及大出血的;10.脊柱、下肢、盆腔病变不能采取膀胱截石卧位的;11.有出血性疾病史的;12.并发内、外科严重器质性疾病的。
(三)按项目付费。包括绝育术后复通手术,宫内节育器取出伴有嵌顿、断裂、变形、异位或绝经期1年以上,计划生育手术并发症,分娩期出现生育并发症,分娩期内合并严重内、外科疾病,以及在生育住院期间,因特殊情况需要转诊转院分娩的,在转出医院发生与生育相关的医疗费。
计划生育手术并发症应由市或区卫生和计划生育委员会负责认定,并开具《鉴定结论书》及相关证明,由用人单位于出具《鉴定结论书》次月起12个月内,统一向参保地社保经办机构进行申报。
分娩期出现生育并发症是指从分娩开始,到本次分娩结束期间出现下列情况:1.子宫破裂;2.羊水栓塞;3.前置胎盘、胎盘粘连或植入需采取急救止血治疗者;4.产后出血;5.会阴Ⅲ度及复杂裂伤行缝合术的;6.妊娠期高血压疾病中的重度子痫前期和子痫。
分娩期内合并严重内科疾病是指下列情况:1.合并心脏病伴心功能不全;2.合并急性肝炎或慢性肝炎活动期、急性脂肪肝;3.合并重度贫血(血红蛋白低于 6g /dl);4.合并重度血小板减少(血小板计数小于5万/mm3);5.合并甲状腺功能亢进(甲亢危象);6.合并肾脏疾病伴肾功能不全。
分娩期内合并外科疾病是指下列情况:1.腹部伤口感染、裂开;2.合并急性胰腺炎、急性胆囊炎、急性阑尾炎;3.合并肠道梗阻;4.合并下肢静脉血栓、静脉炎。
并发症和合并症患者一次住院时间最长不超过45天。
第十五条 参保人员妊娠28周(含)以上,采取或未能及时采取引产方式终止妊娠的,按照实际发生的引产、自然分娩、人工干预分娩、单纯剖宫产等对应的支付项目,确定相应的待遇支付标准。
第十六条 参保人员终止妊娠或实施计划生育手术出现合并症及并发症的,发生的医疗费用参照分娩期生育并发症或分娩期内合并严重内、外科疾病有关待遇支付标准执行。
第五章 结算管理
第十七条 参保人员应于怀孕后12周内,持本人居民身份证到现居住地或户籍地基层定点服务机构联网办理待遇登记。因特殊原因不能联网办理的,应及时到参保地社保分中心办理;如委托他人办理的,还需出示代办人的居民身份证。
第十八条 参保人员在本市就医发生的符合规定的生育医疗费用实行即时联网结算。对于因特殊情况发生垫付生育医疗费用的,由用人单位于女职工生育或终止妊娠次月起12个月内,统一向参保地社保经办机构进行申报。
第十九条 对于限额支付项目的医疗费,实际发生费用高于限额标准的,按限额标准支付;低于限额标准的,按实际发生费用支付。
第二十条 对于定额支付项目的医疗费,由社保经办机构按定额标准与定点医疗机构结算。参保人员发生规定项目以外及生育保险基金不予支付的费用,由参保人员个人负担。
第二十一条 对于按项目付费的医疗费,由社保经办机构按项目付费方式与定点医疗机构结算。参保人员发生规定项目以外及生育保险基金不予支付的费用,由参保人员个人负担。生育津贴发放按照《市人力社保局关于改进女职工生育津贴申领发放方式有关问题的通知》(津人社局发〔2015〕63号)和《市人力社保局关于调整〈市人力社保局关于改进女职工生育津贴申领方式有关问题的通知〉施行时间的通知》(津人社局函〔2016〕7号)执行。
第二十二条 定点医疗机构为参保人员提供规定项目以外的医疗项目和生育保险规定不予支付的项目,并收取相应费用的,事先必须征得参保人员同意。
第二十三条 参保人员因生育需要异地就医的,参照《市人力社保局关于印发天津市基本医疗保险参保人员异地就医管理办法的通知》(津人社局发〔2016〕110号)办理异地就医手续后,发生符合生育保险支付范围的医疗费用,按照本市生育保险有关规定支付。
第二十四条 参保职工因夫妻双方在本市均无直系亲属,可申请办理异地分娩手续,异地就医的医疗机构可放宽至具备助产技术资质的基层定点医疗机构。
第二十五条 参保人员在异地发生的产前检查费、生育医疗费和计划生育手术费,先由个人垫付,由用人单位于女职工生育或终止妊娠次月起12个月内,统一向参保地社保经办机构进行申报。费用的审核及支付标准,按照本市生育保险规定执行。具备异地就医联网结算条件的地区,可实行异地就医联网结算。
第六章 就医管理
第二十六条 社保经办机构应当在接到参保人或其所在用人单位及定点医疗机构申报医疗费用明细后15个工作日内审核完毕,并将符合规定的费用拨付到参保人个人社保卡账户或定点医疗机构。
第二十七条 用人单位未按时足额缴纳生育保险费,由社保经办机构依法责令补缴。用人单位未按规定补缴造成职工生育保险待遇损失的,由用人单位依法予以赔偿。
第二十八条 社保经办机构应当与具备助产技术和计划生育技术服务资质,愿意为参保人员提供医疗、生育服务的定点医疗机构签订服务协议,并向社会公布。协议须向市人力社保行政部门备案。
第二十九条 参保人员的生育和孕产期检查应当按照《天津市实施〈中华人民共和国母婴保健法〉办法》、《市卫生计生委关于印发天津市预防艾滋病梅毒和乙肝母婴传播工作实施方案的通知》(津卫妇幼〔2015〕381号)、《市卫生计生委关于印发天津市孕产期保健工作规范的通知》(津卫妇幼〔2016〕104号)有关规定执行。
第三十条 新参加生育保险人员,从参保缴费之月起享受产前检查费、生育医疗费和计划生育手术费。生育津贴待遇按照本《细则》第二十一条执行。
第三十一条 因职工流动而发生的生育保险待遇按以下办法衔接:
(一)职工从未参保单位流动到已参保单位,在原单位发生的产前检查费、生育或终止妊娠医疗费、计划生育手术费,由原资金渠道解决。转入新用人单位之日起所发生的产前检查费、生育或终止妊娠医疗费、计划生育手术费由生育保险基金支付,产假剩余天数的生育津贴由生育保险基金按规定标准计发。
(二)职工从已参保单位流动到未参保单位,转入新单位前发生的产前检查费、生育或终妊娠医疗费、计划生育手术费由生育保险基金支付,已休产假天数的生育津贴由生育保险基金按规定标准计发。转入新单位后发生的费用生育保险基金不予支付。
第三十二条 初次就业和失业后再就业的人员,自用人单位参保之月起所发生的生育保险有关费用由生育保险基金支付。产假剩余天数的生育津贴由生育保险基金按规定标准计发。
第三十三条 按照规定已预留生育保险费的,生育女职工的生育保险待遇按照预留生育保险费标准给予支付。终止妊娠女职工的生育保险待遇按照实际发生费用给予支付。
第七章 附则
第三十四条 以个人名义参加本市职工基本医疗保险,发生的计划生育手术费和治疗计划生育手术并发症的医疗费用,按照本市职工生育保险规定的标准和程序,统一由生育保险基金支付。
第三十五条 进入退出企业职工托管中心的职工,发生的产前检查费、生育医疗费以及实施计划生育手术发生的医疗费用,按照职工生育保险有关规定报销,不享受生育津贴。
第三十六条 参加本市职工基本医疗保险的各类退休人员,发生的计划生育手术费和治疗计划生育手术并发症的医疗费用,按照本市职工生育保险规定的标准和程序,统一由生育保险基金支付。
第三十七条 领取失业保险金人员的生育保障纳入职工生育保险制度,所需缴纳的生育保险费从失业保险基金中列支。领取失业保险金人员享受与职工相同的生育保险待遇。领取失业保险金期间生育分娩的,其生育保险待遇按照本市职工生育保险规定的标准和程序,统一由生育保险基金支付。
第三十八条 参加本市职工生育保险的职工未就业配偶,应按规定参加居民医保,纳入居民生育保险。
第三十九条 本细则自 2017 年 8 月 1 日起 施行,有效期五年。原《关于实施<天津市城镇职工生育保险规定>有关问题的通知》(津劳局〔2005〕238号)同时废止。此前规定与本细则不一致的,以本细则为准。
附件:1.职工生育津贴支付标准一览表
2.职工生育医疗费用支付标准一览表


2024-06-26 阅读量:679
查看更多