点击二维码
查看公众号
公众号
用户协议
隐私政策
订阅政策
政策库
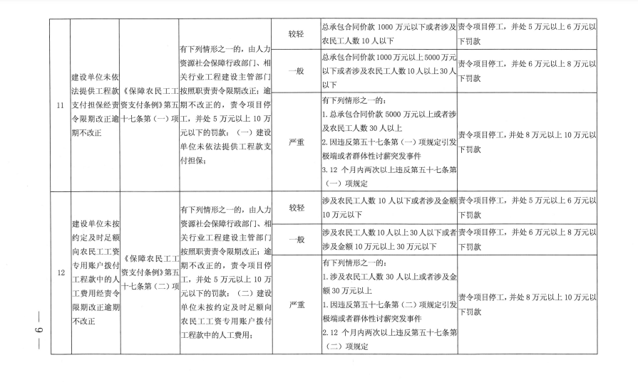
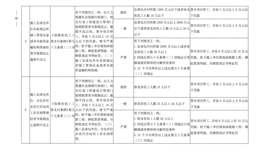
鲁人社规〔2020〕2号 山东省人力资源和社会保障厅关于印发《山东省〈保障农民工工资支付条例〉行政处罚裁量基准(第一版)》的通知
#保障农民工工资支付条例#
#B类【省级】政策#
阅读量:68
收藏0
订阅
微信扫码进行分享
分享0
发文字号:
鲁人社规〔2020〕2号
发文单位:
山东省人力资源和社会保障厅 山东省住房和城乡建设厅 山东省交通运输厅 山东省水利局
发文日期:
2020-11-02
类别:
其他
发文地区:
山东省
生效日期:
2021-01-01
业务类型:
个税薪酬和税收相关
是否有效:
全文有效
原文链接
订阅
关于我们
HR政策库介绍
联系我们
电话:400-668-5151
扫码关注微信公众号
京公网安备 46902302000657号 京ICP备2022011708号-17